Известия РАН. Механика жидкости и газа, 2023, № 6, стр. 48-58
АВТОМОДЕЛЬНОЕ РЕШЕНИЕ ДЛЯ ЗАДАЧИ НЕСТАЦИОНАРНОЙ ПЛЕНОЧНОЙ КОНДЕНСАЦИИ НА ПОЛУБЕСКОНЕЧНОЙ ВЕРТИКАЛЬНОЙ ПЛАСТИНЕ
А. А. Куроедов a, *, И. В. Лаптев a, А. В. Суворов a, b, С. Г. Черкасов a, **
a АО ГНЦ “Центр Келдыша”,
Москва, Россия
b Московский физико-технический институт (национальный исследовательский университет),
Долгопрудный, Россия
* E-mail: kuroedov@kerc.msk.ru
** E-mail: sgcherkasov@yandex.ru
Поступила в редакцию 11.03.2023
После доработки 01.08.2023
Принята к публикации 01.09.2023
- EDN: RAQAVG
- DOI: 10.31857/S1024708423600173
Аннотация
В рамках упрощенной физико-математической модели гидродинамических и тепловых процессов при нестационарной пленочной конденсации на вертикальной полубесконечной пластине рассматривается смена режимов течения пленки конденсата вдоль подстилающей поверхности под действием массовой силы. Модель используется для определения условий применимости приближения идеальной невесомости при рассмотрении пленочной конденсации. Установлено, что корректность использования приближения идеальной невесомости для расчета скорости роста толщины пленки на каком-либо участке пластины зависит не только от величины массовой силы, но и от времени и от расстояния между этим участком и носиком пластины.
Гидродинамические и тепловые эффекты при нестационарной пленочной конденсации изучены в настоящее время относительно мало. Подавляющее число работ, посвященных пленочной конденсации, касается стационарного режима, и здесь к настоящему времени накоплено множество результатов [1, 2]. Одна из причин такого положения дел состоит в том, что в условиях земной силы тяжести стационарный режим устанавливается, как правило, сравнительно быстро, поэтому нестационарный режим не представляет большого практического интереса. Совершенно другая ситуация реализуется на борту космических аппаратов в условиях реальной невесомости, когда ускорение массовой силы может быть на 4–5 порядков меньше, чем на Земле. При этом скорость стекания конденсата также уменьшается на порядки, и время установления стационарного режима настолько растягивается, что нестационарный режим становится, с точки зрения практических приложений, наиболее интересным.
Для теоретических исследований гидродинамических и теплообменных процессов при микрогравитации часто используется приближение идеальной невесомости [3–6], когда наличие массовых сил полностью игнорируется. Понятно, что такой подход оправдан, если преобладающее влияние на изучаемые процессы оказывает не массовая сила, а другие физические факторы. Что же касается пленочной конденсации, то здесь необходимо отметить следующее. Все известные решения, описывающие стационарную пленочную конденсацию при определяющем влиянии массовой силы, не имеют прямых ограничений на величину массовой силы. Поэтому стационарные решения и для условий микрогравитации будут оставаться в силе, и не учитывать силу тяжести при этом нельзя, какой бы малой она не была. Однако для описания нестационарных режимов использование приближения идеальной невесомости не только привлекательно из-за возможности упрощений в постановке задачи, но и допустимо с физической точки зрения. Но здесь необходимо отметить, что, хотя приближение идеальной невесомости используется относительно часто, условия его применимости для задач пленочной конденсации практически не изучены.
Целью данной работы является исследование смены режимов течения при нестационарной пленочной конденсации на вертикальной полубесконечной пластине под действием массовой силы в рамках упрощенной физико-математической модели гидродинамических и тепловых процессов. Отметим, что использованная в данной работе физико-математическая модель не претендует на высокую точность. Например, не учитываются процессы волнообразования и влияние капиллярных сил. Эти процессы подробно изучались в работах [7–9], в том числе и при наличии фазовых переходов для пленки на бесконечной пластине. Однако для рассматриваемой задачи о пленке на полубесконечной пластине, развитый в работах [7–9] теоретический подход к описанию капиллярных эффектов напрямую неприменим из-за трудностей с постановкой граничных условий на носике пластины, где толщина пленки равна нулю. Если же отвлечься от влияния волнообразования и поверхностного натяжения, то использованная в данной работе модель основана на тех же базовых физических предположениях, что и модель [7–9]. Главное ее достоинство состоит в том, что она позволила для задачи о нестационарной конденсации на полубесконечной пластине получить результаты в виде простых аналитических формул. Это существенно упрощает физический анализ результатов и дает возможность для оценок, интересных с точки зрения практики (условия применимости приближения идеальной невесомости).
1. ПОСТАНОВКА ЗАДАЧИ
Рассмотрим сначала конденсацию неподвижного насыщенного пара с температурой ${{T}_{s}}$, а безграничную плоскость с температурой ${{T}_{w}}$ при полном отсутствии массовых сил, т.е. в условиях идеальной невесомости. Ясно, что в этом случае пленка будет нарастать однородно по всей плоскости, и жидкость в пленке будет неподвижна. Примем, что профиль температуры поперек пленки близок к линейному. Тогда
Здесь $q$ – удельный тепловой поток в стенку, $\delta $ – толщина пленки конденсата, λ – коэффициент теплопроводности конденсата, $\theta = {{T}_{s}} - {{T}_{w}}$ перепад температуры на пленке.
Предполагается, что давление пара поддерживается постоянным, а температура поверхности жидкости фиксирована в соответствии с кривой насыщения. В дальнейшем будем считать, что тепло, выделившееся при фазовом переходе, полностью уходит в жидкую фазу и далее в стенку. Данное допущение правомерно при конденсации чистого пара, когда процесс конденсации лимитируется исключительно скоростью отвода тепла от поверхности раздела фаз в холодную стенку через жидкую пленку. Однако в случае конденсации из парогазовой смеси часть выделяющегося тепла может поступать также в газовую фазу. Поэтому в таких условиях необходимо учитывать процессы теплообмена и диффузии в газовой фазе. Один из подходов описания данных явлений (применительно к процессу испарения криогенной жидкости в атмосферу) представлен в работах [10, 11].
Используя связь между массой сконденсировавшегося пара и выделившимся при этом теплом, и выражая прирост массы в пленке через прирост ее толщины, получим
Здесь $\rho $ – плотность конденсата, $r$ – теплота фазового перехода, $t$ – время. Из (1.1) и (1.2) можно легко получить уравнение, описывающее изменение толщины пленки
Интегрируя уравнение (1.3) с учетом начального условия ($\delta = 0~$ при $t = 0$) получим
Рассмотрим теперь случай, когда параллельно плоскости действует некоторая массовая сила с ускорением $g$ – рис. 1а. Под действием этой силы возникнет течение конденсата вдоль поверхности. В произвольном объеме пленки конденсата между сечениями $x = {{x}_{1}}$ и $x = {{x}_{2}} = {{x}_{1}} + \Delta x$ изменение толщины пленки обусловлено конденсацией на поверхности пленки, вытеканием конденсата через сечение ${{x}_{2}}$ и втеканием через сечение ${{x}_{1}}$. Однако, поскольку расходы втекающего и вытекающего конденсата в рассматриваемом случае одинаковы, то течение не будет влиять на скорость роста толщины пленки. При этом формула (1.4) останется справедливой для любой точки поверхности.
Рис. 1.
Конденсация насыщенного пара на вертикальной пластине в поле силы тяжести: (а) – бесконечная пластина; (б) – полубесконечная пластина.

Ситуация меняется, если пластина имеет верхнюю кромку (рис. 1б), которую примем за начало координаты. Рассмотрим теперь объем между сечениями ${{x}_{1}} = 0$ и ${{x}_{2}} = {{x}_{1}} + \Delta x$. Очевидно, что в этом случае нет никакого втекания конденсата в рассматриваемый объем через сечение ${{x}_{1}}$, тогда как вытекание через сечение ${{x}_{2}}$ будет иметь место. Поэтому непосредственно вблизи верхней кромки пластины стекание конденсата под действием силы тяжести будет с самого начала процесса влиять на рост толщины пленки и формула (1.4) в этой зоне выполняться уже не будет.
Считаем, что течение пленки конденсата является ламинарным и волнообразование отсутствует, конвективный и кондуктивный переносы тепла вдоль пленки несущественны по сравнению с кондуктивным переносом тепла поперек нее, поперечный градиент скорости конденсата на границе раздела фаз равен нулю в силу малости отношения коэффициентов динамической вязкости для пара и жидкости. Также для упрощения полагаем, что температура насыщенного пара поддерживается постоянной по всему занимаемому объему. В рамках данных допущений уравнение движения и граничные условия к нему для стационарного случая будут иметь следующий вид [12]
Здесь $w$ – составляющая скорости вдоль оси $x$, ${v}$ – кинематический коэффициент вязкости конденсата, $y$ – поперечная к стенке координата. Из (1.5)–(1.7) вытекают следующие выражения для поперечного профиля скорости в пленке и объемного расхода конденсата $F$ через пленку
При рассмотрении нестационарной пленочной конденсации в более общей постановке в [13] для профиля скорости поперек пленки было получено следующее выражение
(1.10)
$w\left( {t,~y} \right) = \frac{g}{{v}}\left( {y\delta \left( {1 - \frac{y}{{2\delta }}} \right) - \mathop \sum \limits_{n = 1}^\infty \frac{{2{{\delta }^{2}}}}{{\gamma _{n}^{3}}}{{e}^{{ - {{\alpha }_{n}}}}}\sin \left( {{{\gamma }_{n}}\frac{y}{\delta }} \right)} \right)$Наибольший вклад в сумму в выражении (1.10) дает первый член ряда $\left( {n = 1} \right)$. Для дальнейших оценок воспользуемся соотношением (1.4). Тогда
Как легко убедиться, для параметров задачи, представленных в табл. 1 для воды, аммиака и пропана, параметр ${{\alpha }_{1}}$ по порядку величины лежит в диапазоне 10–5–10–2, что позволяет использовать формулу (1.8) вместо соотношения (1.10).
Таблица 1.
| Вещество | ${{T}_{s}}$, К | ${{T}_{w}}$, К | $\rho $, кг/м3 | $\lambda $, Вт/(м · К) | ${{c}_{p}}$, Дж/(кг · К) | $r$, кДж/кг | ${v}$, м2/с |
|---|---|---|---|---|---|---|---|
| H2O | 323 | 300 | 988 | 0.643 | 4181 | 2382.5 | 5.51 × 10–7 |
| NH3 | 303 | 300 | 600 | 0.470 | 2510 | 1158.7 | 2.27 × 10–7 |
| С3H8 | 303 | 300 | 490 | 0.028 | 1800 | 332.5 | 1.96 × 10–8 |
Отметим, что в рассматриваемом случае $\delta = \delta \left( {x,t} \right)$, $w = w\left( {x,y,t} \right)$, $~F = F\left( {x,t} \right)$. Обозначим через $j$ удельный поток массы конденсата в пленку, тогда баланс массы для пленки запишется в виде
(1.11)
$\frac{j}{\rho } = \frac{{\partial F}}{{\partial x}} + \frac{{\partial \delta }}{{\partial t}}$Как отмечалось ранее, профиль температуры поперек пленки считается линейным. В более общей постанове [13] профиль температуры описывается следующим выражением
(1.12)
$T\left( {t,~y} \right) = {{T}_{w}} + \left( {{{T}_{s}} - {{T}_{w}}} \right)\frac{y}{\delta } + \frac{2}{\pi }\mathop \sum \limits_{n = 1}^\infty {{A}_{n}}{{e}^{{ - {{\beta }_{n}}}}}\sin \left( {\pi n\frac{y}{\delta }} \right)$Как и в случае профиля скорости, наибольший вклад в сумму в выражении (1.12) дает первый член ряда $\left( {n = 1} \right)$. Вводя число Прандтля ${\text{Pr}} = \frac{{v}}{a}$, можно записать
Как видно, если ${\text{Pr}} \sim 1$, то ${{\beta }_{1}} \sim {{\alpha }_{1}}$. Это означает, что можно пренебречь вкладом нелинейного члена в выражении (1.12) и считать профиль температуры линейным.
Тогда, используя связь между сконденсировавшейся массой и выделившимся при этом теплом, можно записать
Подставляя теперь (1.13) в (1.11) и используя (1.9), получим уравнение
(1.14)
$\frac{g}{{v}}{{\delta }^{2}}\frac{{\partial \delta }}{{\partial x}} + \frac{{\partial \delta }}{{\partial t}} = \frac{{\lambda \theta }}{{\rho r\delta }}$Будем рассматривать случай, когда момент времени $t = 0~$ соответствует моменту начала конденсации. Тогда граничное и начальное условия для уравнения (1.12) будут иметь вид
Преобразуем уравнение (1.14) к следующему виду
(1.15)
$\frac{{\rho gr}}{{2{v}\lambda \theta }}\varphi \frac{{\partial \varphi }}{{\partial x}} + \frac{{\rho r}}{{2\lambda \theta }}\frac{{\partial \varphi }}{{\partial t}} = 1$Для упрощения дальнейших выкладок введем обозначения
Тогда уравнение (1.15) можно записать в виде
(1.16)
$AB\varphi \frac{{\partial \varphi }}{{\partial x}} + A\frac{{\partial \varphi }}{{\partial t}} = 1$Аналогичное уравнение было получено при исследовании катящихся волн на поверхности стекающей пленки конденсата в рамках длинноволнового приближения в работе [9].
Уравнение (1.16) является уравнением в частных производных. Введем новые зависимую и независимую переменные по формулам
(1.17)
$f = A\frac{\varphi }{t},\quad \eta \left( {x,t} \right) = 2\frac{A}{B}\frac{x}{{{{t}^{2}}}}~$Предположим теперь, что функция $f$ является функцией единственной переменной $\eta ~$. Тогда
(1.18)
$\frac{{\partial f}}{{\partial x}} = f{\kern 1pt} '\frac{{\partial \eta }}{{\partial x}} = 2f{\kern 1pt} '\frac{A}{B}{{t}^{{ - 2}}},\quad \frac{{\partial f}}{{\partial t}} = f{\kern 1pt} '\frac{{\partial \eta }}{{\partial t}} = - \;4f{\kern 1pt} '\frac{{Ax}}{B}{{t}^{{ - 3}}},\quad f{\kern 1pt} ' = \frac{{df}}{{d\eta }}~$Подставляя формулы (1.17) и (1.18) в уравнение (1.16), его можно свести к следующему дифференциальному уравнению
Стоит отметить, что уравнение (1.19) является частным случаем уравнения, полученного в работе [7] при $p = 0$ и $C = 1{\text{/}}2$.
2. РЕШЕНИЕ
Решением рассматриваемой задачи является функция $f\left( \eta \right) = A{{\delta }^{2}}{{t}^{{ - 1}}}$, удовлетворяющая соотношениям (1.17) и обеспечивающая выполнение граничного и начального условий
Уравнение (1.19) имеет два точных решения
Отметим, что решение (2.3) обеспечивает выполнение граничного условия (2.1), но не соответствует начальному условию (2.2). Более того, при переходе к размерным переменным время вообще “выпадает” из этого решения, которое преобразуется к виду
(2.5)
${{\delta }_{1}} = {{\left( {\frac{{2x}}{{AB}}} \right)}^{{1/4}}} = {{\left( {4x\frac{{\lambda \theta {v}}}{{\rho rg}}} \right)}^{{1/4}}}$Как легко убедиться, это решение является классическим решением Нуссельта [1, 2] для стационарной пленочной конденсации на вертикальной пластине. При этом стационарное течение конденсата в пленке описывается, в соответствии с формулами (1.8), (1.9) и (2.5), выражениями
(2.6)
${{w}_{1}} = B\left( {y{{{\left( {\frac{{2x}}{{AB}}} \right)}}^{{1/4}}} - \frac{1}{2}{{y}^{2}}} \right)~$Что касается решения (2.4), то оно, наоборот, обеспечивает выполнение начального условия (2.2), но не соответствует граничному условию (2.1). В размерных переменных это решение можно переписать в виде
(2.8)
${{\delta }_{2}} = {{\left( {\frac{t}{A}} \right)}^{{1/2}}} = {{\left( {\frac{{2\lambda \theta }}{{\rho r}}t} \right)}^{{1/2}}}$Отметим, что при переходе к размерным переменным из решения “выпадает” и пространственная координата $x$. Это означает, что данное решение описывает пленку, толщина которой однородно нарастает по поверхности. Отметим также, что формально решение (2.8) совпадает с формулой (1.4), полученной для случая конденсации на безграничной плоскости в условиях идеальной невесомости. Однако совпадение касается только толщины пленки. При выводе формулы (1.4) конденсат в пленке предполагался неподвижным, тогда как формула (2.8) получена в предположении о течении конденсата. При этом независимость толщины пленки от координаты означает, что течение в пленке является плоскопараллельным. Подставляя (2.8) в (1.8) и (1.9), получим следующие выражения для поперечного профиля скорости и объемного расхода через пленку
(2.9)
${{w}_{2}} = B\left( {y{{{\left( {\frac{t}{A}} \right)}}^{{1/2}}} - \frac{1}{2}{{y}^{2}}} \right)~$Отметим, что функции ${{f}_{1}}~$ и ${{f}_{2}}~$ совпадают в точке $\eta = 1$. Рассмотрим теперь функцию (рис. 2а)
(2.11)
${{f}_{3}} = {{f}_{1}} = {{\eta }^{{1/2}}}~\quad {\text{при}}\quad 0 \leqslant \eta \leqslant 1$Рис. 2.
(а) Точное решение уравнения (1.19) с граничными условиями (2.1) и (2.2); (б) область I – однородная по пространству пленочная конденсация; область II – классическое решение Нуссельта.

Как легко убедиться, функция ${{f}_{3}}$ является точным решением уравнения (1.19) при всех значениях $\eta ~$ обеспечивает выполнение обоих условий (2.1) и (2.2), поэтому данная функция является точным решением рассматриваемой физической задачи в рамках принятой математической модели. Отметим, что функция ${{f}_{3}}\left( \eta \right)~$ является непрерывной, но имеет разрыв производной $f{\kern 1pt} '$ в точке $\eta = 1~$ (имеет слабый разрыв на линии $2Ax = B{{t}^{2}}$ (рис. 2 б), которая является характеристикой уравнения (1.19)). Это обстоятельство, однако, никак не нарушает непрерывности второго слагаемого в уравнении (1.19), поскольку коэффициент перед производной в точке $\eta = 1~$ равен нулю.
3. АНАЛИЗ ПОЛУЧЕННОГО РЕШЕНИЯ
3.1. Толщина пленки
Для упрощения анализа рассмотрим участок пластины от $x = 0~$ до $x = L~$. Отметим, что, в рамках принятой физико-математической модели, задача для данного участка полубесконечной пластины полностью эквивалентна задаче для конечной пластины длиной $L$.
Введем новые безразмерные переменные по формулам
(3.1)
$\tilde {x} = \frac{x}{{{{M}_{x}}}},~\quad \tilde {t} = \frac{t}{{{{M}_{t}}}},~\quad \tilde {\delta } = \frac{\delta }{{{{M}_{\delta }}}},~\quad \psi = {{\tilde {\delta }}^{2}}~$(3.2)
${{M}_{x}} = L,\quad {{M}_{t}} = {{\left( {\frac{{2AL}}{B}} \right)}^{{1/2}}},\quad {{M}_{\delta }} = {{\left( {\frac{{2L}}{{AB}}} \right)}^{{1/4}}}~$Перейдем теперь от функции ${{f}_{{3~}}}$ автомодельной переменной $\eta ~$ более удобным для физического анализа переменным $\widetilde {\delta ~}$, $\tilde {x}~$ и $\tilde {t}~$ (безразмерная толщина пленки, безразмерная координата и безразмерное время). В этих переменных решение (2.11) и (2.12) имеет вид
(3.3)
$\tilde {\delta } = {{\left( {\tilde {x}} \right)}^{{1/4}}}~\quad {\text{при}}\quad 0 \leqslant \tilde {x} \leqslant \tilde {x}_{*}^{{}}$(3.4)
$\tilde {\delta } = {{\left( {\tilde {t}} \right)}^{{1{\text{/}}2}}}\quad ~{\text{при}}\quad \tilde {x}_{*}^{{}} \leqslant \tilde {x} \leqslant 1$Формулы (3.3)–(3.5) имеют простой физический смысл (рис. 3). Если время не слишком велико, то рассматриваемый участок пластины в каждый момент времени разделяется координатой $\tilde {x}_{*}^{{}}$ на две зоны: $0 \leqslant \tilde {x} < \tilde {x}_{*}^{{}}$ и $\tilde {x}_{*}^{{}} < \tilde {x} \leqslant \infty $. В первой зоне все гидродинамические и тепловые параметры стационарны – здесь реализуется классическое решение Нуссельта для стационарной пленочной конденсации. В частности, толщина пленки, скорость жидкости в пленке и объемный расход жидкости через пленку описываются формулами (2.5), (2.6) и (2.7). Во второй зоне процесс конденсации нестационарен. При этом толщина пленки здесь однородна по пространству и нарастает во времени с такой же скоростью, как при идеальной невесомости (как легко убедиться, формула (3.4) является безразмерной формой уравнения (1.4). Однако, в отличие от случая идеальной невесомости, конденсат в пленке не является неподвижным (рис. 4). Течение здесь таково, что поле скорости, в отличие от первой зоны, не зависит от продольной пространственной координаты, но изменяется во времени, в соответствии с формулами (2.9) и (2.10).
Рис. 4.
Распределение безразмерного объемного расхода $\tilde {F} = 3F$ в различные моменты времени.

В дальнейшем будем называть точку с координатой $\tilde {x}_{*}^{{}}\left( {\tilde {t}} \right)$ разделяющей точкой. Отметим, что эта точка перемещается вниз по потоку в соответствии с формулой (3.5). В рамках принятой математической модели стационарный режим на каком-либо участке поверхности устанавливается сразу после того, как разделяющая точка проходит этот участок. Поэтому граница области стационарного решения сдвигается со временем вниз по потоку в соответствии с формулой (3.5) и область стационарного решения со временем распространяется на все большую площадь. В частности, в случае конечной пластины через некоторое время стационарный режим охватит всю пластину и это время можно легко рассчитать по формуле (3.5). Интересно отметить, что аналогичный сценарий установления стационарного режима (“кинематическая волна”) обнаружен в работе [17] при исследовании пленочной конденсации на пластине из движущегося потока пара при отсутствии массовых сил.
Используя соотношения (3.1), (3.2) и (3.5), можно получить выражение для времени установления стационарного профиля пленки на пластине длины $L$ размерном виде
Так, для воды, аммиака и пропана (табл. 1) время перехода к стационарному режиму конденсации на пластине длиной 0.2 м в условиях микрогравитации ($g = {{10}^{{ - 4}}}$ м/с2), реализуемых, например, на борту космического аппарата, превышает 100 с – 419 с, 473 с, 276 с соответственно. Как следует из полученных оценок, в условиях микрогравитации время формирования стационарного профиля пленки становится уже макроскопическим.
Как отмечалось выше, разделяющая точка является точкой разрыва производных. Полученное решение таково, что все производные по времени равны нулю при $\tilde {x} < \tilde {x}_{*}^{{}}$ и отличны от нуля при $\tilde {x} > \tilde {x}_{*}^{{}}$, а пространственные производные, наоборот, равны нулю при $\tilde {x} > \tilde {x}_{*}^{{}}$ и отличны от нуля при $\tilde {x} < \tilde {x}_{*}^{{}}$. Покажем, что, в рамках принятой математической модели, этот разрыв существует уже в начальный момент времени. Используя переменные (3.1), преобразуем основное уравнение (1.16) и условия (1.13) к виду
(3.7)
$\frac{\partial }{{\partial{ \tilde {x}}}}\left( {{{\psi }^{2}}} \right) + \frac{{\partial \psi }}{{\partial{ \tilde {t}}}} = 1$Из условия (3.9) следует
Отметим, что уравнение (3.7) и условие (3.8), как и условие (3.9), выполняются, в том числе, и в начальный момент времени. Тогда, подставляя (3.10) в (3.7), получим, что, в начальный момент времени для всех значений $\tilde {x}~$
С другой стороны, поскольку условие (3.8) справедливо для любого времени, то из этого условия следует, что в точке $\tilde {x} = 0$
Сравнивая (3.11) и (3.12), видим, что в начальный момент времени в точке $\tilde {x} = 0$ уже имеет место разрыв производной по времени. Аналогично можно показать, что в начальный момент времени в точке $\tilde {x} = 0$ имеет место также разрыв производной и по пространственной координате. Таким образом, разрыв производных в разделяющей точке $\tilde {x}_{*}^{{}}$ cуществует уже в начальный момент времени, и в дальнейшем он “сносится” вниз по потоку вместе с разделяющей точкой в соответствии с формулой (3.5).
Наличие разрыва производных связано, разумеется, с тем, что принятая математическая модель учитывает далеко не все факторы. Однако относительная грубость этой математической модели, как показано выше, приводит к решениям в виде простых формул. Поэтому данная модель может быть полезным инструментом для проведения различных оценок, необходимых в инженерной практике. Для примера рассмотрим вопрос о том, когда при пленочной конденсации в условиях микрогравитации можно полностью пренебречь наличием массовых сил при расчете теплообмена.
3.2. Тепловой поток
Обозначим через $Q$ интегральный тепловой поток в стенку на участке пластины длиной $L$
(3.13)
$Q = \int\limits_0^L {qdx} = \int\limits_0^L {\frac{{\lambda \theta }}{\delta }dx = \;} \int\limits_0^1 {\frac{{\lambda \theta }}{{\tilde {\delta }}}d\tilde {x}} $Ниже будем использовать индекс “0” для обозначения параметров, относящихся к идеальной невесомости, а те же параметры без индекса будем относить к случаю наличия массовой силы. Тогда, используя полученные результаты, можно получить
(3.14)
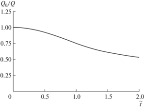
$\frac{{{{Q}_{0}}}}{Q} = {{\left( {1 + \frac{1}{3}{{{\tilde {t}}}^{2}}} \right)}^{{ - 1}}}\quad {\text{при}}\quad \tilde {t} \leqslant 1$(3.15)
$\frac{{{{Q}_{0}}}}{Q} = \frac{3}{4}{{\left( {\sqrt {\tilde {t}} } \right)}^{{ - 1}}}\quad {\text{при}}\quad \tilde {t} \geqslant 1$Отметим, что безразмерное время $\tilde {t} = 1$ соответствует моменту, когда стационарный режим устанавливается на всем рассматриваемом участке пластины. Формулы (3.14) и (3.15) иллюстрируются на рис. 5. Как видно, сначала тепловые потоки $Q$ и ${{Q}_{0}}$ совпадают, но со временем разница между ними нарастает, причем при наличии массовой силы тепловой поток больше, чем при невесомости. Этот результат вполне предсказуем, т.к. толщина пленки при наличии силы тяжести со временем выходит на стационарное значение, тогда как при невесомости она все время растет. Отметим, что в момент времени, когда стационарный режим устанавливается на всем рассматриваемом участке пластины, тепловой поток, вычисленный в приближении идеальной невесомости, составляет 75% от теплового потока при наличии массовой силы. После момента времени $\tilde {t} = 1$ тепловой поток, соответствующий невесомости, продолжает уменьшаться, тогда как тепловой поток при наличии силы тяжести уже не меняется и в момент времени $\tilde {t} = 2$ их отношение составляет уже 0.53.
Используя формулы (3.5) и (3.14), можно получить удобную для оценок формулу
Как уже отмечалось, полученные в данном разделе формулы пригодны для задачи о конденсации на пластине конечного размера. В этом случае величина ${{\tilde {x}}_{*}}$ равна доле, которую занимает область стационарного режима от общей длины пластины, а эта доля растет со временем согласно формуле (3.5). Тогда из формулы (3.16) следует, что погрешность при использовании приближения идеальной невесомости тем меньше, чем меньше доля стационарного участка и, соответственно, чем меньше время после начала процесса. В частности, из формулы (3.16) следует, что приближение идеальной невесомости для расчета интегрального теплового потока можно использовать с погрешностью не выше 3.5% до тех пор, пока доля стационарного участка не превышает 10%. При этом локальная величина теплового потока при $\tilde {x} \geqslant \tilde {x}_{*}^{{}}$ будет описываться точно. Таким образом, возможность применения приближения идеальной невесомости для задач пленочной конденсации зависит не только от величины ускорения массовой силы, но и от размера поверхности и времени после начала процесса.
Используя соотношения (3.16), (3.2) и (3.5), можно установить момент времени, до которого погрешность определения интегрального теплового потока в рамках приближения идеальной невесомости не будет превосходить некоторой величины $\varepsilon $
Так, при конденсации воды, аммиака и пропана (табл. 1) на пластине длиной 0.2 м в условиях микрогравитации ($g = {{10}^{{ - 4}}}$ м/с2) при $\varepsilon $ = 0.035 время ${{t}_{\varepsilon }}$ будет составлять 136, 153 и 89 с соответственно.
ЗАКЛЮЧЕНИЕ
В рамках упрощенной физико-математической модели исследованы течение и теплообмен при нестационарной пленочной конденсации на вертикальной пластине. Показано, что в рамках данной модели задача сводится к обыкновенному дифференциальному уравнению, для которого найдено точное решение.
Получено, что развитие процесса происходит следующим образом. В каждый момент времени имеется точка, которая разделяет пластину на две зоны. В первой зоне (от носика пластины до разделяющей точки) реализуется классическое стационарное решение Нуссельта для пленочной конденсации на вертикальной пластине. В области за разделяющей точкой реализуется нестационарное решение, в котором, несмотря на наличие течения конденсата, толщина пленки нарастает во времени однородно по пространству, причем с тем же темпом, что и при отсутствии массовой силы, когда конденсат неподвижен.
Получены формулы, описывающие продвижение разделяющей точки вниз по потоку с течением времени. Полученные результаты показывают, что корректность использования приближения идеальной невесомости для расчета скорости роста толщины пленки на каком-либо участке пластины зависит не только от величины массовой силы, но и от времени и от расстояния между этим участком и носиком пластины. Для пластины конечной длины показано, что применение приближения идеальной невесомости для расчета интегрального теплового потока приводит к нарастающей во времени погрешности, которая составляет приблизительно 3.5%, когда длина стационарной зоны составляет 10% от полной длины пластины, и увеличивается до 33% в момент установления стационарного режима по всей длине пластины.
По данным результатам получена формула для оценки интервала времени, на котором справедливо приближение идеальной невесомости. В качестве критерия используется интегральный тепловой поток, поглощаемый подстилающей поверхностью.
Список литературы
Теория тепломассообмена: учебник для вузов / под ред. А.И. Леонтьева. 3-е изд., испр. и доп. М.: Издательство МГТУ им. Н.Э. Баумана, 2018. 462 с.
Исаченко В.П., Осипова В.А., Сукомел А.С. Теплоперадача. Учебник для вузов 3-е изд., пер. и доп. М.: Энергия, 1975. 488 с.
Ажаев В.С., Черкасов С.Г. Развитие гидродинамической неустойчивости при пленочной конденсации на цилиндрической трубке в невесомости // Изв. РАН. МЖГ. 1995. № 6. С. 106–110.
Ажаев В.С., Черкасов С.Г. Стационарный режим конденсации насыщенного пара на конической поверхности в условиях невесомости // ТВТ. 1996. Т. 34. № 5. С. 816–819.
Kuznetsov S.A., Cherkasov S.G. Investigation of the heat transfer and evolution of the condensate film during saturated vapor condensation on a tube in zero gravity and on a cone in gravity // Russ. J. Eng. Thermophys. 2000. V. 10. № 3. P. 187–199.
Куроедов А.А., Черкасов С.Г., Лаптев И.В., Моисеева Л.А. Конденсация газа наддува в топливном баке с разделительной диафрагмой в условиях невесомости // Тепловые процессы в технике. 2021. Т. 13. № 4. С. 155–163.
Frolovskaya O.A., Pukhnachev V.V. Traveling waves and structures of a film flow with phase transitions in the Nakoryakov–Ostapenko–Bartashevich model // J. Eng. Thermophys. 2018. V. 27. № 3. P. 273–284.
Nakoryakov V.E., Ostapenko V.V., Bartashevich M.V. Rolling waves on the surface of a thin layer of viscous liquid at phase transition // Int. J. Heat Mass Transfer. 2015. V. 89. P. 846–855.
Накоряков В.Е., Остапенко В.В., Барташевич М.В. Исследование катящихся волн на поверхности стекающей пленки конденсата // Докл. РАН. 2014. Т. 454. № 5. С. 540–544.
Смирнов Н.Н., Зверев Н.И., Щепотьев Н.А., Дехтяренко Л.А., Якубович Д.М. Нестационарное испарение жидкого кислорода в атмосферу// ФГВ. 1989. Т. 25. № 3. С. 73–78.
Smirnov N.N., Dekhtyarenko L.A., Zverev N.I. Condensed gas evaporation into the atmosphere // Heat Mass Trans. V. 36. № 13. P. 3393–3398.
Алексеенко С.В., Накоряков В.Е., Покусаев Б.Г. Волновое течение пленок жидкости. Новосибирск: ВО “Наука”. Сибирская издательская фирма, 1992. 256 с.
Логинов В.С., Озерова И.П. Оценка нестационарной теплоотдачи при пленочной конденсации пара на вертикальной пластине // Изв. ТПУ. Инжиниринг георесурсов. 2003. Т. 306. № 6. С. 67–69.
Варгафтик Н.Б. Справочник по теплофизическим свойствам газов и жидкостей. М.: Наука, 1972. 720 с.
Leng D.E., Comings E.W. Thermal conductivity of propane // Ind. Eng. Chem. 1957. V. 49. № 12. P. 2042–2045.
Diller D.E. Measurements of the viscosity of saturated and compressed liquid propane // J. Chem. Phys. 1965. V. 42. № 6. P. 2089–2100.
Balasubramaniam R., Mohammad M. Hasan Transient condensation of flowing vapor on a flat-plate: A scaling analysis // Int J. Heat Mass Transfer. 2015. V. 91. P. 793–799.
Дополнительные материалы отсутствуют.
Инструменты
Известия РАН. Механика жидкости и газа




