Стратиграфия. Геологическая корреляция, 2023, T. 31, № 2, стр. 101-120
Новые данные по планктонным фораминиферам и остракодам из баррем(?)-аптских отложений Восточного Крыма: стратиграфия и палеоэкология
1 Геологический институт РАН
Москва, Россия
* E-mail: maria.s.karpuk@gmail.com
Поступила в редакцию 12.04.2022
После доработки 06.07.2022
Принята к публикации 19.07.2022
- EDN: NUMIWX
- DOI: 10.31857/S0869592X23020023
Аннотация
Изучены планктонные фораминиферы и остракоды из верхнего баррема–нижнего апта разреза Коклюк (Восточный Крым). По фораминиферам установлено три интервал-зоны: Globigerinelloides blowi, Hedbergella ruka и H. excelsa. Слоям с H. ruka присвоен ранг зоны, и сделано ее описание. По остракодам определена комплексная зона Robsoniella minima–Loxoella variealveolata и слои с Cytheropteron tesakovae. Выявлен интервал, вероятно соответствующий аноксическому событию ОАЕ 1а. Вид C. tesakovae описан как новый. Проведены корреляция разреза Коклюк с одновозрастными разрезами Верхоречье (Юго-Западный Крым) и Заводская балка (Восточный Крым) и его палеоэкологический анализ.
ВВЕДЕНИЕ
Мощная толща титон-аптских глин обнажается в Юго-Восточном Крыму, в районе города Феодосии. Нижнемеловые отложения Горного Крыма изучаются уже более 50 лет, однако степень изученности этих пород разнится в зависимости от географии и возраста разрезов. Большинство исследований посвящено границе титона–берриаса (Arkadiev, 2004; Аркадьев, 2011; Arkadiev et al., 2018; Аркадьев и др., 2020; Гужиков и др., 2012 и др.), а также берриасскому и валанжинскому ярусам (Друщиц, Янин, 1958; Нил, 1966; Раченская, 1968а, 1968б, 1969а, 1969б, 1970; Кванталиани, Лысенко, 1978, 1979; Лысенко, Янин, 1979; Богданова и др., 1981; Богданова, Кванталиани, 1983; Тесакова, Раченская, 1996а, 1996б; Аркадьев, 2007, 2021; Arkadiev et al., 2017; Аркадьев и др., 2018; Guzhikov et al., 2014; Барабошкин и др., 2019). Что же касается готерива–апта, то этот интервал детально изучен в Юго-Западном Крыму (Горбачик, Янин, 1972; Горбачик, 1986; Янин, 1997; Барабошкин и др., 2004; Ямпольская и др., 2006; Карпук, Тесакова, 2012, 2013, 2014; Карпук, 2016а, 2016б; Щербинина, Логинов, 2012; Бровина и др., 2017 и др.), но очень слабо в Восточном Крыму (Савельева, Тесакова, 2010; Карпук, Щербинина, 2015; Матвеев, 2016; Грищенко, Шурекова, 2020). Единственным разрезом баррема–апта Восточного Крыма, изученным детально с применением различных методов (микрофаунистический анализ: наннопланктон, планктонные фораминиферы, остракоды, диноцисты, палиноморфы; палеомагнитный и литологический методы), является разрез Заводская балка, расположенный в черте города Феодосии (Karpuk et al., 2018). Изучение этого разреза выявило интервал, отвечающий глобальному аноксическому событию ОАЕ 1а, которое никогда прежде не было описано в Крыму. Другой нижнемеловой разрез Восточного Крыма – г. Коклюк (рис. 1, 2) – является стратиграфическим аналогом разреза Заводская балка, в нем также предполагается ОАЕ 1а, однако мощность аптских отложений разреза г. Коклюк значительно превышает таковую в разрезе Заводская балка, что, вероятно, позволит произвести более детальное изучение этого интервала. Ранее в разрезе Коклюк были изучены комплексы диноцист, получены палеомагнитные данные (Грищенко, Шурекова, 2020) и сделаны первые выводы о возрасте отложений. В настоящей статье впервые предлагается детальное стратиграфическое расчленение верхнебаррем (?)-аптских отложений этого разреза по планктонным фораминиферам (ПФ) и остракодам. Кроме того, приводится описание интервал-зоны по ПФ Hedbergella ruka, которая ранее выделялась как слои (Бровина, 2017; Karpuk et al., 2018); подробно переописаны зона Robsoniella minima–Loxoella variealveolata и слои с Cytheropteron tesakovae, установленные по остракодам в Юго-Западном Крыму (Карпук, 2016б; Karpuk et al., 2018). Последние до сих пор оставались strat nudum, поскольку их вид-индекс не был опубликован. Описан новый вид остракод, а также проведен палеоэкологический анализ комплексов микрофоссилий с обоснованием события ОАЕ 1а.
МАТЕРИАЛ И МЕТОДИКА
Гора Коклюк расположена к северо-востоку от с. Наниково, близ города Коктебель (45.003564° с.ш., 35.207405° в.д.) и сложена мощной берриас-аптской толщей желтовато-серых глин с бордовыми прослоями карбонатов (рис. 1, 2).
Материалом для настоящего исследования послужили 32 образца глин, отобранные из верхней части разреза г. Коклюк. Верхняя, изученная к настоящему моменту часть разреза сложена серыми и желтовато-серыми глинами с бордовыми плотными карбонатными прослоями мощностью до 10–15 см (рис. 3). Отбор образцов на микрофауну производился дважды – в 2016 и в 2019 гг. В 2016 г. было опробовано 75 метров разреза (отобрано 68 образцов), начиная с подошвы валанжина (устное сообщение А.Ю. Гужикова, СГУ). Отбор был прекращен приблизительно в 20 м ниже контакта с палеогеном (Муратов, 1969), так как крутизна склона не позволила опробовать верхнюю часть разреза без специального снаряжения. В 2019 г. отбор образцов из верхней части разреза был возобновлен, однако остался хиатус приблизительно в 4 м по той же причине. В общей сложности был отобран 81 образец через 1 м, за исключением нескольких интервалов. Образцы 1652, 1652а и 1653 взяты через 15 см; обр. 1652а отобран в темном прослое глин, обр. 1652 и 1653 – непосредственно под и над прослоем для более детального изучения условий осадконакопления. Малое расстояние между образцами 1666 и 1901 объясняется наложением интервалов отбора в разные годы. Расстояние в 4 метра между образцами 1667 и 1902 обусловлено техническими сложностями отбора. Для настоящего исследования на микрофауну были обработаны и изучены 32 образца, характеризующие верхние 35 м разреза.
Рис. 3.
Появление стратиграфически важных таксонов ПФ и остракод в разрезе г. Коклюк. Здесь и на рис. 4, 5: 1 – мергель; 2 – карбонатная глина; 3 – слабокарбонатная, почти бескарбонатная глина; 4 – бескарбонатная глина интервала ОАЕ 1а; 5 – плотные ожелезненные прослои (нумерация дана автором при отборе); 6 – диагенетические конкреции известняков и мергелей; 7 – перерыв; 8 – первое появление вида; 9 – последнее появление вида.

Образцы глин весом около 500 г высушивали и кипятили с пищевой содой (NaHCO3), после чего промывали теплой проточной водой через сито с ячеей 0.1 мм. Высушенный осадок просматривали под бинокулярным микроскопом Bresser Advance при увеличении ×25 для отбора остракод и ПФ. Отбор ПФ производили из образцов по стандартной методике – до 200 шт. при большом количестве экземпляров и тотально при меньшем количестве. Остракоды отбирались полностью. Фотографирование ПФ и остракод выполнено на сканирующих микроскопах CamScan Vega3 и CamScan Vega2 в лаборатории электронной микроскопии ПИН РАН.
Раковины ПФ хорошей и удовлетворительной сохранности были встречены в нижней части изученного интервала (обр. 1650–1667) и в терминальной части (обр. 1911–1914), а раковины очень плохой сохранности – в верхней части интервала (обр. 1902–1910). Остракоды представлены как отдельными створками, так и целыми раковинами хорошей и удовлетворительной сохранности.
В общей сложности определено 15 видов ПФ, принадлежащих 3 родам; их распределение по разрезу и численность видов по образцам приведены в табл. 1. Почти все изученные ПФ изображены в табл. I и II . Остракоды в разрезе Коклюк представлены богатым комплексом из 76 видов, принадлежащих 37 родам (табл. 2). Некоторые изученные остракоды приведены в табл. III.
Таблица 1.
Распределение ПФ в разрезе Коклюк
| Зоны по ПФ | Номера образцов | Hedbergella sigali Moullade, 1966 | Hedbergella infracretacea (Glaessner, 1937) | Hedbergella primare (Kretchmar et Gorbachik, in Gorbachik, 1986) | Globigerinelloides blowi (Bolli, 1959) | Hedbergella similis Longoria, 1974 | Hedbergella aptiana Bartenstein, 1965 | Hedbergella speetonensis (Banner et Desai, 1988) | Hedbergella praelippa Huber et Leckie, 2011 | Gubkinella sp. | Hedbergella kuznetsovae (Banner et Desai, 1988) | Hedbergella ruka (Banner, Copestakeet White, 1993) | Hedbergella praetrocoidea Kretchmar et Gorbachik, in Gorbachik, 1986 | Hedbergella excelsa Longoria, 1974 | Hedbergella lobocaensis Longoria, 1974 | Hedbergella kuhryi Longoria, 1974 | Количество экземпляров |
|---|---|---|---|---|---|---|---|---|---|---|---|---|---|---|---|---|---|
| H. excelsa | 1914 | 19 | 53 | 12 | 11 | 27 | 17 | 6 | 18 | 20 | 1 | 4 | 5 | 2 | 5 | 200 | |
| 1913 | 17 | 111 | 2 | 4 | 22 | 14 | 2 | 1 | 4 | 3 | 19 | 1 | 200 | ||||
| 1912 | 10 | 34 | 14 | 26 | 23 | 3 | 2 | 3 | 16 | 2 | 7 | 140 | |||||
| 1911 | 11 | 97 | 1 | 10 | 16 | 13 | 1 | 31 | 4 | 1 | 15 | 200 | |||||
| 1910 | 0 | ||||||||||||||||
| 1908 | 0 | ||||||||||||||||
| 1907 | 0 | ||||||||||||||||
| 1906 | 0 | ||||||||||||||||
| 1905 | 0 | ||||||||||||||||
| 1904 | 0 | ||||||||||||||||
| 1903 | 0 | ||||||||||||||||
| 1902 | 0 | ||||||||||||||||
| 1667 | 4 | 1 | 1 | 1 | 6 | 13 | |||||||||||
| 1901 | 0 | ||||||||||||||||
| 1666 | 5 | 9 | 22 | 5 | 5 | 2 | 33 | 1 | 27 | 19 | 31 | 2 | 39 | 200 | |||
| 1665 | 0 | ||||||||||||||||
| 1664 | 3 | 14 | 1 | 1 | 1 | 1 | 5 | 1 | 27 | ||||||||
| 1663 | 2 | 5 | 2 | 1 | 1 | 2 | 1 | 3 | 17 | ||||||||
| 1662 | 2 | 4 | 1 | 1 | 1 | 6 | 1 | 16 | |||||||||
| 1661 | 4 | 22 | 3 | 4 | 1 | 10 | 11 | 1 | 56 | ||||||||
| 1660 | 12 | 88 | 4 | 13 | 14 | 25 | 3 | 4 | 21 | 4 | 6 | 6 | 200 | ||||
| 1659 | 9 | 51 | 11 | 13 | 50 | 12 | 6 | 6 | 31 | 5 | 3 | 2 | 1 | 200 | |||
| H. ruka | 1658 | 2 | 5 | 1 | 1 | 2 | 1 | 3 | 15 | ||||||||
| 1657 | 19 | 63 | 5 | 18 | 33 | 11 | 1 | 15 | 29 | 1 | 4 | 1 | 200 | ||||
| 1656 | 17 | 51 | 7 | 17 | 32 | 16 | 4 | 20 | 27 | 5 | 4 | 200 | |||||
| 1655 | 2 | 5 | 1 | 1 | 9 | ||||||||||||
| 1654 | 5 | 31 | 10 | 3 | 7 | 7 | 5 | 1 | 123 | 4 | 4 | 200 | |||||
| 1653 | 9 | 53 | 6 | 26 | 19 | 10 | 2 | 25 | 50 | 200 | |||||||
| 1652a | 3 | 1 | 4 | ||||||||||||||
| 1652 | 3 | 16 | 8 | 5 | 8 | 8 | 10 | 3 | 133 | 5 | 2 | 201 | |||||
| G. blowi | 1651 | 17 | 56 | 21 | 17 | 20 | 16 | 20 | 8 | 18 | 7 | 200 | |||||
| 1650 | 18 | 61 | 9 | 27 | 18 | 15 | 9 | 22 | 21 | 200 |
Таблица 2.
Распределение остракод в разрезе Коклюк
| Зоны по остракодам | Слои с остракодами | Номера образцов | Pontocyprella rara Kaye, 1965 | Robsoniella minima Kuznetsova, 1961 | Loxoella variealveolata Kuznetsova, 1956 | Gen. 8 sp. | Procytheropteron sp. 2 | Cytheropteron latebrosum Kuznetsova, 1962 | Cytheropteron ventriosum Karpuk et Tesakova, 2013 | Cytherella ovata (Roemer, 1841) | Bairdia projecta Kuznetsova, 1961 | Procytherura sp. 1 | Paracypris cf. alta Alexander, 1929 | Gen. 9 sp. | Gen. 3 sp. | Gen. 111 sp. | Loxoella (?) microfoveata Karpuk et Tesakova, 2014 | Loxoella (?) macrofoveata Karpuk et Tesakova, 2014 | Gen. 12 sp. | Eucytherura sp. 11 | Eucytherura aff. kotelensis Pokorny, 1972 | Eucytherura sp. 12 | Eucytherura sp. 15 | Eucytherura sp. 7 | Eucytherura sp. 8 | Gen. 112 sp. | Anteloxocauda sp. 1 | Gen. 30 sp. | Gen. 114 sp. | Gen. 113 sp. | Gibbosocythere ferelevis Karpuk, Whatley et Maybury, 2019 | Exophthalmocythere posteropilosa Karpuk et Tesakova, 2014 | Cytherella dilatata Donze, 1964 | Paracypris acuta (Cornuel, 1848) | Robsoniella longa Kuznetsova, 1961 | Bythocypris sp. | Pedicythere longispina Karpuk et Tesakova, 2013 | Gen. 109 sp. | Eucytherura 4 sp. | Pseudotethysia reticulata Karpuk, Whatley et Maybury, 2019 | Cytheropteron tesakovae sp. nov | Sigillium procerum Kuznetsova, 1961 | Cytherella infrequens Kuznetsova, 1961 | Eucytherura mirifica (Kuznetsova, 1961) | Bairdia sp. 2 | Clithrocytheridea lubrica Kuznetsova, 1961 | Bairdia sp. 4 | Macrocypris (?) sp.2 | Cytherella exquisita Neale, 1962 | Eucytherura sp. 3 | Procytherura sp. 7 | |||
| 1914 | 1 | |||||||||||||||||||||||||||||||||||||||||||||||||||||
| 1913 | 1 | 1 | 5 | 3 | ||||||||||||||||||||||||||||||||||||||||||||||||||
| 1912 | ||||||||||||||||||||||||||||||||||||||||||||||||||||||
| 1911 | 1 | 2 | 1 | 1 | ||||||||||||||||||||||||||||||||||||||||||||||||||
| 1910 | ||||||||||||||||||||||||||||||||||||||||||||||||||||||
| 1908 | ||||||||||||||||||||||||||||||||||||||||||||||||||||||
| 1907 | ||||||||||||||||||||||||||||||||||||||||||||||||||||||
| 1906 | 1 | |||||||||||||||||||||||||||||||||||||||||||||||||||||
| 1905 | ||||||||||||||||||||||||||||||||||||||||||||||||||||||
| 1904 | ||||||||||||||||||||||||||||||||||||||||||||||||||||||
| 1903 | ||||||||||||||||||||||||||||||||||||||||||||||||||||||
| 1902 | ||||||||||||||||||||||||||||||||||||||||||||||||||||||
| 1667 | ||||||||||||||||||||||||||||||||||||||||||||||||||||||
| 1901 | ||||||||||||||||||||||||||||||||||||||||||||||||||||||
| Robsoniella minima - Loxoella variealveolata | 1666 | 3 | 12 | 2 | 2 | |||||||||||||||||||||||||||||||||||||||||||||||||
| 1665 | ||||||||||||||||||||||||||||||||||||||||||||||||||||||
| 1664 | 3 | 2 | 1 | |||||||||||||||||||||||||||||||||||||||||||||||||||
| 1663 | 2 | 3 | ||||||||||||||||||||||||||||||||||||||||||||||||||||
| Слои с C. tesakovae | 1662 | 13 | 21 | 12 | 2 | 2 | 3 | 5 | 5 | 1 | 3 | 1 | 1 | 1 | ||||||||||||||||||||||||||||||||||||||||
| 1661 | 21 | 12 | 2 | 1 | 2 | 8 | 8 | 5 | 1 | 1 | 4 | 1 | 5 | 1 | 1 | 3 | 3 | 1 | ||||||||||||||||||||||||||||||||||||
| 1660 | 10 | 37 | 8 | 1 | 7 | 4 | 2 | 1 | 1 | 2 | 2 | 7 | 2 | 12 | 1 | 1 | 1 | 5 | 4 | 4 | 2 | 2 | ||||||||||||||||||||||||||||||||
| 1659 | 2 | 19 | 51 | 3 | 4 | 2 | 3 | 3 | 2 | 2 | 6 | 1 | 1 | 2 | 2 | 1 | 2 | 2 | 9 | 5 | 1 | |||||||||||||||||||||||||||||||||
| 1658 | 15 | 57 | 2 | 1 | 8 | 3 | 4 | 1 | 1 | 1 | 2 | 1 | 1 | 1 | 11 | |||||||||||||||||||||||||||||||||||||||
| 1657 | 3 | 68 | 47 | 3 | 3 | 3 | 2 | 2 | 11 | 4 | 4 | 1 | 6 | 1 | 7 | 8 | 1 | 3 | 4 | 6 | 2 | |||||||||||||||||||||||||||||||||
| 1656 | 6 | 32 | 23 | 1 | 2 | 3 | 1 | 2 | 5 | 2 | 2 | 11 | 2 | 2 | 1 | 1 | 3 | 1 | ||||||||||||||||||||||||||||||||||||
| 1655 | 6 | 2 | 1 | 1 | 2 | 1 | ||||||||||||||||||||||||||||||||||||||||||||||||
| 1654 | 14 | 1 | 1 | 1 | 2 | 1 | 4 | 1 | 2 | 1 | 1 | 1 | 1 | 2 | 1 | 2 | 2 | |||||||||||||||||||||||||||||||||||||
| 1653 | 1 | 20 | 21 | 5 | 2 | 1 | 3 | 5 | 2 | 3 | 1 | 2 | 2 | 3 | 3 | 1 | 4 | 1 | 2 | 3 | 2 | 3 | 2 | 4 | 1 | 3 | ||||||||||||||||||||||||||||
| 1652a | 6 | 5 | 1 | 2 | 2 | 1 | 2 | 2 | 1 | 1 | 1 | |||||||||||||||||||||||||||||||||||||||||||
| 1652 | 6 | 33 | 29 | 3 | 8 | 5 | 2 | 1 | 6 | 3 | 4 | 4 | 2 | 9 | ||||||||||||||||||||||||||||||||||||||||
| 1651 | 2 | 54 | 5 | 1 | 4 | 3 | 4 | 1 | 1 | 1 | 1 | 1 | 4 | 11 | 1 | 1 | 1 | 1 | ||||||||||||||||||||||||||||||||||||
| 1650 | 1 | 14 | 9 | 1 | 1 | 3 | 1 | 2 | 2 | 3 | 1 | 1 | 1 | 1 | 2 | 1 | 1 | 1 | 3 | 1 | 1 | 1 | 1 | 14 | 2 | 1 | 1 | 1 | 1 | |||||||||||||||||||||||||
| Зоны по остракодам | Слои с остракодами | Номера образцов | Cytherella lubimovae Neale, 1966 | “Bythocypris” stroggylae Brenner et Oertli, 1976 | Gen. 117 sp. | Gen. 118 sp. | Gen. 119 sp. | Gen. 120 sp. | Gen. 121 sp. | Pseudocytherura sp.1 | Procytheropteron sp. 1 | Gen. 100 sp. | Gen. 18 sp. | Eucytherura sp. 1 | Pseudocythere sp. 1 | Pseudocythere sp. 7 | Procytherura sp. 5 | Gen. 116 sp. | Gen. 31 sp. | Dolocytheridea vinculum Wilkinson, 1981 | Gen. 115 sp. | Asciocythere circumdata (Donze, 1964) | Procytherura sp. 2 | Pontocyprella maynci Oertli, 1958 | Pontocypris sp. | Eucytherura sp. 5 | Pedicythere sp. | Dolocythere rara Mertens, 1956 | Neoparacypris uniformis Kuznetsova, 1961 | Cytheropteron sp. 1 | Parexophthalmocythere rodewaldensis Bartenstein et Brand, 1969 | Gen. 22 sp. | Aratrocypris sp. | Gen. 103 sp. | Pseudocythere sp. 2 | Procytherura aff. beerae Brenner, Oertli, 1976 | Gen. 106 sp. | Rostrocytheridea ornata Brenner, Oertli, 1976 | Gen. 108 sp. | Gen. 13 sp. | Gen. 5 sp. | Gen. 110 sp. | Paracypris sp. | Cytheropteron sp. 2 | Pontocypris explorata Kuznetsova, 1961 | Procytheropteron sp. 3 | Gen. 104 sp. | Gen. 6 sp. | Pocytherura sp. 8 | Pleurocythere costaflexuosa (Kuznetsova, 1957) | Eucytherura sp. 20 | Eucytherura sp. 16 | Gen. 122 sp. | Количество экземпляров |
| 1914 | 1 | |||||||||||||||||||||||||||||||||||||||||||||||||||||
| 1913 | 2 | 1 | 13 | |||||||||||||||||||||||||||||||||||||||||||||||||||
| 1912 | 0 | |||||||||||||||||||||||||||||||||||||||||||||||||||||
| 1911 | 1 | 1 | 7 | |||||||||||||||||||||||||||||||||||||||||||||||||||
| 1910 | 0 | |||||||||||||||||||||||||||||||||||||||||||||||||||||
| 1908 | 0 | |||||||||||||||||||||||||||||||||||||||||||||||||||||
| 1907 | 0 | |||||||||||||||||||||||||||||||||||||||||||||||||||||
| 1906 | 1 | |||||||||||||||||||||||||||||||||||||||||||||||||||||
| 1905 | 0 | |||||||||||||||||||||||||||||||||||||||||||||||||||||
| 1904 | 0 | |||||||||||||||||||||||||||||||||||||||||||||||||||||
| 1903 | 0 | |||||||||||||||||||||||||||||||||||||||||||||||||||||
| 1902 | 0 | |||||||||||||||||||||||||||||||||||||||||||||||||||||
| 1667 | 0 | |||||||||||||||||||||||||||||||||||||||||||||||||||||
| 1901 | 0 | |||||||||||||||||||||||||||||||||||||||||||||||||||||
| Robsoniella minima - Loxoella variealveolata | 1666 | 19 | ||||||||||||||||||||||||||||||||||||||||||||||||||||
| 1665 | 0 | |||||||||||||||||||||||||||||||||||||||||||||||||||||
| 1664 | 1 | 7 | ||||||||||||||||||||||||||||||||||||||||||||||||||||
| 1663 | 5 | |||||||||||||||||||||||||||||||||||||||||||||||||||||
| Слои с C. tesakovae | 1662 | 2 | 1 | 1 | 13 | 2 | 1 | 1 | 1 | 92 | ||||||||||||||||||||||||||||||||||||||||||||
| 1661 | 1 | 1 | 3 | 3 | 5 | 2 | 1 | 3 | 1 | 2 | 1 | 2 | 1 | 1 | 107 | |||||||||||||||||||||||||||||||||||||||
| 1660 | 1 | 6 | 8 | 2 | 2 | 135 | ||||||||||||||||||||||||||||||||||||||||||||||||
| 1659 | 1 | 1 | 2 | 2 | 1 | 4 | 1 | 2 | 1 | 1 | 2 | 1 | 2 | 1 | 1 | 2 | 148 | |||||||||||||||||||||||||||||||||||||
| 1658 | 1 | 1 | 3 | 3 | 1 | 1 | 2 | 121 | ||||||||||||||||||||||||||||||||||||||||||||||
| 1657 | 1 | 2 | 1 | 5 | 3 | 1 | 1 | 1 | 204 | |||||||||||||||||||||||||||||||||||||||||||||
| 1656 | 100 | |||||||||||||||||||||||||||||||||||||||||||||||||||||
| 1655 | 13 | |||||||||||||||||||||||||||||||||||||||||||||||||||||
| 1654 | 1 | 7 | 1 | 1 | 1 | 1 | 1 | 3 | 1 | 1 | 1 | 1 | 58 | |||||||||||||||||||||||||||||||||||||||||
| 1653 | 1 | 1 | 1 | 1 | 4 | 1 | 1 | 1 | 111 | |||||||||||||||||||||||||||||||||||||||||||||
| 1652a | 24 | |||||||||||||||||||||||||||||||||||||||||||||||||||||
| 1652 | 115 | |||||||||||||||||||||||||||||||||||||||||||||||||||||
| 1651 | 97 | |||||||||||||||||||||||||||||||||||||||||||||||||||||
| 1650 | 73 |
Таблица I . Планктонные фораминиферы из разреза г. Коклюк. Длина масштабной линейки 50 мкм. 1–3, 5–7 – Globigerinelloides blowi (Bolli, 1959): 1–3– экз. № 4922-КОК-5-039, обр. 1664: 1, 2 – вид с боковых сторон, 3 – вид с периферического края; 5–7 – экз. № 4922-КОК-5-028, обр. 1654: 5, 6 – вид с боковой стороны, 7 – вид с периферического края; 4, 8, 12 – Hedbergella praelippa Huber et Leckie, 2011, экз. № 4922-КОК-6-37, обр. 1653: 4 – вид с пупочной стороны, 8 – вид со спиральной стороны, 12 – вид с периферического края; 9–11 – Hedbergella ruka (Banner, Copestake et White, 1993), экз. № 4922-КОК-4-034, обр. 1660: 9 – вид с пупочной стороны, 10 – вид со спиральной стороны, 11 – вид с периферического края; 13–15 – Hedbergella similis Longoria, 1974, экз. № 4922-КОК-6-20, обр. 1659: 13 – вид с пупочной стороны, 14 – вид со спиральной стороны, 15 – вид с периферического края; 16, 20, 24 – Hedbergella praetrocoidea Kretchmar et Gorbachik, in Gorbachik, 1986, экз. № 4922-КОК-6-25, обр. 1666: 16 – вид с пупочной стороны, 20 – вид со спиральной стороны, 24 – вид с периферического края; 17–19 – Hedbergella excelsa Longoria, 1974, экз. № 4922-КОК-4-009, обр. 1666: 17 – вид с пупочной стороны, 18 – вид со спиральной стороны, 19 – вид с периферического края; 21–23 – Hedbergella infracretacea (Glaessner, 1937), экз. № 4922-КОК-2-57, обр. 1912: 21 – вид с пупочной стороны, 22 – вид со спиральной стороны, 23 – вид с периферического края.

Таблица II. Планктонные фораминиферы из разреза г. Коклюк. Длина масштабной линейки 50 мкм. 1–3 – Hedbergella speetonensis (Banner et Desai, 1988), экз. № 4922-КОК-3-063, обр. 1651: 1 – вид со спиральной стороны, 2 – вид с пупочной стороны, 3 – вид с периферического края; 4, 8 – Hedbergellaprimare (Kretchmar et Gorbachik, in Gorbachik, 1986), экз. № 4922-КОК-3-117, обр. 1652, вид с боковой стороны; 5–7 – Hedbergella labocaensis Longoria, 1974, экз. № 4922-КОК-6-19, обр. 1659: 5, 7 – вид с боковой стороны, 6 – вид с периферического края; 9–11, 13–15 – Hedbergella kuhryi Longoria, 1974: 9–11 – экз. № 4922-КОК-5-006, обр. 1914: 9, 10 – вид с боковой стороны, 11 – вид с периферического края; 13–15 – экз. № 4922-КОК-6-05, обр. 1914: 13, 14 – вид с боковой стороны, 15 – вид с периферического края; 12, 16, 20 – планктонные фораминиферы со значительными следами растворения: 12 – экз. № 4922-КОК-2-002, обр. 1901, 16 – экз. № 4922-КОК-3-021, обр. 1906, 20 – экз. № 4922-КОК-2-004, обр. 1901; 17‒19 – Hedbergella kuznetsovae (Banner et Desai, 1988), экз. № 4922-КОК-4-026, обр. 1666: 17, 18 – вид с боковой стороны, 19 – вид с периферического края; 21–24 – Gubkinella sp.: 21, 22 – экз. № 4922-КОК-4-023, обр. 1666: 21 – вид с пупочной стороны, 22 – вид со спиральной стороны; 23, 24 – экз. № 4922-КОК-5-030, обр. 1666: 23 – вид с пупочной стороны, 24 – вид со спиральной стороны.

Таблица III. Некоторые остракоды, встреченные в разрезе г. Коклюк, в том числе новый вид. Фиг. 1–4 и 10–15 происходят из разреза Коклюк; фиг. 5–8 – из разреза Верхоречье 2; фиг. 9 – из разреза Заводская балка. Принятые сокращения: ц.р. – целая раковина, л.с. – левая створка, п.с. – правая створка. 1 – Robsoniella minima Kuznetsova, 1961, экз. № 4922-КОК-1-001, обр. 1660, ц.р. слева; 2 – Loxoella variealveolata Kuznetsova, 1956, экз. № 4922-КОК-5-058, обр. 1653, л.с. снаружи; 3 – Cytherella infrequens Kuznetsova, 1961, экз. № 4922-КОК-5-074, обр. 1653, л.с. снаружи; 4–9 – Cytheropteron tesakovae Karpuk, sp. nov., 4 – экз. № 4922-КОК-5-045, обр. 1652, п.с. самки снаружи; 5 – экз. № 4802-В-3-2-034, п.с. самца снаружи, разрез Верхоречье 2, обр. 262; 6 – экз. № 328-В1-65, п.с. самки изнутри, разрез Верхоречье 2, обр. 218; 7 – голотип № 328-В1-64, л.с. самки снаружи, разрез Верхоречье 2, обр. 218; 8 – экз. № 4802-В-3-2-033, л.с. самца снаружи, разрез Верхоречье 2, обр. 262; 9 – экз. № 4802-ЗБ-1-153, л.с. самца изнутри, разрез Заводская балка, обр. 15; 10 – Amphicytherura roemeri (Bartenstein, 1956), экз. № 4922-КОК-1-018, обр. 1662, л.с. снаружи; 11, 12 – Pedicytherelon gispina Karpuk et Tesakova, 2014: 11 – экз. № 4922-КОК-1-037, обр. 1661, п.с. снаружи, 12 – экз. № 4922-КОК-1-039, обр. 1661, л.с. снаружи; 13 – Eucytherura aff. Kotelensis Pokorny, 1972, экз. № 4922-КОК-5-067, обр. 1653, л.с. самца снаружи; 14 – Eucytherura mirifica (Kuznetsova, 1961), экз. № 4922-КОК-5-061, обр. 1653, п.с. снаружи; 15 – Eucytherura sp. 9, экз. № 4922-КОК-5-063, обр. 1653, ц.р. слева.

Коллекция планктонных фораминифер и остракод (№ 4922) хранится в лаборатории микропалеонтологии ГИН РАН, Москва.
Кроме микрофауны, в разрезе был изучен уровень карбонатности (табл. 3) пород следующим методом: 4–10 г породы, истертые в порошок, взвешивали и заливали 20–40 мл 2MHCl. Через сутки образцы выпаривали, и сухой остаток снова взвешивали. Разницу в весе пересчитывали в процент карбонатности (Cogley, Aikman, 1997). Воспроизводимость измерений ±0.5%.
Таблица 3.
Уровень карбонатности пород изученной части разреза г. Коклюк
| Подъярус | ПФ зоны | Зоны по остракодам | Слои с остракодами | № образца | Карбонатность, % |
|---|---|---|---|---|---|
| Верхний баррем (?) – нижний апт | H. excelsa | 1914 | 9 | ||
| 1913 | 13 | ||||
| 1912 | 6 | ||||
| 1911 | 8 | ||||
| 1910 | 4 | ||||
| 1908 | 6 | ||||
| 1907 | 6 | ||||
| 1906 | 5 | ||||
| 1905 | 6 | ||||
| 1904 | 6 | ||||
| 1903 | 4 | ||||
| 1902 | 9 | ||||
| 1667 | 4 | ||||
| 1901 | 3 | ||||
| Robsoniella minima – Loxoella variealveolata | 1666 | 6 | |||
| 1665 | 16 | ||||
| 1664 | 3 | ||||
| 1663 | 6 | ||||
| Слои с C. tesakovae | 1662 | 19 | |||
| 1661 | 5 | ||||
| 1660 | 16 | ||||
| 1659 | 17 | ||||
| H. ruka | 1658 | 12 | |||
| 1657 | 18 | ||||
| 1656 | 23 | ||||
| 1655 | 2 | ||||
| 1654 | 20 | ||||
| 1653 | 24 | ||||
| 1652a | 16 | ||||
| 1652 | 29 | ||||
| G. blowi | 1651 | 26 | |||
| 1650 | 26 |
БИОСТРАТИГРАФИЯ
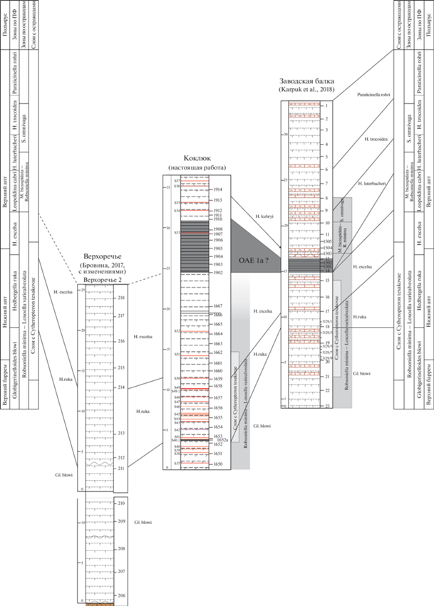
Проведены биостратиграфическое расчленение изученной части разреза Коклюк по ПФ и остракодам и его корреляция с одновозрастными интервалами разрезов Верхоречье и Заводская балка.
Планктонные фораминиферы
Планктонные фораминиферы Крыма изучаются с конца 50-х гг. XX в. История создания по ним стратиграфической схемы непосредственно для Крыма (Горбачик, 1986), становления международной стратиграфической шкалы (МСШ) (Ogg, Hinnov, 2012; Gale et al., 2020), разработка и детализация международных схем различными авторами (Coccioni et al., 2007; Moullade et al., 2015 и т.д.) были подробно проанализированы и описаны Е.А. Бровиной (Бровина, 2017; Бровина и др., 2017; Karpuk et al., 2018).
В разрезе Коклюк ПФ оказались распределены весьма неравномерно (табл. 1; рис. 5). Есть образцы, сравнительно богатые ими, в которых наблюдались раковины хорошей и средней сохранности (обр. 1650–1652, 1653–1654, 1656–1657, 1659–1660, 1666, 1911–1914); образцы с единичными ПФ средней и плохой сохранности (1652а, 1655, 1658, 1661–1664, 1667); кроме того, в разрезе присутствует интервал, в котором все без исключения ПФ представлены неопределимыми экземплярами со значительными следами растворения (1665, 1901, 1902–1910) (табл. I , фиг. 12, 16, 20 ).
Рис. 4.
Корреляция разрезов Верхоречье, Коклюк и Заводская балка. Условные обозначения см. рис. 3. Стрелка указывает появление вида Hedbergella kuhryi.

Рис. 5.
Уровень карбонатности пород, видовое разнообразие и численность ПФ и остракод, соотношение эврибатных и условно-глубоководных видов остракод, реконструкция относительной глубины в разрезе Коклюк. Условные обозначения см. рис. 3.

В нижней части разреза по присутствию вида-индекса Globigerinelloides blowi (Bolli, 1959) (табл. I , фиг. 1–3, 5–7 ) определяется одноименная интервал-зона МСШ (рис. 3). Выше, в обр. 1652, отмечено первое появление вида H. ruka (Banner, Copestake et White, 1993) (табл. I , фиг. 9–11 ), по которому Е.А. Бровина выделила в Крыму слои с H. ruka (Бровина, 2017; Karpuk et al., 2018). Материал, бывший в распоряжении Бровиной, не позволял придать этим слоям статус зоны, поскольку они были обнаружены только в двух разрезах – Верхоречье, где слои были выделены впервые (Бровина, 2017), и Заводская балка, где были определены только в одном образце (Karpuk et al., 2018). Однако настоящее исследование подтверждает достоверность слоев в Восточном Крыму (в разрезе Коклюк они охватывают 7 метров разреза и определяются в 8 образцах), что позволяет рассматривать их в качестве зоны Hedbergella ruka в пределах всего Крыма (описание зоны см. ниже).
Выше, с обр. 1659, появляется вид H. excelsa, который является индексом для одноименной зоны, выделенной Р. Коччиони с соавторами (Coccioni et al., 2007).
Далее, начиная с обр. 1661, число видов и экземпляров ПФ хорошей и средней сохранности резко падает, а процентное содержание экземпляров со значительными следами растворения растет (рис. 5). В терминальной части разреза разнообразие и обилие ПФ восстанавливаются (табл. 1). Несмотря на то, что новых видов-индексов в этом интервале не встречено, в двух последних образцах (1913 и 1914) обнаружены экземпляры вида H. kuhryi Longoria, 1974, который был также встречен в разрезе Заводская балка сразу после условно “немого” интервала (Karpuk et al., 2018), что является важным элементом для палеоэкологических выводов (см. ниже).
Остракоды
Остракоды, как и ПФ, распределены в разрезе весьма неравномерно (табл. 2). Низы изученной части обнажения (обр. 1650–1666) в целом охарактеризованы богатым комплексом, тогда как в верхней трети (обр. 1901–1910) наблюдается интервал практически без остракод, а в терминальной части (обр. 1911–1914) редкие остракоды появляются вновь. По ракушковым ракам в разрезе удалось определить только одну зону Robsoniella minima–Loxoella variealveolata (рис. 3), описание которой приведено ниже.
Начиная со слабокарбонатного интервала и выше, возраст разреза по остракодам определить нельзя, так как в верхних образцах не встречен ни один зональный вид-индекс.
Внутри зоны R. minima–L. variealveolata можно выделить слои с Cytheropteron tesakovae sp. nov. Эти слои уже фигурировали ранее в публикации (Карпук, 2016б), но, поскольку описание вида-индекса до сих пор опубликовано не было, а имелось только в тексте диссертации (Карпук, 2016а), был создан “голый стратон”. Во избежание путаницы в стратиграфической литературе, впоследствии для этого стратона применялось название “слои с Cytheropteron sp.” (Карпук, 2022).
Корреляция
Изученный разрез г. Коклюк удается скоррелировать с разрезами Верхоречье (Юго-Западный Крым) (Бровина, 2017) и Заводская балка (Восточный Крым) (Karpuk et al., 2018) (рис. 1, 4).
Так, в нижней части всех трех разрезов по ПФ установлена зона Gl. blowi Международной стратиграфической шкалы. Выше выделяется зона H. ruka (= слоям с H. ruka в разрезах Верхоречье и Заводская балка). Далее следует зона H. excelsa, заканчивающаяся в разрезах Коклюк и Заводская балка слабокарбонатным интервалом (подтвержден анализом карбонатности пород), в котором в обоих разрезах практически отсутствуют ПФ и остракоды и который интерпретируется нами как предполагаемый интервал аноксического события ОАЕ 1а (см. ниже). Разрез Верхоречье заканчивается зоной H. еxcelsа, и слабокарбонатного интервала в нем не выявлено.
Непосредственно выше интервала ОАЕ 1а в разрезах Коклюк (обр. 1913, 1914) и Заводская балка (обр. 1503) встречен вид ПФ H. kuhryi, что позволяет скоррелировать терминальную часть разреза Коклюк (где не выявлены другие зональные индексы) с соответствующей частью разреза Заводская балка. Следует отметить, что вид H. кuhryi с широким стратиграфическим интервалом распространения (нижний баррем–верхний апт) не является стратиграфически значимым. Однако тот факт, что этот важный для палеоэкологии вид (см. ниже) встречен в двух разрезах непосредственно после слабокарбонатного интервала, интерпретируемого как вероятное событие ОАЕ 1а, позволяет сопоставить эти интервалы по его присутствию.
Особое внимание обращают на себя мощности разрезов. При несколько большей мощности, разрез Коклюк в стратиграфическом плане отвечает только половине разреза Заводская балка. Это свидетельствует о высокой конденсированности отложений разреза Заводская балка.
ПАЛЕОЭКОЛОГИЧЕСКИЙ АНАЛИЗ
Для реконструкции палеоэкологической обстановки были проанализированы карбонатность пород, видовое разнообразие и количество ПФ, которое рассчитывалось на 8 клеток палетки для отбора (каждая клетка 1 × 1 см), процент ПФ со следами растворения, количественное и видовое разнообразие остракод и соотношение эврибатных и условно-глубоководных остракод.
Графики разнообразия и численности ПФ демонстрируют значительные колебания, не выявляя никаких отчетливых трендов. Интересно, что эпизоды значительного снижения разнообразия и численности сопровождаются увеличением процентного содержания ПФ со следами растворения (обр. 1652а, 1655, 1662), следовательно, снижение разнообразия и численности ПФ может быть частично связано с постседиментационными процессами растворения. На это указывает и общее снижение карбонатности осадка на этих уровнях (табл. 3, рис. 5). В верхней трети разреза количество и разнообразие ПФ резко и значительно падает и наблюдается довольно продолжительный интервал, в котором нерастворенные ПФ отсутствуют полностью. Учитывая возраст отложений и наличие аналогичного интервала в разрезе Заводская балка, можно предположить, что длительный условно “немой” интервал разреза Коклюк отвечает глобальному аноксическому событию ОАЕ 1а. Кроме того, особое внимание обращает на себя появление вида H. kuhryi в верхней части разреза, сразу после условно “немого” интервала. Этот вид имеет удлиненные камеры в последнем обороте (табл. II, фиг. 9–11, 13–15 ), а удлинение камер раннемеловых ПФ связывают с адаптацией к обеднению кислородом в верхней части водного столба (Bou Dagher-Fadel et al., 1997; Premoli Silva, Sliter, 1999; Coccioni, Luciani, 2004, 2005; Coccioni et al., 2006).
Интересно, что этому продолжительному этапу предшествуют два коротких эпизода, в которых отсутствует фауна. Это указывает на то, что мощное аноксическое, или по крайней мере дизоксийное, событие сформировалось не внезапно, а наступало постепенно. В верхней части разреза, начиная с обр. 1911, постепенно восстанавливаются разнообразие и численность ПФ.
Видовое разнообразие остракод в нижней половине разреза в целом довольно высоко (около 30 видов) и колеблется незначительно (рис. 5). Что касается количества остракод, то здесь наблюдается отчетливый тренд сначала увеличения количества экземпляров к обр. 1657, затем постепенного снижение численности к обр. 1662, далее резкого уменьшения численности и разнообразия к обр. 1663 и, наконец, полного исчезновения остракод к обр. 1901. Общий тренд увеличения численности остракод прерывается двумя эпизодами резкого снижения разнообразия и численности: на уровне обр. 1652а, который сложен темными глинами, и обр. 1655. Оба интервала совпадают с аналогичным поведением ПФ и резким увеличением количества ПФ со следами растворения.
Используя метод определения изменения относительной глубины (Karpuk, 2021), основанный на подсчете процентного соотношения эврибатных, мелководных и условно-глубоководных остракод, в нижней половине разреза было выявлено два полных трансгрессивно-регрессивных (Т/Р) цикла. В нижней части разреза наблюдается окончание регрессивного этапа, который сменяется трансгрессией на уровне обр. 1651. Далее отмечается полноценный Т/Р цикл в интервале обр. 1651–1656, за ним следует второй Т/Р цикл, отличающийся большей амплитудой, в интервале обр. 1656–1663, и далее можно предположить начало третьего цикла, реконструкция которого прерывается интервалом, характеризующимся практически полным отсутствием остракод.
Следует отметить, что в предполагаемом интервале ОАЕ 1а на некоторых уровнях все же встречаются единичные остракоды, что свидетельствует о крайне неблагоприятных, но все же не полностью аноксических условиях. Реконструкция палеоглубины в терминальной части разреза невозможна в связи с низким количеством остракод.
СИСТЕМАТИЧЕСКАЯ ЧАСТЬ
Для подтверждения валидности слоев с C. tesakovae, в настоящей статье приводится описание вида-индекса как нового. Голотип происходит из стратотипического разреза Верхоречье, кроме того, приводятся фотографии экземпляров из разных разрезов, помимо разреза Коклюк. Систематика надродовых таксонов, принятая в работе, приводится по И.А. Николаевой и Ю.Н. Андрееву (1999) и D.J. Horne (2005).
КЛАСС OSTRACODA LATREILLE, 1806
ОТРЯД PODOCOPIDA SARS, 1866
НАДСЕМЕЙСТВО CYTHEROIDEA BAIRD, 1850
СЕМЕЙСТВО PARADOXOSTOMATIDAE BRADY ET NORMAN, 1889
Род Cytheropteron G.O. Sars, 1866
Cytheropteron tesakovae, sp. nov.
Табл. III, фиг. 4–9
Cytheropteron sp. 3: Karpuk et al., 2018, figs. S4, 2–3 .
Cytheropteron sp.: Карпук, 2022, с. 37.
Название в честь микропалеонтолога Е.М. Тесаковой.
Голотип – экз. № 328-В1-64, левая створка самки, сводный разрез Верхоречье, обнажение Верхоречье 2, обр. 218 (Бровина, 2017, с. 44, рис. 4); нижний мел, нижний апт, остракодовая зона R. minima–L. variealveolata, зона по ПФ Gl. blowi, зона по наннопланктону NC6A.
Описание. Раковина маленькая, вытянутая, удлиненно-овальная у самцов и округло-ромбовидная у самок. При виде сбоку она напоминает по форме апельсиновую косточку. Раковина неравностворчатая, правая створка выше левой и охватывает ее в центральной части спинного края, в то время как левая створка охватывает правую по переднеспинному и заднеспинному углам. Максимальная длина на середине высоты, максимальная высота в передней трети, максимальная толщина в заднебрюшной части раковины. Спинной край правой створки выпуклый, левой – прямой, иногда слегка вогнут в задней трети. У самок на левых створках спинной край переходит в передний конец плавно или с тупым углом, в задний конец через небольшой уступ; на правых створках спинной край с обоими концами соединяется через уступы. У самцов на левых створках спинной край переходит в оба конца через уступ, лучше развитый на переднеспинном углу; на правых створках спинной край с передним концом соединяется через уступ, с задним – плавно. Вдоль спинного края развит высокий гребень, который отделяет латеральную поверхность от спинной и обеспечивает выпуклые очертания спинного края правых створок. Брюшной край параллелен спинному краю, вогнут посередине; на раковинах самцов с обоими концами соединяется плавно или через слабо выраженные уступы; на раковинах самок в передний и задний концы переходит плавно. Передний и задний концы практически одной высоты. Передний конец левых створок угловато-дугообразный, с перегибом на середине высоты; на правых створках скошен в верхней части, причем у самок значительно сильнее. Задний конец треугольной формы, сильнее скошен с нижней стороны и заканчивается небольшим каудальным отростком, поднятым кверху. Оба конца уплощены.
В заднебрюшной части раковины развит сравнительно уплощенный крыловидный вырост, оканчивающийся шипом. На передней поверхности выроста прослеживается отчетливое ребро, подчеркивающее перегиб выроста. Поверхность раковины богато орнаментирована. В задней половине створки различаются отчетливые ромбовидные ячейки с тонкими приподнятыми гранями, на пересечении которых развиты тубулы – полые бугорки, открывающиеся порами. Крупноячеистая скульптура покрывает и крыловидный вырост, за исключением концевого шипа. В передней половине створки грани ячеек становятся ниже и толще, иногда превращаясь в массивные низкие ребра, а ячейки – в мелкие ямки. Передний конец в верхней части несет тонкие ребрышки, параллельные краю, также может быть слабоячеистым или гладким. В нижней части переднего края развито несколько тонких продольных ребер, продолжающихся на брюшной стороне и достигающих заднего конца. Задний конец орнаментирован крупными, неправильной формы ячейками с нитевидными гранями. Вся поверхность раковины, включая оба конца и внутреннюю часть ячеек, покрыта многочисленными мелкими простыми порами. От пор свободны только стенки ячеек, ребра и концевой шип. На переднем крае иногда сохраняются концевые шипы. Замок обычный для представителей рода. Порово-канальная зона широкая.
Размеры в мм:
| Длина | Высота | |
| Голотип, экз. № 328-В1-64 | 0.29 | 0.15 |
| Экз. № 4922-КОК5-045 | 0.33 | 0.16 |
| Экз № 4802-В-3-2-034 | 0.33 | 0.17 |
| Экз. № 328-В1-65 | 0.28 | 0.14 |
| Экз. № 4802-В-3-2-033 | 0.35 | 0.17 |
| Экз. № 4802-ЗБ-1-153 | 0.32 | 0.12 |
Изменчивость. Сильная изменчивость в форме и очертаниях створок, связанная с половым диморфизмом, а также с большей или меньшей выпуклостью спинного края правых створок, описана выше. Варьирует также наличие и степень развития скульптуры верхней половины переднего конца – от ее отсутствия до ярко выраженных ячеек. Кроме того, изменчивы высота и толщина граней ячеек в задней половине створки, на крыловидном выросте и на заднем конце. Изменчивость проявляется также в большей или меньшей высоте гребня, тянущегося вдоль спинного края.
Сравнение.От сходных по форме заднего конца, наличию крыловидного выроста и выпуклому спинному краю на левых створках и прямому на правых C. ventriosum Karpuk et Tesakova из баррем-аптских отложений Крыма (Карпук, Тесакова, 2013, с. 31, табл. VIII , фиг. 1–6 ) и C. latebrosum Kuznetsova из берриаса–апта Крыма и Кавказа (Кузнецова, 1962, с. 38, табл. 3, рис. 9 ; Савельева, Шурекова, 2014, табл. 2, фиг. 17, 18 ) отличается значительно меньшей высотой раковины, напоминающей апельсиновую косточку, а также отчетливой ячеистой скульптурой, в отличие от ямчатой у сравниваемых видов. Крыловидный вырост уплощен, несет ребро на передней стороне и оканчивается шипом у описываемого вида, в отличие от закругленного, скорее похожего на вздутие выроста у C. ventriosum. Крыловидный вырост C. latebrosum также уплощен, однако на нем отсутствуют ребро и терминальный шип.
Материал. Многочисленные (более 150) экземпляры хорошей сохранности из верхнего баррема и нижнего апта (остракодовая зона R. minima–L. variealveolata, слои с C. tesakovae, ПФ-зоны Gl. blowi, H. ruka и H. excelsa, зоны по наннопланктону NC5E и NC6) разреза Верхоречье Юго-Западного Крыма и разрезов Заводская балка и Коклюк Восточного Крыма.
Распространение. Нижний мел, верхний баррем–нижний апт Крыма; остракодовая зона R. minima–L. variealveolata, слои с C. tesakovae, ПФ-зоны Gl. blowi, H. ruka, H. excelsa, зоны по наннопланктону NC5E, NC6.
ОПИСАНИЕ СТРАТОНОВ
ПФ зона Hedbergella ruka Brovina, 2017 (интервал-зона)
Слои с Hedbergella ruka: Бровина, 2017, с. 44, рис. 4; Karpuk et al., 2018, p. 504, fig. 6 .
Состав комплекса: кроме вида-индекса также характерно присутствие Gl. blowi, Hedbergella aptiana Bartenstein, 1965, H. similis Longoria, 1974, H. primare (Kretchmar et Gorbachik, in Gorbachik, 1986), H. sigali Moullade, 1966 и др.
Стратотип: нижняя часть (3–13 м) серых известковых глин биасалинской свиты сводного разреза Верхоречье: обнажение Верхоречье 2, расположенное в 400 м к северу от дороги Бахчисарай–Синапное (44°42′06′′ с.ш., 33°58′36′′ в.д.) (Бровина, 2017, с. 44, рис. 4). Мощность 10 м.
Границы: нижняя граница проводится по появлению зонального вида-индекса; верхняя – по появлению вида-индекса Hedbergella excelsa Longoria, 1974 (табл. 1, фиг. 17–19 ) вышележащей зоны.
Стратиграфическое положение: нижний мел, верхний баррем–нижний апт, верхняя часть зоны NC5E (?), нижняя часть зоны NC6A по наннопланктону; нижняя часть зоны по остракодам Robsoniella minima–Loxoella variealveolata.
Распространение: Крым.
Остракодовая зона Robsoniella minima–Loxoella variealveolata Karpuk, 2016 (комплексная зона)
Зона Robsoniella minima–Loxoella variealveolata: Карпук, 2016б, с. 7; Karpuk et al., 2018, p. 507, fig. 6 .
Состав комплекса: кроме видов-индексов R. minima Kuznetsova, 1961 и L. Variealveolata Kuznetsova, 1956, весьма характерны: Cytherella exquisite Neale, 1962, C. infrequens Kuznetsova, 1961, C. lubimovae Neale, 1966, C. ovata (Roemer, 1841), C. dilatata Donze, 1964, Sigillium procerum Kuznetsova, 1961, Robsoniella longa Kuznetsova, 1961, Bairdia projecta Kuznetsova, 1961, Pontocyprella rara Kaye, 1965, Pontocypris explorata Kuznetsova, 1961, Paracypris acuta (Cornuel, 1848), Eucytherura mirifica (Kuznetsova, 1961), Cytheropteron latebrosum Kuznetsova, 1962, Loxoella macrofoveata Karpuk et Tesakova, 2014, L. microfoveata Karpuk et Tesakova, 2014, Exophthalmocythereposteropilosa Karpuk et Tesakova, 2014 и др.
Стратотип: верхняя часть серых глин биасалинской свиты сводного разреза Верхоречье: обнажение Верхоречье 1 (верхние 2 метра), расположенное в 280 м к северу от дороги Бахчисарай–Синапное (44°42′2′′ с.ш., 33°58′37′′ в.д.), и обнажение Верхоречье 2, расположенное в 120 м к северу от обнажения Верхоречье 1 (44°42′06′′ с.ш., 33°58′36′′ в.д.) (Бровина, 2017, с. 44, рис. 4). Мощность 43 м.
Границы: нижняя граница проводится по появлению первого зонального индекса R. minima; верхняя граница – по появлению вида-индекса Monoceratina bicuspidata (Gruendel, 1964) следующей зоны (Карпук, 2016б).
Стратиграфическое положение: нижний мел, верхи верхнего баррема–нижний апт, верхняя часть зоны NC5E и нижняя часть зоны NC6 по наннопланктону; верхняя часть зоны Gl. blowi, зоны H. ruka и H. excelsa по ПФ.
Распространение: Крым.
Остракодовые слои с Cytheropteron tesakovae Karpuk, 2016 (стратон распространения вида)
Слои с Cytheropteron tesakovae: Карпук, 2016б, с. 7 (strat. nudum).
Слои с Cytheropteron sp.: Карпук, 2022, с. 37, рис. 1.
Состав комплекса: комплекс, характерный для зоны R. minima–L. variealveolata.
Стратотип: серые глины биасалинской свиты сводного разреза Верхоречье: обнажение Верхоречье 2 (интервал 3.5–40.5 м), расположенное в 400 м к северу от дороги Бахчисарай–Синапное (44°42′06′′ с.ш., 33°58′36′′ в.д.) (Бровина, 2017, с. 44, рис. 4). Мощность 37 м.
Границы: нижняя проводится по первому, а верхняя – по последнему появлению вида-индекса.
Стратиграфическое положение: терминальная часть верхнего баррема–нижняя часть нижнего апта; терминальная часть подзоны NC5E и нижняя часть зоны NC6 по наннопланктону; верхняя часть зоны Gl. blowi, зоны H. ruka и H. excelsа по ПФ.
Распространение: Крым.
ЗАКЛЮЧЕНИЕ
Изучены планктонные фораминиферы и остракоды из разреза Коклюк (Восточный Крым). Всего определено 15 видов фораминифер, относящихся к 3 родам, и 76 видов остракод, принадлежащих к 37 родам. Вид Cytheropteron tesakovae sp. nov. описан как новый.
По ПФ выявлены три зоны – Globigerinelloides blowi, Hedgergella ruka и H. excelsa. Зона H. ruka, ранее определяемая как слои (Бровина, 2017), впервые описана в ранге зоны. По остракодам выявлена одна зона Robsoniella minima–Loxoella variealveolata Karpuk, 2016, в которой определены слои с Cytheropteron tesakovae Karpuk, 2016. Приведено уточненное и расширенное переописание зоны R. minima–L. variealveolata и слоев с Cytheropteron tesakovae.
Выявлен бескарбонатный условно “немой” прослой с редкими находками микрофауны плохой сохранности, который, по-видимому, отвечает интервалу глобального аноксического события OAE 1a. Это событие впервые в Крыму было обнаружено в другом разрезе – Заводской балке. Проведена корреляция изученного разреза с одновозрастными разрезами Крыма – Верхоречье (Юго-Западный Крым) и Заводская балка (Восточный Крым).
Проведен палеоэкологический анализ микрофауны разреза Коклюк, в результате которого реконструировано изменение относительной глубины осадконакопления с выявлением двух Т/Р событий. Установлена постепенная проградация дизоксидных условий.
Благодарности. Автор выражает глубокую признательность Е.А. Бровиной и И.М. Бякину за помощь в сборе образцов, а также П.А. Прошиной (ГИН РАН) за помощь в работе с ПФ. Кроме того, автор признателен Р.А. Ракитову (ПИН РАН) за помощь в фотографировании микрофауны на сканирующих микроскопах, а также рецензентам Е.М. Тесаковой, Л.Ф. Копаевич и В.С. Вишневской за конструктивную критику и ценные замечания.
Источники финансирования. Исследования проведены в соответствии с планами научно-исследовательской работы ГИН РАН, тема № 0114-2021-0003. Обработка образцов и получение аналитических данных осуществлялись за счет гранта Российского научного фонда № 21-77-00081, https://rscf.ru/project/21-77-00081/.
Список литературы
Аркадьев В.В. Расчленение на свиты берриасских отложений Горного Крыма // Вестник СПб. ун-та. Сер. 7. Геология. География. 2007. № 2. С. 27–43.
Аркадьев В.В. Новые данные об аммонитах рода Paraulacosphinctes из верхнего титона Горного Крыма // Стратиграфия. Геол. корреляция. 2011. Т. 19. № 2. С. 120–124.
Аркадьев В.В. Аммониты зоны Boissieri верхнего берриаса из разреза “Заводская балка” (Феодосия, восточный Крым) // Геология Крыма. Ред. Аркадьев В.В. Ученые записки кафедры осадочной геологии. 2021. Вып. 3. С. 71–80.
Аркадьев В.В., Барабошкин Е.Ю., Гужиков А.Ю., Барабошкин Е.Е., Шурекова О.В., Савельева Ю.Н. Зона Tirnovellaoccitanica (Берриас) восточного Крыма // Меловая система России и ближнего зарубежья: проблемы стратиграфии и палеогеографии. Материалы IX Всероссийского совещания, Белгород, 2018. Белгород: Политера, 2018. С. 32–38.
Аркадьев В.В., Лескано М., Кончейро А., Гужиков А.Ю., Барабошкин Е.Ю. Известковый нанопланктон и магнитостратиграфия титона–берриаса восточного Крыма (Феодосийский район) // Меловая система России и ближнего зарубежья: проблемы стратиграфии и палеогеографии. Материалы Десятого Всероссийского совещания, Магадан, 20–25 сент. 2020 г. Ред. Барабошкин Е.Ю., Гужиков А.Ю. Магадан: ОАО “МАОБТИ”, 2020. С. 18–21.
Барабошкин Е.Ю., Гужиков А.Ю., Муттерлоуз Й., Ямпольская О.Б., Пименов М.В., Гаврилов С.С. Новые данные о стратиграфии баррем-аптских отложений Горного Крыма в связи с обнаружением аналога хрона М0 в разрезе с. Верхоречье // Вестник Моск. ун-та. Сер. 4. Геология. 2004. № 1. С. 10–20.
Барабошкин Е.Ю., Аркадьев В.В., Гужиков А.Ю., Барабошкин Е.Е. Зона Tirnovellaoccitanica берриаса в районе Феодосии (восточный Крым) // Вестник Моск. ун-та. Сер. 4. Геология. 2019. № 1. С. 26–37.
Богданова Т.Н., Квантолиани И.В. Новые берриасские аммониты Крыма // Бюлл. МОИП. Отд. геол. 1983. Т. 58. Вып. 3. С. 70–82.
Богданова Т.Н., Лобачева С.В., Прозоровский В.А., Фаворская Т.А. О расчленении берриасского яруса горного Крыма // Вест. ЛГУ. Сер. геол. и геогр. 1981. Вып. 1. С. 5–14.
Бровина Е.А. Проблемы биостратиграфии верхнего баррема и апта Крыма по планктонным фораминиферам // Стратиграфия. Геол. корреляция. 2017. Т. 25. № 5. С. 41–57.
Бровина Е.А., Карпук М.С., Щербинина Е.А., Тесакова Е.М. Стратиграфия аптских отложений бассейна р. Альмы (Юго-Западный Крым) на основе новых микропалеонтологических данных // Бюлл. МОИП. Отд. геол. 2017. № 6. С. 26–42.
Горбачик Т.Н. Юрские и раннемеловые планктонные фораминиферы юга СССР. М.: Наука, 1986. 239 с.
Горбачик Т.Н., Янин Б.Т. Апт-альбские отложения междуречья Альма–Салгир (Крым) и их расчленение по фораминиферам // Вестник Моск. ун-та. Сер. 4. Геология. 1972. № 2. С. 64–72.
Грищенко В.А., Шурекова О.В. Магнитостратиграфия и диноцисты нижнего мела г. Коклюк (восточный Крым) // Меловая система России и ближнего зарубежья: проблемы стратиграфии и палеогеографии. Материалы Десятого Всероссийского совещания, Магадан, 20–25 сент. 2020 г. Ред. Барабошкин Е.Ю., Гужиков А.Ю. Магадан: ОАО “МАОБТИ”, 2020. С. 72–75.
Гужиков А.Ю., Аркадьев В.В., Барабошкин Е.Ю., Багаева М.И., Пискунов В.К., Рудько С.В., Перминов В.А., Маникин А.Г. Новые седиментологические, био- и магнитостратиграфические данные по пограничному юрскому–меловому интервалу Восточного Крыма (г. Феодосия) // Стратиграфия. Геол. корреляция. 2012. Т. 20. № 3. С. 35–71.
Друщиц В.В., Янин Б.Т. Новое расчленение нижнемеловых отложений по р. Бельбек (Крым) // Научн. докл. высшей школы. геол.-геогр. науки. 1958. № 1. С. 172–175.
Карпук М.С. Остракоды верхнего баррема–апта Горного Крыма: стратиграфическое значение и палеоэкология. Дисс. … канд. геол.-мин. наук. М.: ГИН РАН, 2016а. 320 с.
Карпук М.С. Биостратиграфия верхнего баррема–апта Горного Крыма по остракодам // Меловая система России и ближнего зарубежья: проблемы стратиграфии и палеогеографии. Сб. науч. трудов Восьмого Всероссийского совещания. Симферополь: Издательский Дом “Черноморпресс”, 2016б. С. 142–145.
Карпук М.С. Новые данные по остракодам и планктонным фораминиферам из баррем-аптских отложений восточного Крыма // Проблемы региональной геологии Северной Евразии. Материалы конференции. М.: Парадигма, 2022. С. 37–40.
Карпук М.С., Тесакова Е.М. Стратиграфия нижнего мела Крыма по остракодам // Меловая система России и ближнего зарубежья: проблемы стратиграфии и палеогеографии. Материалы Шестого Всеросcийского совещания. Геленджик: КубГУ, 2012. С. 161–164.
Карпук М.С., Тесакова Е.М. Новые остракоды семейства Cytheruridae G. Mueller из баррема–альба Юго-Западного Крыма // Палеонтол. журн. 2013. № 6. С. 29–36.
Карпук М.С., Тесакова Е.М. Новые остракоды семейств Loxoconchidae и Trachyleberididae из баррема–альба Юго-Западного Крыма // Палеонтол. журн. 2014. № 2. С. 77–80.
Карпук М.С., Щербинина Е.А. Новые данные по остракодам и наннопланктону из баррем-аптских отложений Восточного Крыма // Материалы XXI Междунар. научн. конф. (школы) по морской геологии, 2015. М.: ИО РАН, 2015. Т. 1. С. 145–148.
Кванталиани И.В., Лысенко Н.И. Новые данные о берриасе центральной части Горного Крыма // Сообщения АН Груз. ССР. 1978. Т. 89. № 1. С. 121–124.
Кванталиани И.В., Лысенко Н.И. К вопросу зонального расчленения берриаса Крыма // Сообщения АН Груз. ССР. 1979. Т. 94. № 3. С. 629–632.
Кузнецова З.В. Представители остракод из семейств Cytheridea и Paradoxostomidae в меловых и нижнетретичных отложениях Азербайджана // Сборник научно-технической информации. Вопросы геологии и геофизики. Сер. Нефтедобывающая промышленность. 1962. Вып. 1. С. 30–50.
Лысенко Н.И., Янин Б.Т. Биостратиграфическая характеристика типового разреза верхней юры и нижнего мела Центрального Крыма // Изв. АН СССР. Сер. геол. 1979. № 6. С. 70–80.
Матвеев А.В. Известковый наннопланктон мела южного склона Украинского щита и его южного обрамления. Дисс. … канд. геол.-мин. наук. Харьков: ХНУ, 2016. 380 с.
Муратов М.В. Геология СССР. Т. 8. Крым. Ч .1. Геология. М., 1969.
Николаева И.А., Андреев Ю.Н. Надсемейство Cytheracea Baird, 1850 // Практическое руководство по микрофауне. Т. 7. Остракоды мезозоя. СПб.: Изд-во ВСЕГЕИ, 1999. С. 53–62.
Нил Дж.В. Остракоды из нижнего валанжина Центрального Крыма // Палеонтол. журн. 1966. № 1. С. 87–100.
Раченская Л.П. Семейства Bairdiidae и Cytherellidae (остракоды) как индикаторы условий, существовавших в берриасском и валанжинском бассейнах Крыма // Вестник МГУ. Сер. Геология. 1968а. № 5. С. 104–106.
Раченская Л.П. Онтогенетическое развитие некоторых нижнемеловых остракод Крыма // Московская городская конференция молодых ученых-геологов, посвященная 50-летию ВЛКСМ. Тез. докл. Москва, 1968б. Вып. 1. Секция геологии и полезных ископаемых. С. 6–7.
Раченская Л.П. Проявление полового диморфизма на раковинах рода Bairdia // Бюлл. МОИП. Отд. геол. 1969а. № 4. С. 150–151.
Раченская Л.П. Остракоды берриаса и валанжина Крыма, их морфологические особенности и стратиграфическое значение // IV Научная конференция геологического факультета. Тез. докл. М.: МГУ, 1969б. С. 166–169.
Раченская Л.П. Остракоды берриаса и валанжина Крыма. Автореф. дисс. … канд. геол.-мин. наук. М.: МГУ, 1970. 30 с.
Савельева Ю.Н., Тесакова Е.М. Новые данные об аптских остракодах Крыма // Эволюция жизни на Земле. Материалы IV Международного симпозиума, 10–12 ноября 2010 г. Отв. ред. Подобина В.М. Томск: ТМЛ-Пресс, 2010. С. 408–411.
Савельева Ю.Н., Шурекова О.В. Первые данные о готеривских остракодах и диноцистах юго-западного Крыма // Вестник СПб. ун-та. Сер. 7. 2014. Вып. 2. С. 32–56.
Тесакова Е.М., Раченская Л.П. Новые остракоды (Crustacea, Ostracoda) рода Costacythere Gründel из берриаса Центрального Крыма // Палеонтол. журн. 1996а. № 3. С. 62–68.
Тесакова Е.М., Раченская Л.П. Новые остракоды (Crustacea, Ostracoda) родов Bairdia M’Coy, Neocythere Mertens, Macrodentina Martin, Hechticythere Gründel, Cypridea Bosquet из берриаса Центрального Крыма // Палеонтол. журн. 1996б. № 4. С. 48–54.
Шурекова О.В., Савельева Ю.Н. Диноцисты и остракоды готерив-аптских отложений разреза Верхоречье (Юго-Западный Крым) // Меловая система России и ближнего зарубежья: проблемы стратиграфии и палеогеографии. Сб. научных трудов. Симферополь: Издательский Дом “Черноморпресс”, 2016. С. 289–291.
Щербинина Е.А., Логинов М.А. Наннопланктон и стратиграфия нижнемеловых отложений Юго-Западного Крыма // Тр. XV Всеросc. микропалеонтологического совещания. Геленджик: КубГУ, 2012. С. 324–327.
Ямпольская О.Б., Барабошкин Е.Ю., Гужиков А.Ю., Пименов М.В., Никульшин А.С. Палеомагнитный разрез нижнего мела Юго-Западного Крыма // Вестник Моск. ун-та. Сер. 4. Геол. 2006. № 1. С. 3–15.
Янин Б.Т. О соотношении общих и местных стратиграфических подразделений нижнего мела Юго-Западного Крыма (междуречье Качи–Бодрака) // Вестник Моск. ун-та. Сер. 4. Геология. 1997. № 3. С. 29–36.
Arkadiev V.V. The first record of a late Tithonian ammonite in the Feodosiya section of Eastern Crimea // Paleontol. J. 2004. V. 38. № 3. P. 265–267.
Arkadiev V.V., Grishchenko V.A., GuzhikovA.Yu., Manikin A.G., Savelieva Yu.N., Feodorova A.A., Shurekova O.V. Ammonites and magnetostratigraphy of the Berriasian–Valanginian boundary deposits from eastern Crimea // Geologica Carpathica. 2017. V. 68. № 6. P. 505–516.
Arkadiev V., Guzhikov A., Baraboshkin E., Savelieva J., Feodorova A., Shurekova O., Platonov E., Manikin A. Biostratigraphy and magnetostratigraphy of the upper Tithonian–Berriasian of the Crimean Mountains // Cretaceous Res. 2018. V. 87. P. 5–41.
BouDagher–Fadel M.K., Banner F.T., Whittaker J.E. The Early evolutionary history of planktonic foraminifera. N.Y.: Chapman and Hall, 1997.
Coccioni R., Luciani V. Planktonic foraminifera and environmental changes across the Bonarelli Event (OAE2, latest Cenomanian) in its type area: a high resolution study from the Tethyan reference Bottaccione section (Gubbio, central Italy) // J. Foraminiferal Res. 2004. № 34. P. 109– 129.
Coccioni R., Luciani V. Planktonic foraminifers across the Bonarelli Event (OAE2, latest Cenomanian): the Italian record // Palaeogeogr. Palaeoclimatol. Palaeoecol. 2005. V. 224. P. 167–185.
Coccioni R., Luciani V., Masili A. Cretaceous oceanic anoxic events and radially elongated chambered planktonic foraminifera: paleoecological and paleoceanographic implications // Palaeogeogr. Palaeoclimatol. Palaeoecol. 2006. V. 235. P. 66–92
Coccioni R., Premoli Silva I., Marsili A., Verga D. First radiation of Cretaceous planktonic foraminifera with radially elongate chambers at Angles (Southeastern France) and biostratigraphic implications // Rev. Micropaleontol. 2007. V. 50. P. 215–224.
Cogley J.G., Aikman M. The insoluble residue test for abundance of carbonate // Earth Surface Processes and Landforms. 1997. V. 22. P. 1053–1059.
Gale A.S., Mutterlose J., Batenburg S. The Cretaceous Period // The Geologic Time Scale. Vol. 2. Amsterdam: Elsevier, 2020. P. 1023–1086.
Guzhikov A., Bagayeva M., Arkadiev V. Magnetostratigraphy of the Upper Berriasian “ZavodskayaBalka” section (East Crimea, Feodosiya) // Volumina Jurassica. 2014. V. XII. № 1. P. 175–184.
Horne D.J. Ostracoda // Microfossils. Eds. Armstrong H.A., Brasier M.D. Blackwell Publishing Ltd, 2005. P. 453–464.
Karpuk M. Relative depth reconstruction method using marine ostracods: a case-study from the upper Barremian–Aptian of the Crimean Mountains // Cretaceous Res. 2021. V. 120. 104719.
Karpuk M.S., Shcherbinina E.A., Brovina E.A., Aleksandrova G.N., Guzhikov A.Yu., Shchepetova E.V., Tesakova E.M. Integrated stratigraphy of the Upper Barremian–Aptian sediments from the south-eastern Crimea // Geologica Carpathica. 2018. V. 69. № 5. P. 498–511. https://doi.org/10.1515/geoca-2018-0029
Moullade M., Tronchetti G., Granier B., Bornemann A., Kuhnt W., Lorenzen J. High-resolution integrated stratigraphy of the OAE1a and enclosing strata from core drillings in the Bedoulian stratotype (Roquefort-La Bedoule, SE France) // Cretaceous Res. 2015. V. 56. P. 119–140.
Ogg J.G., Hinnov L.A. Chapter 27. Cretaceous // The Geologic Time Scale. Amsterdam: Elsevier, 2012. P. 793–853.
Premoli Silva I., Sliter W.V. Cretaceous paleoceanography: evidence from planktonic foraminiferal evolution // Evolution of the Cretaceous Ocean–Climate System. Eds. Barrera E., Johnson C.C. Geol. Soc. Am. Spec. Pap. 1999. V. 332. P. 301–328.
Дополнительные материалы отсутствуют.
Инструменты
Стратиграфия. Геологическая корреляция




