Петрология, 2023, T. 31, № 1, стр. 81-100
Генезис монтичеллитовых пород Крестовской интрузии Маймеча-Котуйской щелочно-ультраосновной провинции Восточной Сибири: по данным изучения расплавных включений
Л. И. Панина a, *, А. Т. Исакова a, **, Е. Ю. Рокосова a, ***
a Институт геологии и минералогии им. В.С. Соболева СО РАН
Новосибирск, Россия
* E-mail: panina@igm.nsc.ru
** E-mail: atnikolaeva@igm.nsc.ru
*** E-mail: rokosovae@igm.nsc.ru
Поступила в редакцию 22.12.2021
После доработки 29.03.2022
Принята к публикации 18.05.2022
- EDN: BKTAAX
- DOI: 10.31857/S0869590323010077
Аннотация
При изучении монтичеллитолитов и оливин-монтичеллитовых пород Крестовской интрузии было установлено, что их главные породообразующие минералы – оливин и монтичеллит являются более магнезиальными, чем таковые в оливинитах и кугдитах той же интрузии: оливин рассматриваемых пород содержит (мол. %) 90–93 Fo, а в оливинитах и кугдитах – 86–87 Fo, монтичеллит – 41.6–42.3 мол. % Fo против 37.2–41.2 Fo. Изучение расплавных включений в минералах монтичеллитовых пород показало, что монтичеллитовые породы Крестовской интрузии формировались из смешивающихся обогащенных летучими компонентами расплавов разного состава: высокожелезистого низкоглиноземистого камафугитового калиевого типа щелочности и более высокомагнезиального высокоглиноземистого пикритоидного натриевого типа щелочности. Кристаллизация минералов происходила при высоких температурах в следующей последовательности: перовскит I (1250–1230°C) → перовскит II (1200°C и несколько выше) ↔ оливин (>1200°C) → монтичеллит (>1150°C). Перовскит I, как и оливин в оливинитах, кристаллизовался из высокожелезистых (Mg# = = MgO/(MgO + FeO) = 0.37) низкоглиноземистых камафугитовых расплавов калиевого типа щелочности. При кристаллизации в монтичеллитовых породах более позднего перовскита II расплавы приобрели более высокую магнезиальность (Mg# = 0.41), были обогащены Al2O3, имели натровый тип щелочности и промежуточный состав между камафугитами и щелочными пикритоидами. Оливин в монтичеллитовых породах кристаллизовался из расплавов, близких по составу к мелилититам, имеющих калиевый тип щелочности и Mg# = 0.39, а кристаллизация монтичеллита происходила из гетерогенного высокомагнезиального малокремнистого расплава, максимально обогащенного летучими компонентами (в том числе H2O) и солями. Кристаллизация минералов сопровождалась накоплением в смешивающихся расплавах летучих компонентов и проявлением при 1250–1190°C силикатно-карбонатной несмесимости, а при температурах ниже 1190°С – многофазовой несмесимости отделившегося карбонатно-солевого расплава на более простые фракции: щелочно-сульфатно-карбонатную, щелочно-фосфатно-карбонатную и известково-карбонатную.
ВВЕДЕНИЕ
Монтичеллит встречается преимущественно в метасоматических и метаморфических породах, реже в кимберлитах, альнёитах и породах щелочно-ультраосновных карбонатитовых комплексных плутонов. Монтичеллит в кимберлитах и альнёитах считается магматическим. В комплексных плутонах монтичеллитовые породы обычно ассоциируют с мелилитовыми породами и несут структурно-текстурные признаки как интрузивных, так и метасоматических образований. Переход одних петрографических разностей в другие здесь происходит либо посредством четкого контакта, либо постепенно с усложнением минерального состава в контактируемой зоне и образованием структур замещения. Так, переходы оливинитов в мелилитовые и монтичеллитовые породы нередко происходят через зоны оливин-мелилитового, оливин-мелилит-монтичеллитового, мелилит-монтичеллитового и монтичеллитового составов. Мелилит и монтичеллит иногда образуют в гипербазитах многочисленные маломощные прожилки и обособления. В зонах контакта в ультрабазитах резко увеличивается количество перовскита, появляются и другие нехарактерные кальциевые минералы – гранат, везувиан. Монтичеллит в породах обычно присутствует в виде неправильных выделений, ойкокристаллов с включениями корродированных зерен нефелина и перовскита, формирует оторочки вокруг оливина и мелилита, отмечается также в виде псевдографических срастаний с мелилитом (Егоров, 1969; Кухаренко и др., 1965). Монтичеллитовые породы обычно имеют невыдержанный состав и редко слагают крупные объемы.
По мнению большинства исследователей, разнообразные породы щелочно-ультраосновных карбонатитовых массивов образовались преимущественно на магматическом этапе в результате дифференциации и фракционирования одной материнской магмы: щелочно-пикритовой (Кухаренко и др., 1965; Егоров, 1991), меймечитовой (Соболев, Слуцкий, 1984; Соболев и др., 2009; Рябчиков и др., 2009) или меланефелинитовой (Veksler et al., 1998). Образование карбонатитов в рассматриваемых массивах большинство исследователей (Kjarsgaard et al., 1988; Brooker, Hamilton, 1990; Kogarko et al., 1991; Panina, 2005; Панина, Моторина, 2008; Рябчиков, Когарко, 2016 и др.) связывают с проявлением карбонатно-силикатной несмесимости в эволюционировавших расплавах. Вместе с тем в последние годы появилось много данных об участии в формировании щелочно-ультраосновных карбонатитовых массивов нескольких родоначальных магм, по-разному обогащенных Si, Ca, щелочами, флюидами (Расс, Плечов, 2000; Panina, Usoltseva, 2008; Панина, Усольцева, 2009; Панина, Моторина, 2013; Панина и др., 2016). Считается, что эти магмы представляют собой первичные выплавки, появившиеся в результате рифтогенеза на разных глубинах, при различных температурах и разной степени плавления вещества неоднородной верхней мантии. С наиболее глубинными кимберлитоподобными магмами, существенно обогащенными Ca, Na и недосыщенными Si, по мнению И.Т. Расс и П.Ю. Плечова (2000), связана кристаллизация мелилитовых пород Гулинского плутона. Формирование же перидотитов, пироксенитов, якупирангитов плутона, по их мнению, происходило из менее глубинной меймечитовой магмы. Согласно термобарогеохимическим исследованиям (Панина и др., 2018), оливиниты Крестовской интрузии кристаллизовались из ларнит-нормативной щелочно-ультрамафитовой магмы, существенно обогащенной несовместимыми компонентами. Пироксениты же интрузии, включающие диопсиды и фассаиты, формировались из смешивающихся расплавов: диопсиды из расплавов, близких по составу к катунгитам-мафуритам, а фассаиты – близких к составу щелочных пикритоидов (Панина, Усольцева, 2009).
Вопрос происхождения монтичеллита в щелочно-ультраосновных карбонатитовых интрузиях до сих пор является наиболее дискуссионным. Л.С. Егоров (1969, 1991) считает, что монтичеллит начинает кристаллизоваться совместно с флогопитом и диопсидом на позднемагматической стадии формирования щелочно-ультраосновных интрузий вслед за образованием нефелина, а завершает свое образование на постмагматическом высокотемпературном этапе. М.П. Орлова и А.А. Кухаренко (1962) полагают, что монтичеллитовые породы являются контактово-реакционными и возникают на контакте габброидов с известняками. А.А. Кухаренко с соавторами (1965) связывают возникновение монтичеллитовых пород также с постмагматическим интенсивным реакционно-метасоматическим преобразованием гипербазитов при воздействии на них щелочно-углекислых эманаций и растворов. Т. Нильсен с соавторами (Nielsen et al., 1997) и И. Векслер с соавторами (Veksler et al., 1998) полагают, что в образовании монтичеллитовых пород основную роль играло контактово-реакционное взаимодействие на магматической стадии материнских высококальциевых расплавов с уже сформированными породами и минералами щелочно-ультраосновных карбонатитовых массивов. А.М. Сазонов и др. (2001) считают, что монтичеллитолиты могут рассматриваться, с одной стороны, как специфические дифференциаты мелилититового расплава, а с другой – как гибридные образования, возникшие в результате глубинной переработки ультрабазитов.
Для выяснения генетических особенностей и температур кристаллизации, а также состава минералообразующей среды, участвовавшей в формировании монтичеллитовых пород в щелочно-ультраосновных карбонатитовых массивах, нами были изучены включения в минералах монтичеллитолитов и оливин-монтичеллитовых пород Крестовской интрузии, а также дополнены имеющиеся данные (Панина и др., 2001) по монтичеллитсодержащим мелилитовым породам Крестовской интрузии.
ГЕОЛОГИЧЕСКОЕ СТРОЕНИЕ МАССИВА
Крестовский массив расположен в Маймеча-Котуйской щелочно-ультраосновной карбонатитовой провинции Восточной Сибири, в 54 км к юго-западу от южного карбонатитового тела Гулинского плутона по азимуту 240°. Раннемезозойский магматизм Маймеча-Котуйской провинции связывают (Егоров, 1969, 1991; Сазонов и др., 2001) с континентальным рифтогенезом. Основной структурой, контролирующей магматизм провинции, считают зону пересечения срединного спредингового шва Пясино-Хатангской рифтогенной системы с трансформным Котуйским разломом, к которому приурочена крупная кольцевая аномалия силы тяжести, фиксирующая контуры глубинного мантийного плюма. Развитие щелочно-ультраосновных комплексов и кимберлитов, как полагают, обусловлено долговременной активностью мантийного плюма и локальным разуплотнением мантийного субстрата в рифтовой зоне (Егоров, 1991; Сазонов и др., 2001; Асавин, Чесалова, 2018; Рябчиков и др., 2009).
Крестовский массив представляет собой вулкано-плутоническую структуру центрального типа, сложенную эффузивными, жильными и плутоническими породами (рис. 1). На дневную поверхность выходит ее серповидная апикальная часть площадью 3.4 км2. В центре структуры располагается интрузивное тело ультрабазитов – оливинитов, верлитов, пироксенитов и их рудных разновидностей, а также дайки и жилы нефелиновых и мелилитовых лампрофиров и карбонатитов. По изотопно-геохимическим данным (Сазонов и др., 2001) возраст ультрабазитов (оливинитов, верлитов, пироксенитов) соответствует 250 млн лет, т.е. отвечает временному интервалу формирования Гулинского массива. На Крестовском массиве на границе с вмещающими породами расположены мелилитолиты, на западе, включающие небольшое субпластовое тело монтичеллитолитов и оливин-монтичеллитовых пород, переходящих на контакте с мелилитолитами в оливин-мелилит-монтичеллитовые породы. Вдоль восточного и южного контакта массива с вмещающими эффузивами располагается серия сближенных даек щелочных пикритов, трахидолеритов, трахибазальтов, щелочных микросиенитов. Вмещающие породы представлены преимущественно меланефелинитами и их лавобрекчиями. Полагают (Сазонов и др., 2001), что Крестовский вулкано-плутон был сформирован в течение четырех магматических стадий. На первой стадии проявилась активная вулканическая деятельность с формированием меланефелинитовой толщи. На второй стадии произошло внедрение ультрамафитового ядра, представленного оливинитами, верлитами, пироксенитами. На третьей стадии отмечалось внедрение мелилититового расплава в локальные полости сдвиго–раздвига с образованием мелилитовых и ассоциирующих с ними монтичеллитовых пород. На четвертой стадии формировался дайковый комплекс вдоль контакта интрузивного тела.
Рис. 1.
Схема геологического строения Крестовской вулкано-плутонической структуры, по (Сазонов и др., 2001). 1 – современные аллювиальные отложения; 2 – нерасчлененные четвертичные отложения; 3 – эффузивная толща меланефелинитов; 4 – кластолавы меланефелинитов; 5, 6 – дайки: 5 – щелочных микросиенитов; 6 – трахибазальтов, трахидолеритов, плагиоклазовых порфиритов и пикритов; 7 – вложенные дайки (микросиениты, трахибазальты, щелочные пикриты); 8 – мелилитолиты; 9 – оливиниты, верлиты и пироксениты; 10 – монтичеллитолиты; 11 – фации фенитов и фенитизированных пород: а – перовскит-эгирин-авгитовая (внутренняя и промежуточная зоны), внешняя граница фации – изограда перовскита; б – титанит-биотит-эгирин-авгитовая (внешняя зона фенитизированных пород), внешняя граница – изограда титанита; 12 – перовскитовые фениты: а – равномерномелкозернистые (внутренняя зона), б – бластопорфировые (промежуточная зона); 13 – биотитсодержащие фенитизированные породы; 14 – инъекционные мелилитолит-ультрамафиты, скарнированные и рекристаллизованные породы контактовой зоны мелилитолитовых тел; 15 – геологические границы; 16 – предполагаемые разрывные нарушения. На врезке – географическое положение Маймеча-Котуйской провинции: Г – вулкано-плутон Гули; К – интрузия Крестовская.

МЕТОДЫ ИССЛЕДОВАНИЯ
Наряду с геологическими, минералогическими и петрографическими методами исследования были широко использованы термобарогеохимические методы, которые основаны на изучении расплавных и флюидных включений, законсервированных в минералах в процессе их роста.
Для этого были изготовлены и изучены полированные с двух сторон пластинки толщиной 0.1–0.3 мм и шлифы монтичеллитовых пород Крестовской интрузии. С помощью оптического микроскопа Olympus BX51 был проведен поиск и определен характер распределения включений в минералах для обоснования их первичности или вторичности, а также визуально диагностирован фазовый состав включений. Для выяснения температур консервации расплавов (флюидов) минералом-хозяином, а также гомогенизации и закалки содержимого включений (с целью последующего определения его состава на микрозондовом анализаторе) была использована совмещенная с микроскопом микротермокамера с силитовым нагревателем конструкции (Михайлов, Шацкий, 1974), которая позволяла нагревать включения до 1600°С при постоянном наблюдении за происходящими изменениями под микроскопом с точностью определения температур 10–15°C. Эталонировка микрокамеры осуществлялась по отчетливо фиксируемым точкам плавления химически чистых солей и металлов, помещенных в рабочую точку. Режим прогрева для каждого минерала детально описан в главе “Термометрические исследования”.
Для идентификации породообразующих, акцессорных минералов и содержимого расплавных включений (дочерних и кристаллических фаз, стекол), а также для исследования их химического состава использовался метод сканирующей электронной микроскопии (энергодисперсионный локальный анализ) на микроскопе Tescan Mira 3 LMU с использованием программы INCA Energy 450+ (Oxford Instrumental Analytical Ltd.) и метод микрозондового анализа на микроанализаторе Cameca Camebax Micro. Условия съемки на сканирующем электронном микроскопе: ускоряющее напряжение – 20 кВ, сила тока – 1 нА. В качестве стандартов для большинства элементов были использованы простые оксиды, металлы и минералы: SiO2 (Si, O), Al2O3 (Al), диопсид (Mg, Ca), альбит (Na), ортоклаз (K), Ca2P2O7 (P), BaF2 (Ba, F), Cr2O3 (Cr), пирит (S), Ti0, Fe0, Mn0, Zn0 и др. Для количественной оптимизации применялся Co0. Микрозондовый анализ проводился при ускоряющем напряжении 20 кВ, силе тока 30–40 нА, диаметр электронного пучка составлял 2.5–3 мкм. Для калибровки микроанализатора перед началом работы проводилась съемка стандартов – природных минералов со строго установленными содержаниями отдельных элементов и составом, близким к составу анализированных образцов (диопсид, альбит и ортоклаз, пирит, Ti0, Fe0, Mn0 и др.). Пределы обнаружений элементов (мас. %): 0.009 SiO2, 0.036 TiO2, 0.012 Al2O3, 0.019 FeO, 0.013 MgO, 0.022 MnO, 0.01 CaO, 0.02 Na2O, 0.01 K2O, 0.105 BaO, 0.019 SrO, 0.008 P2O5, 0.011 Cl, 0.011 SO3. Все работы проводились в ЦКП многоэлементных и изотопных исследований СО РАН, г. Новосибирск.
МОНТИЧЕЛЛИТОЛИТЫ И ОЛИВИН-МОНТИЧЕЛЛИТОВЫЕ ПОРОДЫ И ИХ МИНЕРАЛОГИЯ
Монтичеллитовые породы окрашены в серый цвет, имеют массивную неравномернозернистую, гипидиоморфнозернистую структуру с пойкилитовыми участками. Породы содержат переменные количества оливина (5–40 об. %) и монтичеллита (35–70 об. %), высокие перовскита (10–15 об. %) и титаномагнетита (5–10 об. %), заметные джерфишерита, а также единичные зерна и кристаллиты флогопита, апатита и гидрограната.
Оливин присутствует в монтичеллитовых породах в виде небольших (от 0.1 до 1.5 мм) зерен идиоморфной, чаще неправильной формы, нередко с корродированными краями. Местами он разбит трещинами на отдельные блоки с одинаковой оптической ориентировкой. Оливин также отмечается в зернах монтичеллита в виде кристаллитов округлой и неправильной формы, иногда совместно с кристаллитами перовскита. Нередко свежий оливин располагается на границе зерен монтичеллита, изредка он присутствует в зернах монтичеллита в виде вытянутых волосовидных реликтов. Химический состав оливина везде высокомагнезиальный: в нем присутствуют 90–93 форстеритового (Fo), 6.8–9.0 фаялитового (Fa) и 0.5–0.8 ларнитового (La) компонентов (табл. 1, ан. 1–3). Он заметно отличается от более железистого состава оливина (табл. 1, ан. 4, 5) в оливинитах и кугдитах Крестовской интрузии (Панина и др., 2001, 2018).
Таблица 1.
Химический состав оливина и монтичеллита в породах Крестовской интрузии, мас. %
| Компоненты | Оливин | Монтичеллит | |||||||||||
|---|---|---|---|---|---|---|---|---|---|---|---|---|---|
| 1(1) | 2(11) | 3(3) | 4(4) | 5(11) | 6(7) | 7(5) | 8(3) | 9(27) | 10(3) | 11(9) | 12(1) | 13(9) | |
| SiO2 | 40.96 | 40.97 | 41.14 | 40.50 | 40.01 | 36.96 | 37.34 | 37.47 | 37.26 | 37.01 | 36.52 | 37.19 | 36.59 |
| FeO | 6.72 | 8.75 | 8.59 | 11.60 | 12.95 | 8.03 | 7.93 | 7.88 | 8.13 | 4.35 | 11.17 | 10.19 | 11.81 |
| MnO | 0.04 | 0.27 | 0.25 | 0.25 | 0.29 | 0.27 | 0.27 | 0.27 | 0.25 | 0.17 | 0.01 | 0.33 | 0.34 |
| MgO | 51.33 | 49.29 | 49.21 | 46.88 | 46.06 | 20.58 | 20.47 | 20.56 | 20.77 | 22.69 | 17.95 | 19.85 | 18.08 |
| CaO | 0.38 | 0.65 | 0.45 | 0.81 | 0.57 | 33.90 | 33.05 | 33.10 | 33.22 | 35.03 | 33.38 | 31.57 | 32.73 |
| Сумма | 99.43 | 99.93 | 99.64 | 100.04 | 99.88 | 99.74 | 99.06 | 99.28 | 99.63 | 99.25 | 99.03 | 99.13 | 99.55 |
| Количества ионов в пересчете на 4 атома O | |||||||||||||
| Si | 0.997 | 1.003 | 1.008 | 1.004 | 0.997 | 1.002 | 1.014 | 1.015 | 1.008 | 0.994 | 1.005 | 1.013 | 1.009 |
| Fe | 0.136 | 0.179 | 0.177 | 0.240 | 0.270 | 0.181 | 0.180 | 0.180 | 0.183 | 0.097 | 0.259 | 0.232 | 0.272 |
| Mg | 1.860 | 1.798 | 1.795 | 1.730 | 1.711 | 0.831 | 0.830 | 0.831 | 0.838 | 0.908 | 0.740 | 0.808 | 0.744 |
| Ca | 0.010 | 0.016 | 0.011 | 0.021 | 0.015 | 0.983 | 0.962 | 0.960 | 0.961 | 1.006 | 0.988 | 0.922 | 0.966 |
| Fa | 6.78 | 8.98 | 8.93 | 12.05 | 13.53 | 9.08 | 9.13 | 9.13 | 9.23 | 4.82 | 13.03 | 11.83 | 13.72 |
| Fo | 92.72 | 90.22 | 90.52 | 86.89 | 85.72 | 41.65 | 42.09 | 42.16 | 42.28 | 45.15 | 37.24 | 41.18 | 37.54 |
| La | 0.50 | 0.80 | 0.55 | 1.06 | 0.75 | 49.27 | 48.78 | 48.71 | 48.49 | 50.03 | 49.73 | 46.99 | 48.74 |
Примечание. Оливин: 1 – небольшое зерно, 2 – кристаллиты в монтичеллите, 3 – волосовидные выделения в монтичеллите, 4, 5 – округлые и ксеноморфные зерна. Монтичеллит: 6 – небольшие резорбированные зерна, 7 – крупные зерна с кристаллитами оливина и перовскита, 8 – кристаллит в оливине, 9 – крупные зерна, 10, 11 – идиоморфные зерна, 12, 13 – дочерние фазы из включений в оливине. Породы: 1–3, 6–9 – монтичеллитолиты и оливин-монтичеллитовые; 4, 12 – кугдиты; 5, 13 – оливиниты; 10, 11 – мелилитолиты. В скобках – число проанализированных минералов. Результаты: 1–3, 6–9 – данного исследования; 4, 10–12 – согласно (Панина и др., 2001); 5, 13 – согласно (Панина и др., 2018).
Монтичеллит в породах встречается преимущественно в виде изометричных зерен разного размера от 2.5 до 7 мм. Края зерен неровные, извилистые. Нередко в крупных зернах монтичеллита присутствует тончайшая сыпь рудного минерала, кристаллиты флогопита, апатита, нефелина и гидрограната. Реже в породе содержатся небольшие, частично ограненные резорбированные зерна монтичеллита, иногда включенные в оливин. Монтичеллит образует также каймы вокруг зерен оливина, титаномагнетита, перовскита. Химический состав монтичеллита, несмотря на некоторое разнообразие форм его выделения, постоянен. Он содержит (мас. %): 7.9–8.1 FeO, 20.5–20.8 MgO, 0.25–0.27 MnO, ~37 SiO2, т.е. содержит (мол. %): 9.1–9.2 фаялитовой, 41.6–42.3 форстеритовой и 48.5–49.3 ларнитовой молекулы (табл. 1, ан. 6–9). В мелилитовых породах химический состав части зерен монтичеллита (табл. 1, ан. 10) близок к составу монтичеллита из монтичеллитовых пород (табл. 1, ан. 6–9), другая часть является более железистой (табл. 1, ан. 11), аналогичной составу дочерних фаз монтичеллита (табл. 1, ан. 12, 13) из включений в оливине оливинитов и кугдитов (Панина и др., 2001, 2018).
Перовскит встречается в монтичеллитовых породах в виде округлых и полигональных зерен размером от 0.25–0.50 до 1 мм. Он образует совместно с титаномагнетитом скопления и агрегаты между зернами монтичеллита. Крупные зерна перовскита окрашены в красно-бордовый (перовскит I), а мелкие – в светло-бурый (перовскит II) цвета. Иногда крупные зерна перовскита зональные: ядра красно-бордового, а каймы – светло-бурого цвета. В породе преобладает перовскит II светло-бурого цвета. Химический состав разноокрашенных зерен заметно различается. Красно-бордовые перовскиты I по сравнению со светло-бурыми перовскитами II содержат (табл. 2, ан. 1, 2) меньше CaO (34.8 против 38.8 мас. %), TiO2 (56 против 58 мас. %) и больше FeO (1.9 против 0.7 мас. %), SrO (0.6 против 0.5 мас. %), LREE (5.04 против 1.17 мас. %), Nd2O5 (1.46 против 0.48 мас. %), Nb2O5 (0.54 против 0.36 мас. %). Данные составы имеют определенные черты сходства и различия с составом перовскита в оливинитах и мелилитовых породах (табл. 2, ан. 3–5).
Таблица 2.
Химический состав породообразующих минералов и содержащихся в них кристаллитов, мас. %
| Оксиды | Перовскит | Титаномагнетит | Флогопит | Гидрогранат | Нефелин | Апатит | ||||
|---|---|---|---|---|---|---|---|---|---|---|
| ПРД | ПРД | ПРД | ПРД | ПРД | ПРД | КР | КР | КР | КР | |
| 1(9) | 2(5) | 3(2) | 4(4) | 5(3) | 6(6) | 7(2) | 8(1) | 9(1) | 10(1) | |
| SiO2 | 0.04 | 0.08 | н.п.о. | н.п.о. | н.п.о. | н.п.о. | 39.02 | 24.53 | 43.11 | 0.46 |
| TiO2 | 56.00 | 58.12 | 57.83 | 58.51 | 56.08 | 2.20 | 0.90 | 0.08 | 0.01 | н.п.о. |
| Al2O3 | 0.08 | 0.02 | 0.10 | 0.07 | 0.08 | 0.81 | 11.87 | 1.42 | 31.34 | н.п.о. |
| FeO | 1.92 | 0.65 | 0.62 | 1.23 | 1.35 | 83.27 | 5.05 | 23.93 | 2.34 | 0.14 |
| MnO | н.п.о. | н.п.о. | 0.02 | 0.01 | н.п.о. | 0.22 | 0.02 | н.п.о. | 0.02 | н.п.о. |
| MgO | 0.05 | 0.02 | 0.03 | 0.03 | 0.05 | 1.58 | 26.34 | 0.48 | 0.29 | 0.05 |
| CaO | 34.80 | 38.82 | 38.21 | 39.10 | 37.20 | 0.13 | 0.33 | 34.05 | 0.19 | 54.70 |
| Na2O | 0.34 | 0.25 | 0.25 | 0.19 | 0.20 | н.п.о. | 0.18 | н.п.о. | 16.92 | 0.05 |
| K2O | н.п.о. | н.п.о. | н.п.о. | 0.01 | 0.01 | н.п.о. | 10.00 | н.п.о. | 5.08 | н.п.о. |
| BaO | н.п.о. | н.п.о. | 0.02 | н.п.о. | н.п.о. | н.п.о. | н.п.о. | н.п.о. | н.п.о. | н.п.о. |
| SrO | 0.61 | 0.52 | 0.11 | 0.49 | 0.01 | н.п.о. | 0.57 | н.п.о. | н.п.о. | 1.26 |
| P2O5 | 0.10 | 0.09 | н.п.о. | н.п.о. | н.п.о. | н.п.о. | н.п.о. | н.п.о. | н.п.о. | 42.08 |
| Сумма | 100.98* | 100.58* | 97.19 | 99.64 | 94.98 | 89.33* | 94.28 | 84.49 | 99.30 | 98.74 |
Примечание. Зерна перовскита: 1 – красно-бордовые и 2 – светло-бурые в монтичеллитовых породах, 3 – в оливинитах (Панина и др., 2018), 4 – светло-бурые и 5 – красно-бордовые в мелилитовых породах (Панина и др., 2001), 7–10 – кристаллиты в монтичеллитах монтичеллитовых пород. В скобках – количество проанализированных минералов, н.п.о. – ниже предела обнаружения. ПРД – породообразующий минерал, КР – кристаллит. *В сумме также присутствуют (мас. %): ан. 1 – 3.26 Ce2O3, 1.78 La2O3, 1.46 Nd2O5, 0.54 Nb2O5; ан. 2 – 0.71 Ce2O3, 0.46 La2O3, 0.48 Nd2O5, 0.36 Nb2O5; ан. 6 – 1.12 Cr2O3. Анализы 1, 2 определены с помощью СЭМ, остальные – микрозондовым анализом.
Титаномагнетит в рассматриваемых породах присутствует преимущественно в тесном срастании с перовскитом, образуя агрегаты между зернами монтичеллита. Размер минерала колеблется от 0.5–5 до 12–20 мм. В его составе отмечается (мас. %): 83.3 FeO, 2.2 TiO2, 1.6 MgO, 1.1 Cr2O3 (табл. 2, ан. 6).
Джерфишерит K6Na(Fe,Ni,Cu)24S26Cl – является характерным минералом монтичеллитовых и мелилитовых пород Крестовской интрузии. Он образует моно- и полисульфидные глобулы, джерфишерит-гидрогранатовые обособления. Химический состав джерфишерита из глобул и джерфишерит-гидрогранатовых обособлений содержит (мас. %): 35.1–41.2 Fe, 12.2–20.0 Ni, 0.1–1.5 Co, до 1.2 Cu, 9.1–9.6 K, 32.5–33.3 S и 1.3–1.5 Cl (Панина, Исакова, 2019).
Присутствующие в монтичеллите кристаллиты флогопита, гидрограната, нефелина и апатита имеют преимущественно неправильную форму. Их размер колеблется от 8–10 мкм до 20 мкм и выше.
Флогопит содержит (мас. %): до 0.9 TiO2, 5.0 FeO, 26.3 MgO, 0.3 CaO и 0.6 SrO (табл. 2, ан. 7).
Гидрогранат (табл. 2, ан. 8) относится к гидроандрадиту. В его составе отмечается (мас. %): 24.5 SiO2, 1.4 Al2O3, около 24 FeO, 0.5 MgO и 34 CaO. Содержание H2O в минерале, определенное из джерфишерит-гранатовых обособлений в монтичеллите с помощью SIMS, составляет 1.55–1.72 мас. % (Панина, Исакова, 2019).
Нефелин характеризуется присутствием в составе (мас. %): 2.3 FeO, 0.3 MgO и 0.2 CaO (табл. 2, ан. 9).
Апатит содержит в составе в виде примеси (мас. %): 0.14 FeO и 1.26 SrO (табл. 2, ан. 10).
РАСПЛАВНЫЕ ВКЛЮЧЕНИЯ В МИНЕРАЛАХ МОНТИЧЕЛЛИТОВЫХ ПОРОД
В рассматриваемых породах первичные расплавные включения зафиксированы в оливине, перовските и монтичеллите. В перовските преобладают силикатные и силикатно-солевые включения, в монтичеллите – силикатно-солевые и солевые, а в оливине – преимущественно солевые и очень редко силикатные включения.
В перовските включений много, распределены они неравномерно. В крупных зональных вкрапленниках включения сегрегируются преимущественно в ядерных частях, сложенных красно-бордовым перовскитом I (рис. 2а), иногда также в периферийных светло-бурых зонах перовскита II. В мелких зернах перовскита II включений больше. Форма включений изометричная, округлая, удлиненно-округлая и неправильная, размер от 20–30 до 30–150 мкм (рис. 2б, 2в). При комнатной температуре включения темные и фазовый состав непрогретых включений плохо просматривается в проходящем свете под микроскопом, особенно в более раннем красно-бордовом перовските I. В отраженном свете во вскрытых включениях отчетливо выделяются индивидуальные дочерние фазы и тонко раскристаллизованный солевой агрегат.
Рис. 2.
Первичные расплавные включения в минералах монтичеллитовых пород Крестовской интрузии. Изображения негретых включений в перовските в отраженных электронах: (а) – расположение включений в красно-бордовом ядре зонального вкрапленника перовскита; (б, в) – включения в перовските. Изображения первичных включений в монтичеллите в проходящем свете: (г) – силикатно-солевое включение; (д) – щелочно-карбонатное включение; (е) – щелочно-фосфатное включение. Изображение прогретых включений в проходящем свете: (ж) – щелочно-карбонатное включение в оливине после прогрева, Т = 680°С; (з) – силикатно-карбонатное включение с солевой фазой в перовските II во время прогрева, Т = 1170°С; (и) – включение с трехфазной силикатно-карбонатно-солевой несмесимостью во время прогрева, Т = 1050°С. Дочерние фазы: Ap – апатит, Cal – кальцит, Cpx – клинопироксен, hGrt – гидрогранат, Hl – галит, Ti-Mag – титаномагнетит, Nph – нефелин, Pct – пектолит, Phl – флогопит, g. – газовая фаза, р.ф. – рудная фаза, сс. – солевой агрегат, С1 – силикатная фаза, С2, С3 – карбонатно-солевая фаза.

В монтичеллите включений несколько меньше, чем в перовските. Они располагаются бессистемно поодиночке, имеют призматическую, частично ограненную, иногда неправильную форму (рис. 2г–2е). Содержимое силикатно-солевых включений грубо раскристаллизованное, нередко содержит тонко раскристаллизованные солевые участки (рис. 2г). Солевые включения обычно тонко раскристаллизованные, содержат бурые, бесцветные и зеленые фазы (рис. 2д, 2е). Размер включений от 3–5 до 20–40 мкм.
В оливине включений очень мало, они бурые с темными обособлениями. Форма включений овальная, иногда неправильная, размер от первых до 20–40 мкм. Содержимое силикатных включений грубо раскристаллизовано, а солевых – тонко раскристаллизованное, флюидная фаза часто не видна (рис. 2ж).
С помощью микрозондового анализа было установлено, что включения в перовските и монтичеллите содержат разные сочетания и разный объем одних и тех же дочерних минералов, представленных клинопироксеном (диопсидом), биотитом, флогопитом, серпентином, гидрогранатом (гидроандрадитом), нефелином, кальсилитом, пектолитом, апатитом, магнетитом, кальцитом, изредка доломитом и гаюином (табл. 3). В составе включений в монтичеллите преобладают гидроксилсодержащие силикатные и несиликатные дочерние фазы, а в перовските они играют второстепенную роль. Дочерние фазы обычно ксеноморфные, клинопироксен иногда имеет некоторые элементы огранки, магнетит и сульфиды преимущественно округлой формы. Состав дочерних фаз из солевых включений из-за их малого размера установить не удалось.
Таблица 3.
Химический состав дочерних фаз из включений в минералах монтичеллитовых пород, мас. %
| Оксиды | Клинопироксен | Биотит | Флогопит | Серпентин | Гидрогранат | Нефелин | Кальсилит | Гаюин | Пектолит | Апатит | Титаномагнетит | Кальцит | ||||||||
|---|---|---|---|---|---|---|---|---|---|---|---|---|---|---|---|---|---|---|---|---|
| 1(1) | 2(9) | 3(3) | 4(4) | 5(7) | 6(3) | 7(2) | 8(14) | 9(1) | 10(5) | 11(8) | 12(2) | 13(1) | 14(1) | 15(1) | 16(8) | 17(2) | 18(5) | 19(5) | 20(3) | |
| SiO2 | 54.74 | 53.01 | 38.31 | 39.90 | 39.29 | 39.33 | 41.85 | 25.63 | 24.85 | 42.11 | 41.32 | 40.39 | 38.53 | 38.23 | 34.76 | 54.42 | 53.14 | 0.65 | 0.34 | 0.24 |
| TiO2 | н.п.о. | 0.67 | 2.07 | 1.01 | 0.55 | 0.18 | н.п.о. | 2.66 | 0.88 | 0.20 | н.п.о. | 0.43 | н.п.о. | 0.06 | 0.30 | 0.14 | 0.18 | 0.28 | 2.23 | 0.01 |
| Al2O3 | н.п.о. | 0.70 | 9.65 | 12.91 | 13.35 | 0.36 | 0.01 | 1.48 | 0.64 | 30.24 | 32.40 | 27.59 | 30.39 | 29.67 | 28.47 | н.п.о. | 0.32 | н.п.о. | н.п.о. | 0.01 |
| FeO | 1.30 | 5.97 | 14.16 | 5.91 | 4.08 | 3.76 | 3.60 | 22.58 | 25.06 | 2.82 | 2.31 | 2.29 | 1.97 | 3.08 | 0.78 | 0.15 | 0.06 | 0.10 | 86.91 | 0.14 |
| MnO | н.п.о. | 0.23 | 0.28 | 0.16 | 0.01 | 0.12 | 0.11 | 0.42 | 0.48 | 0.02 | 0.01 | н.п.о. | н.п.о. | н.п.о. | 0.01 | 0.09 | 0.01 | н.п.о. | 0.36 | н.п.о. |
| MgO | 18.27 | 13.27 | 19.42 | 25.16 | 25.34 | 37.7 | 39.84 | 0.41 | 2.32 | 0.25 | 0.28 | 0.18 | 0.12 | 0.79 | 0.59 | 0.10 | 0.71 | 0.07 | 0.20 | н.п.о. |
| CaO | 25.70 | 23.29 | 0.49 | 0.41 | 0.30 | 0.50 | 0.40 | 34.30 | 30.91 | 0.34 | 0.29 | 0.01 | 0.22 | 0.25 | 0.37 | 32.85 | 31.80 | 50.68 | 0.84 | 54.37 |
| Na2O | н.п.о. | 1.61 | 0.66 | н.п.о. | 0.40 | н.п.о. | н.п.о. | 0.01 | н.п.о. | 14.81 | 15.54 | 1.25 | 1.49 | 4.31 | 8.80 | 9.24 | 8.28 | 0.05 | н.п.о. | н.п.о. |
| K2O | н.п.о. | 0.22 | 9.62 | 9.50 | 10.16 | н.п.о. | н.п.о. | н.п.о. | 0.37 | 7.62 | 8.12 | 27.71 | 26.30 | 23.50 | 10.66 | 0.03 | 0.57 | 0.15 | н.п.о. | н.п.о. |
| BaO | н.п.о. | н.п.о. | 0.32 | 0.33 | 0.22 | н.п.о. | н.п.о. | н.п.о. | н.п.о. | н.п.о. | н.п.о. | н.п.о. | н.п.о. | н.п.о. | н.п.о. | н.п.о. | 0.08 | н.п.о. | н.п.о. | н.п.о. |
| SrO | н.п.о. | н.п.о. | н.п.о. | н.п.о. | 0.09 | н.п.о. | н.п.о. | н.п.о. | н.п.о. | н.п.о. | 0.04 | 0.03 | 0.05 | н.п.о. | н.п.о. | н.п.о. | н.п.о. | 6.18 | н.п.о. | н.п.о. |
| P2O5 | н.п.о. | н.п.о. | н.п.о. | н.п.о. | н.п.о. | н.п.о. | н.п.о. | н.п.о. | н.п.о. | н.п.о. | н.п.о. | н.п.о. | н.п.о. | 0.08 | н.п.о. | н.п.о. | 0.12 | 39.04 | н.п.о. | н.п.о. |
| Сумма | 100.01 | 98.97 | 95.18* | 95.58* | 93.79 | 82.41* | 85.95* | 87.73* | 86.63* | 98.41 | 100.31 | 99.88 | 99.07 | 99.97 | 92.65* | 97.02 | 95.27 | 99.50* | 91.53* | 54.77 |
Примечание. Анализы 1, 3, 4, 6, 8, 10, 12, 16, 18, 19, 20 – из включений в перовските; 2, 5, 7, 9, 11, 13, 15, 17 – из включений в монтичеллите; 14 – из включения в оливине. В скобках – количество проанализированных минералов, н.п.о. – ниже предела обнаружения. * В сумме также присутствуют (в мас. %): ан. 3 – 0.20 Cr2O3, ан. 4 – 0.29 Cr2O3, ан. 6 – 0.46 Cr2O3, ан. 7 – 0.14 Cr2O3, ан. 8 – 0.24 SO3, ан. 9 – 1.12 SO3, ан. 15 – 7.91 SO3, ан. 18 – 2.30 F, ан. 19 – 0.41 V2O5, 0.24 Cr2O3. Анализы: 19 определен с помощью СЭМ, остальные – микрозондовые.
Клинопироксен встречается довольно часто в составе расплавных включений, присутствующих в перовските и гораздо реже – в монтичеллите. В перовските состав дочернего клинопироксена, согласно номенклатуре (Morimoto et al., 1988), отвечает диопсиду (табл. 3, ан. 1), а в монтичеллите – близок к салиту (табл. 3, ан. 2). В диопсиде содержится (мас. %): больше SiO2 (54.7 против 53), MgO (18.3 против 13.3), CaO (25.7 против 23.3) и меньше FeO (1.3 против 6). В салите также отмечается до 0.7 мас. % Al2O3 и 1.6 мас. % Na2O.
Биотит в виде дочерних фаз включений отмечается в перовските монтичеллитовых пород, а флогопит – в перовските и монтичеллите. В химическом составе биотита по сравнению с флогопитом (табл. 3, ан. 3–5) отмечается (мас. %): больше TiO2 (2.1 против 0.6–1), FeO (14.2 против 4–5.9), MnO (0.3 против 0.01–0.2), CaO (0.5 против 0.3–0.4), Na2O (0.7 против 0–0.4) и меньше Al2O3 (9.7 против 12.9–13.3), MgO (19.4 против 25.2–25.3). Дочерние фазы флогопита и биотита обогащены BaO (0.22–0.32 мас. %). Отметим, что Ba является довольно обычной примесью железо-магниевых слюд в кимберлитах и породах щелочно-ультраосновных карбонатитовых массивов (Sobolev et al., 1997; Когарко и др., 2012).
Серпентин в виде дочерней фазы расплавных включений отмечается в перовските и монтичеллите. Химический состав серпентина (табл. 3, ан. 6, 7) из включений в перовските в отличие от такого в монтичеллите содержит (мас. %): меньше SiO2 (39.3 против 41.9), MgO (37.7 против 39.8) и больше CaO (0.5 против 0.4), Al2O3 (0.36 против 0.01) и Cr2O3 (0.46 против 0.14).
Гидрогранат (гидроандрадит) присутствует в составе включений в перовските и монтичеллите. В химическом составе гидрограната (табл. 3, ан. 8, 9) в монтичеллите по сравнению с таковым в перовските (мас. %): больше FeO (25.1 против 22.6), MgO (2.3 против 0.4), выше магнезиальность (0.08 против 0.02) и меньше CaO (30.9 против 34.3) и Al2O3 (0.6 против 1.5).
Нефелин отмечен в расплавных включениях в перовските и монтичеллите рассматриваемых пород. Дочерний нефелин из включений (табл. 3, ан. 10, 11) в монтичеллите содержит (мас. %): больше Al2O3 (32.4 против 30.2), Na2O (15.5 против 14.8), MgO (0.28 против 0.25) и меньше FeO (2.3 против 2.8), CaO (0.29 против 0.34).
Кальсилит обнаружен в виде дочерней фазы во включениях в перовските, монтичеллите и оливине (табл. 3, ан. 12–14). В перовските он содержит (мас. %): больше SiO2 (40.4 против 38.2–38.5), K2O (27.7 против 26.3 и 23.5) и меньше Al2O3 (27.6 против 30.4 и 29.7), а во включениях в оливине больше FeO (3.1 против 2–2.3) и Na2O (4.3 против 1.3–1.5).
Гаюин CaNa3Al3[SiO4]3SO3 – очень редкий минерал рассматриваемых пород. Он отмечен в составе расплавных включений в монтичеллите и представлен калиевой разновидностью. В его составе (табл. 3, ан. 15) отмечается (мас. %): 34.8 SiO2, 28.5 Al2O3, 0.8 FeO, 0.6 MgO, 0.4 CaO, 8.8 Na2O, 10.7 K2O и 7.9 SO3.
Пектолит Ca2Na[Si3O8]OH как дочерняя фаза отмечается в перовските и монтичеллите рассматриваемых пород и характеризуется близким составом (табл. 3, ан. 16, 17); во включениях в перовските (мас. %): лишь несколько больше SiO2 (54.4 против 53.1), CaO (32.9 против 31.8) и Na2O (9.2 против 8.3), но меньше K2O (0.03 против 0.6), Al2O3 (0 против 0.3).
Апатит характерен для расплавных включений в перовските. В его химическом составе отмечено (мас. %): 50.7 CaO, 39 P2O5 и 6.2 SrO, а также 2.3 F (табл. 3, ан. 18).
Титаномагнетит характерен для включений в перовските. В его химическом составе (табл. 3, ан. 19) отмечается (мас. %): 2.2 TiO2, 86.9 FeO, 0.36 MnO, 0.84 CaO, 0.41 V2O5, 0.24 Cr2O3.
Кальцит встречается в расплавных включениях в перовските и монтичеллите рассматриваемых пород. Его химический состав стандартный и приведен в (табл. 3, ан. 20).
Галит был обнаружен в виде дочерней фазы во включении в монтичеллите совместно с апатитом и солевым агрегатом (рис. 2е). Галит бесцветный в проходящем свете, частично огранен, в его составе присутствует (мас. %): 39.8 Na и 57.4 Cl, а также примеси 0.5 Ca, 0.5 K, 0.3 Fe и 0.06 Mg.
Как показал микрозондовый анализ, в целом химический состав дочерних минералов из включений в перовските по сравнению с таковыми из включений в монтичеллите содержит больше SiO2, FeO, TiO2, CaO, меньше MgO и переменное количество CaO, Al2O3 и щелочей.
ТЕРМОМЕТРИЧЕСКИЕ ИССЛЕДОВАНИЯ И ХИМИЧЕСКИЙ СОСТАВ ПРОГРЕТЫХ ВКЛЮЧЕНИЙ
В перовските I красно-бордовая окраска минерала чрезвычайно затрудняла наблюдение за особенностями плавления содержимого включений и последующего преобразования расплава в процессе увеличения температуры прогрева. Кроме того, при высоких температурах, близких к температурам гомогенизации, большинство включений взрывалось. При нагревании содержимое включений постепенно просветлялось, и около 700–780°C в них просматривалось плавление солевых фаз. Выше 1000°C происходило плавление силикатных фаз. При 1130–1150°C во многих включениях в силикатном расплаве отмечалось обособление солевых глобул с газовым пузырем, которые при дальнейшем нагревании начинали уменьшаться и при 1230–1250°C некоторые исчезали. Расплав становился гомогенным, а при дальнейшем увеличении температуры включения взрывались. В светло-бурых перовскитах II плавление дочерних солевых фаз становилось заметным при 600–650°C. Около 1000°C начинали плавиться также силикатные фазы включений. При 1030–1050°C в силикатно-солевом расплаве многих включений появлялись газовые пузыри и часто отмечалось обособление одной или нескольких сферических солевых глобул. При дальнейшем повышении температуры в некоторых включениях, содержащих несколько солевых глобул, начиналось сближение глобул, а при 1190–1200°C – их объединение в одну глобулу (рис. 2з–2и). Последняя при понижении температуры на 30–50°C распадалась на 2–3 глобулы, которые при повторном повышении температуры снова объединялись, т.е. в данном температурном диапазоне фиксировалась карбонатно-солевая несмесимость. Иногда солевые глобулы не объединялись, а постепенно, начиная с 1170–1150°C, уменьшались в размерах. Гомогенизировать солевые глобулы в силикатном расплаве удавалось очень редко из-за почти повсеместной разгерметизации включений при дальнейшем увеличении температуры. Иногда около 1200°C в некоторых включениях солевые глобулы полностью исчезали, и содержимое включений становилось гомогенным. После охлаждения и закалки лишь единичные включения оставались гомогенными. В большинстве же включений фиксировалась силикатно-солевая несмесимость: силикатная составляющая была представлена стеклом, а солевая – тонко раскристаллизованным агрегатом. Для выяснения химического состава расслоенных включений, чтобы сохранить необходимую герметичность законсервированных расплавов, мы прекращали их прогрев после заметного уменьшения солевых глобул.
Как показал микрозондовый анализ, химический состав гомогенизированных застеклованных нерасслоенных включений в красно-бордовом перовските I имеет камафугитовый состав, который близок к составу включений в перовските оливинитов Крестовской интрузии (Панина и др., 2018). В его среднем химическом составе отмечается (мас. %): 32.4 SiO2, 5.4 Al2O3, 10.6 FeO, 6.2 MgO, 15.9 CaO и более 7 мас. % щелочей при преобладании K над Na (табл. 4, ан. 1). Он также обогащен Ba, Sr, P, SO3, Cl и CO2. В более позднем светло-буром перовските II состав застеклованных нерасслоенных включений несколько другой (табл. 4, ан. 2): он более магнезиальный (MgO/(MgO + FeO) = 0.41 против 0.37), имеет более высокий коэффициент глиноземистости (Al2O3/(MgO + FeO) = 0.53 против 0.32), среди щелочей преобладает Na, т.е. соответствует промежуточному составу камафугитов – щелочных пикритоидов.
Таблица 4.
Химический состав стекол прогретых включений из перовскита монтичеллитовых пород, мас. %
| № ан. | Фазовый состав включений | Объект исследования | n | SiO2 | TiO2 | Al2O3 | FeO | MgO | CaO | Na2O | K2O | BaO | SrO | P2O5 | Cl | SO3 | Сумма |
|---|---|---|---|---|---|---|---|---|---|---|---|---|---|---|---|---|---|
| 1 | Сг | Сг | 4 | 32.37 | 6.36 | 5.35 | 10.57 | 6.24 | 15.85 | 3.24 | 4.13 | 0.49 | 0.44 | 2.55 | 0.12 | 0.36 | 88.07 |
| 2 | Сг | Сг | 2 | 32.54 | 9.19 | 8.95 | 10.00 | 6.85 | 16.27 | 3.87 | 2.97 | 0.23 | 0.53 | 2.84 | 0.23 | 1.58 | 96.05 |
| 3 | С1 + С2 | С1 | 6 | 34.85 | 6.20 | 10.36 | 9.17 | 5.09 | 11.22 | 3.77 | 4.51 | 0.43 | 0.33 | 1.91 | 0.21 | 0.30 | 88.35 |
| 4 | С1 + С2 | С1 | 1 | 37.94 | 4.91 | 6.39 | 8.91 | 7.51 | 14.15 | 4.92 | 4.75 | 0.60 | 0.49 | 2.97 | 0.09 | 0.25 | 93.88 |
| 5 | С1 + С2 | С1 | 1 | 33.61 | 6.36 | 6.10 | 9.95 | 7.38 | 15.19 | 3.23 | 5.01 | 0.51 | 0.60 | 2.78 | 0.17 | 0.53 | 91.42 |
| С1 + С2 | С2 | 1 | 4.06 | 1.67 | 0.58 | 2.51 | 0.94 | 13.44 | 3.48 | 14.51 | 0.50 | 0.41 | 3.26 | 0.27 | 8.42 | 54.05 | |
| 6 | С1 + С2 | С1 | 1 | 32.08 | 6.67 | 5.52 | 9.83 | 6.61 | 14.80 | 4.54 | 4.90 | 0.58 | 0.62 | 2.70 | 0.26 | 0.58 | 89.69 |
| С1 + С2 | С2 | 1 | 6.76 | 2.39 | 0.33 | 2.03 | 1.47 | 18.72 | 10.01 | 7.93 | 1.10 | 0.99 | 4.92 | 0.24 | 10.02 | 66.91 | |
| 7 | С1 + С2 | С1 | 1 | 32.29 | 6.11 | 10.37 | 6.50 | 5.42 | 14.03 | 2.29 | 3.94 | 0.24 | 0.42 | 3.31 | 0.20 | 1.95 | 87.07 |
| С1 + С2 | С2 | 1 | 8.98 | 7.99 | 2.68 | 2.68 | 3.32 | 19.39 | 5.25 | 3.90 | 0.23 | 0.54 | 3.46 | 0.54 | 4.12 | 63.08 | |
| 8 | С1 + С2 | С1 | 1 | 33.83 | 5.46 | 6.09 | 10.10 | 6.83 | 16.06 | 5.01 | 4.89 | 0.59 | 0.47 | 2.51 | 0.11 | 0.44 | 92.39 |
| С1 + С2 | С2 | 1 | 15.86 | 4.27 | 4.63 | 6.50 | 5.39 | 12.25 | 4.50 | 5.01 | 0.35 | 0.25 | 1.87 | 0.25 | 1.58 | 62.71 | |
| 9 | С1 + С2 | С1 | 1 | 34.09 | 3.93 | 5.99 | 8.36 | 7.27 | 15.20 | 6.32 | 5.66 | 0.59 | 0.58 | 2.90 | 0.17 | 0.52 | 91.58 |
| С1 + С2 | С2 | 1 | 17.88 | 3.32 | 3.78 | 5.75 | 4.70 | 14.94 | 4.10 | 6.52 | 0.54 | 0.38 | 1.82 | 0.94 | 17.49 | 82.16 | |
| 10 | С1 + С2 | С1 | 1 | 34.93 | 4.88 | 6.77 | 9.24 | 7.14 | 15.73 | 2.79 | 4.39 | 0.48 | 0.61 | 2.88 | 0.15 | 0.44 | 90.43 |
| С1 + С2 | С2 | 1 | 18.27 | 3.03 | 3.87 | 5.24 | 4.23 | 15.92 | 1.47 | 4.84 | 0.51 | 0.65 | 1.35 | 0.79 | 23.67 | 83.84 | |
| 11 | С1 + С2 | С1 | 1 | 32.66 | 6.21 | 6.51 | 9.73 | 6.99 | 14.51 | 5.81 | 5.45 | 0.46 | 0.42 | 2.37 | 0.29 | 2.10 | 93.51 |
| С1 + С2 | С2 | 1 | 18.09 | 4.31 | 3.70 | 7.36 | 5.51 | 10.92 | 3.45 | 5.20 | 0.36 | 0.24 | 1.27 | 1.41 | 7.86 | 69.68 | |
| 12 | С1 + С2 + С3 | С1 | 1 | 32.02 | 5.60 | 8.15 | 8.67 | 5.53 | 14.22 | 3.91 | 5.75 | 0.66 | 0.87 | 2.42 | 0.13 | 0.31 | 88.24 |
| С1 + С2 + С3 | С2 | 1 | 0.35 | 1.72 | н.п.о. | 0.15 | 0.08 | 11.44 | 8.18 | 20.01 | 0.14 | 0.16 | 2.37 | 0.18 | 17.52 | 62.30 | |
| С1 + С2 + С3 | С3 | 1 | 2.74 | 0.57 | 0.61 | 0.31 | 1.48 | 15.85 | 9.04 | 14.74 | 0.53 | 0.78 | 11.39 | 1.03 | 19.23 | 78.30 | |
| 13 | С1 + С2 | С2 | 3 | 23.84 | 4.59 | 5.39 | 8.61 | 4.66 | 11.75 | 2.45 | 4.56 | 0.30 | 0.32 | 1.88 | 1.25 | 14.59 | 84.19 |
| 14 | С1 + С2 | С2 | 1 | 5.54 | 4.13 | 1.19 | 4.48 | 3.42 | 8.30 | 11.75 | 4.73 | 0.57 | 0.79 | 2.06 | 0.21 | 1.51 | 48.68 |
| 15 | С1 + С2 | С2 | 5 | 17.23 | 4.52 | 3.75 | 6.62 | 2.50 | 18.06 | 2.67 | 4.83 | 0.41 | 0.20 | 1.72 | 0.18 | 1.38 | 64.07 |
| 16 | С1 + С2 | С2 | 1 | 14.31 | 1.64 | 6.93 | 5.24 | 4.98 | 19.78 | 1.19 | 2.87 | н.п.о. | 1.66 | 17.44 | 0.57 | 0.20 | 76.81 |
Примечание. Стекла включений: Сг – гомогенные прогретые, С1 + С2 – расслоенные после прогрева и закалки (С1 – силикатная составляющая с небольшим содержанием солей, С2 – солевая глобула, обогащенная кремнеземом, С3 – вторая солевая глобула в прогретом включении. Порода: 1, 2, 4, 7–11, 13–16 – монтичеллитолит; 5, 6 – оливин-монтичеллитовая; 3, 12 – оливин-монтичеллит-мелилитовая (Панина и др., 2001). н.п.о. – ниже предела обнаружения, n – количество проанализированных включений.
Химический состав силикатной несмесимой фазы (С1) в расслоенных включениях в перовските I и перовските II (табл. 4, ан. 3–12) отвечает щелочным базит-ультрабазитовым расплавам и содержит (мас. %): 32–37.9 SiO2, 5.5–6.8 иногда 8–10 Al2O3, 6.5–10 FeO, 5–7.5 MgO, 11.2–16 CaO, 2.3–6.3 Na2O, 4–5.8 K2O, 0.2–0.7 BaO, 0.3–0.9 SrO, 1.9–3.3 P2O5, 0.1–0.3 Cl, 0.3–2 SO3. Этот состав достаточно близок к составу мелилититов.
Основными составляющими химического состава солевых глобул (табл. 4, С2, ан. 5–16) являются щелочи, CaO, FeO, MgO, P2O5, SO3, Cl. Также в составе глобул присутствуют довольно высокие количества SiO2, TiO2, Al2O3. Химический состав карбонатно-солевых глобул в расслоенных включениях перовскита I является гиперщелочной карбонатно-солевой. В нем отмечаются (табл. 4, ан. 5, 6) до 13.5–18.7 мас. % CaO, около 18 мас. % щелочей, 8–10 мас. % SO3 и 3–5 мас. % P2O5. Этот расплав, по-видимому, характеризует состав исходного карбонатитового расплава, отделившегося от силикатного расплава. В силикатном стекле включений перовскита II отмечались глобулы более простого состава, вероятно, обусловленного проявлением при 1190–1200°C и более низких температурах карбонатно-солевой несмесимости: щелочные карбонатно-солевые, щелочно-сульфатно-карбонатные, щелочно-сульфатно-фосфатно-карбонатные и щелочно-фосфатно-карбонатные.
Химический состав щелочных карбонатно-солевых глобул (табл. 4, ан. 7, 8, 15) характеризуется преимущественным преобладанием (в 1.3–2 раза) CaO над щелочами, хотя иногда отмечается и обратная закономерность (табл. 4, ан. 14). В последнем случае количество щелочей достигает 16.5 мас. %, а содержание CaO опускается до 8.3 мас. %. Суммарное количество CaO и щелочей обычно колеблется от 22 до 28 мас. %. В составе солевой фракции присутствуют также заметные количества (мас. %): SiO2 5.5–17.2, Al2O3 1.2–4.6, MgO 2.5–5.4, FeO 2.7–6.6. Отмечаются также невысокие содержания (мас. %): SO3 1.4–4, P2O5 1.7–3.5, Cl 0.2–0.5, BaO 0.2–0.6 и SrO 0.2–0.8.
Щелочные сульфатно-карбонатные глобулы (табл. 4, ан. 9–13) содержат (мас. %): 9–23.2 SO3, 10.9–15.9 CaO, от 6–7 до 28 щелочей (при преобладании K), 0.4–23.8 SiO2, 0.2 и 5.3–8.6 FeO, 0.1 и 4.2–5.5 MgO, сравнительно низкое количество P2O5 (1.3–2.4), Cl (0.2–1.4), BaO и SrO.
В щелочно-сульфатно-фосфатно-карбонатной глобуле (табл. 4, С3, ан. 12), которая была обнаружена совместно с щелочно-сульфатной глобулой в силикатном стекле одного включения после его прогрева, содержится (мас. %): 19.2 SO3 и 11.4 P2O5, очень высокое количество щелочей (23.8), 15.9 CaO, 2.7 SiO2, меньше (MgO + FeO) ~ 1.8, ~1 Cl, 0.78 SrO и 0.53 BaO.
В щелочно-фосфатной глобуле (табл. 4, ан. 16) присутствует (мас. %): 17.5 P2O5, 19.8 CaO, 5.2 FeO, 5 MgO, 14.3 SiO2, очень низкое (4.1) количество щелочей, до 1.7 SrO.
В монтичеллите плавление дочерних фаз в силикатно-солевых включениях становится заметным около 500°C. При дальнейшем увеличении температуры формируется глобула. Около 800°C начинает темнеть монтичеллит – матрица. При 920°C в некоторых включениях отмечается перемещение глобулы, видны мелкие недорасплавленные дочерние фазы. При 950–990°C появляются трещины в минерале и часть включений взрывается. Содержимое некоторых сохранившихся включений выглядит однородным. В других включениях фиксируются мелкие глобулы, которые иногда исчезают около 1150°C. Точно зафиксировать температуру гомогенизации не удалось, так как большинство включений при повышении температуры взрывается.
Состав прогретых до 1000–1150°C и закаленных силикатно-солевых включений содержит (мас. %): до 11–29 SiO2, 2.9–5.2 (иногда до 9.5) FeO, 7–11, реже 21 MgO, 14–35 CaO, до 16 Na2O, 1.6–5.8 K2O, до 0.5 BaO, 0.1–3.4 SrO, до 1.7–4.3 P2O5, 0.1–0.5, редко 5.9, Cl и 2.3–6.2 SO3 (табл. 5, ан. 1–8). При варьирующем соотношении основных компонентов в содержимом рассматриваемых включений прослеживается некоторая закономерность: уменьшение в составе включений SiO2 сопровождается в основном уменьшением содержаний Mg, Fe и увеличением Ca, щелочей и Sr.
Таблица 5.
Химический состав прогретых включений в монтичеллите монтичеллитовых пород, мас. %
| Компоненты | Силикатно-солевые | Щелочно-карбонатно-солевые | Щелочно-сульфатно-карбонатные | Щелочно-фосфатно-карбонатные | Ca-карбонатные | ||||||||||||||||||||||
|---|---|---|---|---|---|---|---|---|---|---|---|---|---|---|---|---|---|---|---|---|---|---|---|---|---|---|---|
| 1(1) | 2(1) | 3(1) | 4(1) | 5(1) | 6(1) | 7(1) | 8(1) | 9(3) | 10(5) | 11(1) | 12(7) | 13(3) | 14(3) | 15(4) | 16(4) | 17(1) | 18(3) | 19(1) | 20(3) | 21(1) | 22(1) | 23(2) | 24(18) | 25(1) | 26(1) | 27(1) | |
| SiO2 | 29.03 | 27.01 | 24.20 | 15.58 | 13.80 | 13.16 | 11.98 | 11.01 | 0.56 | 0.44 | 6.50 | 2.43 | 2.89 | 1.77 | 5.28 | 4.81 | 4.32 | 0.93 | 1.75 | 1.61 | 3.51 | 1.33 | 1.32 | 2.25 | 3.87 | 2.12 | 2.87 |
| TiO2 | 0.06 | 0.09 | н.п.о. | н.п.о. | 0.05 | 0.03 | н.п.о. | н.п.о. | н.п.о. | н.п.о. | н.п.о. | н.п.о. | 0.06 | н.п.о. | н.п.о. | н.п.о. | 0.05 | н.п.о. | н.п.о. | н.п.о. | н.п.о. | 0.05 | н.п.о. | н.п.о. | н.п.о. | н.п.о. | н.п.о. |
| Al2O3 | н.п.о. | 0.14 | 0.09 | 0.01 | 0.02 | н.п.о. | 0.01 | н.п.о. | н.п.о. | н.п.о. | 1.48 | н.п.о. | 0.03 | н.п.о. | н.п.о. | н.п.о. | н.п.о. | н.п.о. | н.п.о. | н.п.о. | н.п.о. | н.п.о. | н.п.о. | н.п.о. | н.п.о. | 0.09 | н.п.о. |
| FeO | 4.45 | 5.18 | 4.76 | 9.50 | 3.35 | 2.93 | 2.92 | 3.91 | 0.22 | 0.30 | 1.60 | 1.79 | 1.44 | 0.74 | 1.51 | 1.09 | 4.59 | 0.76 | 0.28 | 0.72 | 0.59 | 0.44 | 0.74 | 0.52 | 0.49 | 0.65 | 0.63 |
| MgO | 21.13 | 10.97 | 11.07 | 7.96 | 8.93 | 9.63 | 6.98 | 2.39 | 0.29 | 0.46 | 3.16 | 2.22 | 2.82 | 0.93 | 2.55 | 1.85 | 4.73 | 0.71 | 0.98 | 2.38 | 2.31 | 1.00 | 1.76 | 1.46 | 1.12 | 1.69 | 0.94 |
| CaO | 29.35 | 14.15 | 19.70 | 19.66 | 27.05 | 34.85 | 31.07 | 23.86 | 33.86 | 34.71 | 33.72 | 33.11 | 17.29 | 19.26 | 15.40 | 16.24 | 6.81 | 6.72 | 7.32 | 22.67 | 38.24 | 19.22 | 20.43 | 26.79 | 34.00 | 45.75 | 47.18 |
| Na2O | 1.03 | 4.02 | 7.40 | 9.28 | 15.98 | 4.02 | 12.18 | 10.66 | 17.35 | 12.36 | 5.92 | 10.66 | 16.84 | 16.35 | 21.04 | 25.14 | 17.40 | 38.73 | 25.35 | 20.36 | 6.65 | 32.68 | 21.35 | 22.50 | 14.84 | 2.04 | 0.83 |
| K2O | 3.37 | 1.57 | 3.86 | 2.48 | 5.65 | 5.63 | 5.80 | 3.58 | 3.72 | 3.81 | 4.47 | 5.67 | 5.13 | 7.91 | 7.23 | 8.78 | 11.15 | 9.83 | 20.14 | 5.45 | 2.96 | 1.38 | 4.07 | 2.79 | 1.94 | 0.08 | 0.15 |
| BaO | 0.12 | 0.20 | н.п.о. | 0.29 | 0.23 | 0.21 | 0.15 | 0.52 | н.п.о. | н.п.о. | 0.20 | 0.12 | 0.28 | 0.52 | 0.55 | 0.47 | 0.56 | 0.78 | 0.33 | 0.25 | н.п.о. | н.п.о. | 0.46 | 0.31 | 0.21 | н.п.о. | н.п.о. |
| SrO | 0.12 | 0.44 | 0.04 | 1.84 | 1.35 | 3.43 | 1.28 | 2.40 | 1.03 | 1.40 | 0.93 | 2.03 | 1.82 | 0.78 | 1.74 | 1.05 | 0.17 | 0.93 | 0.09 | 2.26 | 2.35 | 1.29 | 1.35 | 1.67 | 1.14 | н.п.о. | 0.12 |
| P2O5 | 0.24 | 1.71 | 0.07 | 4.32 | 2.80 | 0.61 | 2.03 | 1.97 | 0.27 | 0.28 | 1.49 | 1.48 | 6.49 | 1.86 | 3.97 | 3.98 | 1.22 | 2.72 | 4.31 | 11.36 | 13.73 | 19.60 | 24.16 | 33.24 | 34.75 | н.п.о. | 0.09 |
| Cl | 0.12 | 0.51 | 5.87 | 0.09 | 0.08 | 0.55 | 0.09 | 0.13 | 0.10 | 0.02 | 0.07 | 0.80 | 0.76 | 0.61 | 0.54 | 0.95 | 1.94 | 2.45 | 0.25 | 0.35 | 0.77 | 0.07 | 0.05 | 0.01 | н.п.о. | н.п.о. | н.п.о. |
| SO3 | 6.21 | 4.64 | 2.26 | 4.87 | 5.94 | 4.87 | 3.41 | 3.51 | 0.87 | 1.86 | 1.49 | 3.84 | 6.45 | 6.52 | 8.40 | 12.18 | 13.10 | 14.67 | 17.07 | 5.99 | 2.43 | 5.12 | 4.57 | 1.88 | 1.41 | н.п.о. | 0.35 |
| Сумма | 95.23 | 70.63 | 79.32 | 75.88 | 85.23 | 79.92 | 77.90 | 63.94 | 58.27 | 55.64 | 61.03 | 64.15 | 62.30 | 57.25 | 68.21 | 76.54 | 66.04 | 79.23 | 77.87 | 73.40 | 73.54 | 82.18 | 80.26 | 93.42 | 93.77 | 52.42 | 54.16 |
| CaO/ (Na2O + K2O) |
6.67 | 2.53 | 1.75 | 1.67 | 1.25 | 3.61 | 1.73 | 1.68 | 1.61 | 2.15 | 3.25 | 2.03 | 0.79 | 0.79 | 0.54 | 0.48 | 0.24 | 0.14 | 0.16 | 0.88 | 3.98 | 0.56 | 0.80 | 1.06 | 2.03 | 21.58 | 48.14 |
Солевые включения в монтичеллите при нагревании ведут себя одинаково. Первыми в них при 350–425°C начинают плавиться бурые фазы. Затем при 550–570°C расплавляются бесцветные, а при 700–710°C – зеленые фазы. При этих температурах газовый пузырь приобретает округлую форму и нередко передвигается внутри вакуоли. В некоторых включениях при 680–780°C отмечается гомогенизация включений, а в других обнаруживается несмесимость: расплав распадается на разноокрашенные солевые жидкости: в центре – зеленоватую и оконтуривающую бесцветную. При дальнейшем нагревании большинство включений теряют герметичность и взрывается. Оставшаяся часть мелких включений, не обнаружившая несмесимость, гомогенизируется при 740–980°C.
Как показал микрозондовый анализ (табл. 5, ан. 9–27), основными составляющими солевых включений, как и в солевых глобулах включений в перовските, являются щелочи, Ca, P, SO3 и CO2, Cl. В зависимости от соотношения этих компонентов и преобладания одного или нескольких из них были выделены следующие их разновидности: щелочные карбонатно-солевые, щелочные сульфатно-карбонатные, щелочные фосфатно-карбонатные и кальциевые карбонатные. В большинстве разновидностях солевых включений отмечается отсутствие Al и Ti и присутствие 1–2 мас. % SrO, преобладание Ca над Fe, Mg и Na над K.
Щелочные карбонатно-солевые включения характеризуются либо явным преобладанием или более низкими содержаниями CaO над Na2O и K2O: соотношение CaO/(Na2O + K2O) в них изменяется от 3.3 до 0.8 (табл. 5, ан. 9–14). Количество CaO варьирует от 34.7 до 17.3 мас. %, а щелочей – от 10.4 до 24.3 мас. %. В них также отмечается 0.2–1.8 мас. % FeO и 0.3–2.8 мас. % MgO. При преобладании щелочей над Ca в солевых расплавах увеличиваются содержания SO3 (от 0.9 до 6.5 мас. %), P2O5 (от 0.3 до 6.5 мас. %), Cl (от 0.02 до 0.76 мас. %), BaO (до 0.5 мас. %). Для них также характерны карбонатно-солевая несмесимость расплавов. Исходя из невысокой суммы компонентов (55.7–64.1 мас. %), в щелочных солевых расплавах могло присутствовать до 44–35 мас. % CO2. Температура гомогенизации мелких включений составляет 740–790°C и несколько выше.
Щелочные сульфатно-карбонатные включения (табл. 5, ан. 15–19) отличаются от щелочных карбонатно-солевых включений более высоким количеством щелочей (28.3–48.6 мас. %) и более низким CaO (6.7–16.2 мас. %), очень высоким содержанием SO3 (8.4–17.1 мас. %), а также заметным присутствием P2O5 (1.2–4.3 мас. %), BaO (0.33–0.78 мас. %) и Cl (0.3–2.5 мас. %). В составе включений присутствует 0.3–4.6 мас. % FeO и 0.7–4.7 мас. % MgO. Количество CO2 может достигать до 21–34 мас. %. Большинство включений при нагревании взрывались, некоторые мелкие гомогенизировались при 860–890°C.
Щелочные фосфатно-карбонатные включения (табл. 5, ан. 20–25) содержат варьирующие количества CaO и щелочей: значение CaO/(Na2O + K2O) колеблется от 0.56 до 2.03. Содержание CaO в составе включений варьирует от 19.2 до 34 мас. %, щелочей – от 16.8 до 34.1 мас. %. Содержание P2O5 в солевом расплаве достигает 11.4–34.8 мас. %, SO3 – 1.4–6 мас. %, Cl – до 0.35 мас. % и CO2 – до 6–26 мас. %. Увеличение содержания P2O5 сопровождается уменьшением в расплаве SO3, Cl, CO2. В солевом расплаве отмечается также 0.4–0.7 мас. % FeO и 1–2.4 мас. % MgO. Включения гомогенизируются при 850–920°C.
Кальциево-карбонатные включения встречаются редко. В их составе (табл. 5, ан. 26, 27) отмечается (мас. %): 45.8–47.2 CaO, 0.6 FeO, 0.9–1.7 MgO и 0.8–2 Na2O. Включения гомогенизируются при 680–780°C.
В оливине прогрев включений осложняется потемнением минерала-хозяина при высоких температурах (около 900°C). В силикатных включениях подплавление бурой однородной массы отмечается около 770°C. При 880°C формируются газовые пузыри и фиксируется распад однородной массы на несколько частей, среди которых отчетливо просматривается рудная фаза. При 1020°C газовые пузыри объединяются в один пузырь и содержимое включений начинает интенсивно темнеть. При 1110°C газовый пузырь начинает уменьшаться, а при 1200°C достигает размера точки. Для выяснения химического состава включений мы производили закалку включений при 1110°C и 1200°C. Химический состав прогретого до 1200°C и закаленного силикатного включения в оливине (табл. 6, ан. 1), как и состав несмесимой силикатной фракции в расслоенных включениях в перовските, был близок к мелилититу, содержал 36.6 мас. % SiO2, много щелочей, особенно калия, 4.8 мас. % Na2O, 10.5 мас. % K2O, его Mg# = 0.39. Прогретое до 1110°C включение в оливине (табл. 6, ан. 2) состояло из стекла и недорасплавленного кальсилита (табл. 3, ан. 14). Химический состав стекла малокремнистый (32.3 мас. % SiO2), высокощелочной, содержит (мас. %): 6.3 FeO, 6.6 MgO и 16.4 CaO, обогащен BaO, SrO, P2O5 и SO3.
Таблица 6.
Химический состав содержимого прогретых включений в оливине монтичеллитовых пород, мас. %
| № ан. | Объект исследования | SiO2 | TiO2 | Al2O3 | FeO | MgO | CaO | Na2O | K2O | BaO | SrO | P2O5 | Cl | SO3 | Сумма |
|---|---|---|---|---|---|---|---|---|---|---|---|---|---|---|---|
| 1 | Сг | 36.58 | 2.70 | 13.16 | 6.59 | 4.22 | 14.67 | 4.76 | 10.45 | 0.53 | 0.27 | 1.91 | 0.06 | 0.31 | 96.21 |
| 2 | Co | 32.34 | 3.76 | 5.72 | 6.26 | 6.58 | 16.45 | 5.04 | 6.44 | 1.03 | 0.94 | 5.80 | 0.19 | 0.62 | 91.17 |
| 3 | Сг | 7.03 | н.п.о. | н.п.о. | 3.98 | 8.70 | 11.05 | 12.66 | 9.96 | 0.44 | 0.72 | 1.13 | 0.99 | 3.00 | 59.66 |
| 4 | Сг | 7.50 | н.п.о. | н.п.о. | 2.70 | 8.12 | 18.31 | 6.88 | 3.52 | 0.09 | 1.33 | 1.98 | 0.47 | 0.23 | 51.13 |
| 5 | Сг | 8.08 | 0.02 | н.п.о. | 1.62 | 6.27 | 31.54 | 9.85 | 2.70 | 0.08 | 1.10 | 4.55 | 0.04 | н.п.о. | 65.85 |
| 6 | Сг | 0.85 | 0.03 | н.п.о. | 0.34 | 2.04 | 44.40 | 3.08 | 3.70 | н.п.о. | 2.11 | 0.59 | 0.02 | н.п.о. | 57.16 |
В солевых включениях подплавление дочерних фаз происходило около 500–540°C. При 550–590°C формировался газовый пузырь, который при увеличении температуры некоторое время увеличивался, затем уменьшался и исчезал при 680–810°C. Химический состав солевых включений (табл. 6, ан. 3–6) – щелочно-карбонатный. Содержание щелочей колеблется от 6.8 до 22.6 мас. % при преобладании Na над K. Содержание CaO варьирует от 11 до 44.4 мас. %, FeO – от 0.3 до 4 мас. %, MgO – от 2 до 8.7 мас. %. Увеличение содержания Ca сопровождается увеличением до 2.1 мас. % SrO. В составе включений также отмечается от 0.6 до 4.6 мас. % P2O5 и до 0.2–3 мас. % SO3.
ОБСУЖДЕНИЕ РЕЗУЛЬТАТОВ И ВЫВОДЫ
1. Как показали исследования, химический состав главных породообразующих минералов монтичеллитовых пород – оливина, монтичеллита и перовскита заметно отличается от такового в оливинитах, кугдитах и мелилитолитах Крестовской интрузии (Панина и др., 2001, 2018). Прежде всего, состав оливина и монтичеллита в рассматриваемых породах более магнезиальный. Так, в оливине монтичеллитовых пород отмечается (мол. %): 90–93 Fo, 6.8–9 Fa и 0.5–0.8 La компонентов, а в оливинитах и кугдитах 86–87 Fo, 12–13.5 Fa и 0.75–1.1 La компонентов (табл. 1, ан. 1–5). Монтичеллит в виде дочерних фаз включений в оливине оливинитов и кугдитов и нередко зерен в мелилитолитах содержит в своем составе (мол. %): преимущественно 37.2, иногда 41.1 Fo, 12–14 Fa и 47–50 La (табл. 1, ан. 11–13), а зерна в монтичеллитовых породах и изредка в мелилитолитах – 42–45 Fo, 5–9 Fa и 49–50 La компонентов (табл. 1, ан. 6–10). Более высокая магнезиальность оливина и монтичеллита в монтичеллитовых породах, по сравнению с таковой в более ранних оливинитах и кугдитах, и варьирующая в мелилитолитах противоречит представлению о последовательной кристаллизации пород из одной материнской магмы, которое предусматривает, наоборот, увеличение железистости в последующих магматических дифференциатах.
Для химического состава перовскита – сквозного минерала всех рассматриваемых пород Крестовской интрузии, характерно присутствие варьирующего количества Fe и других примесных компонентов, которые замещают Ca и Ti в минерале11. В оливинитах – наиболее ранних породах массива, более высокое содержание FeO (1.28 мас. %) отмечается в дочернем перовските из включений в оливине (Панина и др., 2018), тогда как в породообразующем перовските оно понижается до 0.62 мас. % (табл. 2, ан. 3). Следовательно, на стадии кристаллизации оливина и консервации в нем включений расплава, последние были более существенно обогащены Fe, чем на более поздней стадии кристаллизации зерен перовскита. В монтичеллитовых и мелилитовых породах в химическом составе перовскита фиксируются также переменные количества Fe и других примесных компонентов. В монтичеллитовых породах при высоком содержании FeO (1.92 мас. %) в перовските I отмечалось 7.04 мас. % REE, Nb2O5 и Nd2O3, количество которых при уменьшении FeO в перовските II также уменьшалось до 2.01 мас. % (табл. 2, ан. 1, 2). В перовските мелилитовых пород (табл. 2, ан. 4, 5) при среднем содержании FeO = 1.29 мас. % в минерале отмечается (мас. %): 0.74 La2O3, 1.63 CeO2, 0.04 Sm2O3, 0.54 Nb2O5 и 0.05 Ta2O5 (Сазонов и др., 2001). В целом в химическом составе перовскита I по сравнению со светло-бурыми перовскитами II в тех же породах присутствует меньше Ti, Ca и больше примесных компонентов – Fe, REE, Nb, Nd. Следует предполагать, что на ранних стадиях кристаллизации перовскита расплавы были более обогащены Fe, REE, Nb, Nd.
Таким образом, согласно полученным данным, кристаллизация основных породообразующих минералов монтичеллитовых пород – оливина, перовскита, монтичеллита, происходила из ультрамафитовых расплавов, более обогащенных Mg и обедненных REE, чем на более ранней стадии их кристаллизации при формировании оливинитов и кугдитов. Это может быть связано с притоком в магматическую камеру более магнезиальных расплавов и вероятным их смешением с материнской ларнит-нормативной щелочно-ультрамафитовой магмой, из которой кристаллизовались оливиниты Крестовской интрузии (Панина и др., 2018).
2. Анализ также показал, что одноименные дочерние фазы из включений в монтичеллите и перовските монтичеллитовых пород имеют также заметно различающийся химический состав. Так, все фемические минералы из включений в перовските по сравнению с таковыми в монтичеллите (табл. 3) являются более железистыми, менее магнезиальными, салические – менее глиноземистыми, более щелочными.
Химический состав кристаллитов, присутствующих в монтичеллите, согласно полученным анализам, имеет либо промежуточный состав между составами одноименных дочерних фаз из включений в перовските и монтичеллите (кристаллиты флогопита), либо близкий к составу дочерних фаз в перовските (кристаллиты гидрограната) или в монтичеллите (кристаллиты нефелина). В целом это, вероятно, свидетельствует о кристаллизации перовскита и монтичеллита рассматриваемой породы из смешивающихся расплавов, по-разному обогащенных Fe, Mg, Al, щелочами.
3. При изучении расплавных включений было установлено, что минералы в монтичеллитовых породах Крестовской интрузии кристаллизовались из высоконагретых расплавов в следующей последовательности: перовскит I (1250–1230°C) → → перовскит II (1200°C и несколько выше) ↔ ↔ оливин (>1200°C) → монтичеллит (>1150°C).
4. Выяснилось, что образование разноокрашенных перовскитов в монтичеллитовых породах осуществлялось из разных расплавов, обогащенных летучими компонентами. При кристаллизации раннего красно-бордового перовскита I, слагающего нередко ядра минерала, состав расплавов был практически идентичен (за исключением более низкого содержания K2O) составу ранее отмеченных включений в оливине оливинитов: расплавы были железистые (Mg# = 0.37), имели калиевый тип щелочности, щелочи преобладали над глиноземом ((K2O + Na2O)/Al2O3 = 1.37) и отвечали составу камафугитовых магм (табл. 4, ан. 1). При кристаллизации более позднего светло-бурого перовскита II расплавы приобрели более высокую магнезиальность (Mg# = 0.41), содержали больше Al2O3 (9 против 5.3 мас. %), меньше летучих и щелочей (6.9 против 7.3 мас. %) при преобладании Na над K, имели промежуточный состав между камафугитами и щелочными пикритоидами (табл. 4, ан. 2). Подобный состав расплавов противоречит эволюционному преобразованию камафугитовой магмы, из которой кристаллизовались зерна перовскита I, а, скорее, предполагает приток в магматическую камеру более магнезиальной, менее щелочной, более глиноземистой, вероятнее всего, пикритоидной магмы и ее смешение с ларнит-нормативной щелочной ультрамафитовой, из которой кристаллизовались оливиниты Крестовской интрузии.
5. Согласно полученным данным, химический состав законсервированных расплавов в оливине монтичеллитовых пород (табл. 6, ан. 1) в отличие от состава включений в оливине оливинитов рассматриваемого массива (Панина и др., 2018) был более магнезиален (Mg# = 0.39 против 0.36), больше обогащен Al2O3 (13.2 против 6.3–9.9 мас. %) и меньше FeO (6.6. против 11.4–13.8 мас. %), по летучим компонентам – он был близок к составам мелилититов.
На рис. 3, на котором нанесены составы стекол прогомогенизированных включений, отчетливо видно, что расплавы, из которых кристаллизовались перовскиты и оливин в монтичеллитовых породах, по сравнению с ларнит-нормативной щелочно-ультраосновной магмой, ответственной за формирование оливинитов Крестовской интрузии, были более магнезиальные, более натровые, меньше содержали Si, K, Ca в связи с вероятным смешением с щелочно-пикритоидными расплавами.
Рис. 3.
Вариации основных компонентов (в мас. %) в зависимости от магнезиальности (Mg# = 100 × MgO/(MgO + + FeO)) застеклованных прогретых включений в минералах оливинитов, монтичеллитовых и мелилитовых пород Крестовской интрузии. Включения: 1 – в оливине и перовските оливинитов, 2 – в перовските монтичеллитовых пород, 3 – в оливине монтичеллитовых пород, 4 – в перовските мелилитовых пород, 5 – в диопсиде рудных пироксенитов, 6 – в фассаите пироксенитов. Породы: 7 – рудный пироксенит, 8 – пироксенит, 9 – щелочной пикритоид.

О совместном участии ларнит-нормативной щелочно-ультрамафитовой и щелочно-пикритоидной магм на ранних этапах формирования пород Крестовской интрузии свидетельствуют и результаты изучения расплавных включений в диопсиде и фассаите пироксенитов (Панина, Усольцева, 2009). Было установлено, что диопсиды в пироксенитах кристаллизовались из камафугитовых расплавов, обогащенных Fe, Ba, Sr, щелочами, а фассаиты – из щелочно-пикритоидных расплавов, содержащих больше Mg, Al и до 0.44 мас. % H2O. Это даже отразилось на составе пород. На рис. 3 состав рудных пироксенитов, в котором среди пироксенов превалирует диопсид, располагается в области камафугитовых расплавов, а состав пироксенитов, содержащих преимущественно фассаит, – в непосредственной близости от состава щелочных пикритоидов. При изучении пироксенитов (Панина и др., 2009), исходя из более высоких концентраций несовместимых элементов и их соотношений в камафугитовых расплавах, законсервированных в диопсиде, по сравнению с щелочно-пикритоидными расплавами из включений в фассаите, был сделан вывод о выплавлении этих расплавов из разных магматических источников. Более резкое деплетирование HREE законсервированных в фассаите расплавов говорит о более значительной глубине источника пикритоидных расплавов. О различных источниках исходных магматических расплавов также свидетельствуют, по мнению А.М. Сазонова с соавторами (2001), вариации изотопно-геохимических характеристик пород Крестовской интрузии. Пространственная близость Крестовской интрузии к главному в провинции трансконтинентальному магматическому каналу обусловила неоднократно повторяющуюся активизацию рифтовой структуры, которая способствовала поступлению магм в промежуточные очаги, где они смешивались, дифференцировали, фракционировали.
6. На стадии кристаллизации перовскита II, когда в составе летучих значительно возросло количество H2O, вероятно, связанное с большим притоком обогащенных водой щелочных пикритоидных расплавов (Панина, Усольцева, 2009), начал кристаллизоваться монтичеллит. О высоком содержании воды в расплавах косвенно свидетельствует присутствие среди дочерних фаз включений в монтичеллите преобладающего количества гидроксилсодержащих минералов. Кристаллизация монтичеллита осуществлялась из малокремнистого щелочного высокомагнезиального, обогащенного летучими компонентам силикатно-солевого расплава. Наиболее высококремнистые (около 29–27 мас. % SiO2) фракции расплава (табл. 5, ан. 1, 2) были довольно близки к составу оливин-мелилитовых пород – кугдитов Крестовской интрузии, отличаясь от них более высоким содержанием FeO и низким MgO. Кугдиты, по данным А.М. Сазонова и др. (2001), содержат (мас. %): 27.2–30.8 SiO2, 4–7.5 TiO2, 0.13–1.7 Al2O3, 11.6–19.9 FeO, 16.2–27.2 MgO, 10.1–22 CaO, 0–0.9 Na2O, 0.05–0.82 K2O.
7. Изучение включений в минералах монтичеллитовых пород показало, что камафугитовые и щелочно-пикритоидные расплавы были существенно обогащены летучими компонентами, а процесс кристаллизации способствовал их дальнейшему накоплению. На одной из ранних стадий кристаллизации перовскита I при 1250–1230°C летучие, вероятно, достигли критических содержаний и вызвали карбонатно-силикатное расслоение расплавов, продолжавшееся и при кристаллизации перовскита II. Это выразилось в обособлении солевых глобул в высоконагретом силикатном расплаве включений в перовските. Химический состав несмесимых фаз включений довольно широко варьировал. В составе обособившихся застеклованных силикатных фракций (табл. 4, ан. 3–12) отмечалось (мас. %): 32–37.9 SiO2, 5.5–6.8 иногда 8–10 Al2O3, 6.5–10 FeO, 5–7.5 MgO, 11–16 CaO, 2.3–6.3 Na2O, 4–5.8 K2O, 0.2–0.7 BaO, 0.3–0.9 SrO, 1.9–3.3 P2O5, 0.1–0.3 Cl, 0.3–2 SO3. Этот состав довольно близок к таковому мелилититов, а также составу прогомогенизированных включений в оливине монтичеллитовых пород, отличаясь от него более низкими содержаниями Al и K. Состав солевой составляющей расслоенных включений в перовските I (табл. 4, ан. 5, 6) был гиперщелочной карбонатный, обогащенный (мас. %): SiO2 до 4–6.8, FeO 2–2.5, MgO 1–1.5, CaO 13.5–18.7, Na2O 3.5–10, K2O 8–14.5, а также Ba, Sr, P, Cl, SO3. Он был довольно близок к составу малодифференцированных карбонатитовых лав вулкана Олдоиньо Ленгаи в Танзании 1960 г. извержения (Dawson et al., 1992, 1995).
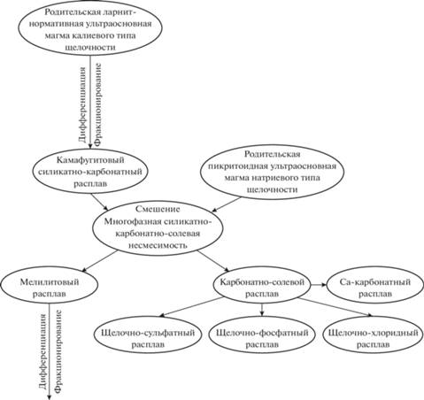
8. При кристаллизации перовскита II произошел приток в магматическую камеру щелочных пикритоидных расплавов. Он нарушил равновесное сосуществование обособившихся в результате жидкостной несмесимости силикатных и карбонатно-солевых расплавов и вызвал при 1190–1200°C расщепление последних на фракции более простого состава. Об этом свидетельствует присутствие в прогретых и закаленных стеклах включений в перовските II солевых глобул щелочно-карбонатно-солевого (табл. 4, ан. 7, 8, 14, 15), щелочно-сульфатно-карбонатного (табл. 4, ан. 9–13) и щелочно-фосфатно-карбонатного (табл. 4, ан. 16) состава. Зафиксировано также присутствие в стеклах одного включения сразу двух солевых глобул разного состава: щелочно-фосфатно-карбонатного и щелочно-фосфатно-сульфатно-карбонатного (табл. 4, ан. 12). Процесс многофазовой карбонатно-солевой несмесимости при формировании мелилитовых и монтичеллитовых пород Крестовской интрузии детально был рассмотрен в работе (Panina, 2005). Ликвационное разделение карбонатно-солевых расплавов протекало долгое время в большом температурном интервале (вплоть до 780–680°C) и резко возрастало в нестабильной физико-химической обстановке. Последняя способствовала пространственному отделению силикатного и карбонатно-солевого расплавов, что на микроуровне отразилось консервацией в монтичеллите наряду с силикатно-солевыми включениями большого количества первичных солевых, карбонатных и карбонатно-солевых включений разного состава. На рис. 4 схематически представлены сложные процессы смешения калиевых камафугитовых расплавов с натровыми пикритоидными расплавами, их преобразование и проявление двухфазовой силикатно-карбонатной и многофазовой карбонатно-солевой несмесимости при кристаллизации минералов монтичеллитовых пород.
Рис. 4.
Схема эволюционного преобразования ларнит-нормативной щелочно-ультраосновной магмы при ее смешении со щелочным пикритоидным расплавом на стадии кристаллизации минералов монтичеллитовых пород Крестовской интрузии с учетом данных изучения расплавных включений в оливине оливинитов (Панина и др., 2018).

Механизм проявления несмесимости в недосыщенных силикатных магмах изучен экспериментально и обоснован теоретически (Lee, Wyllie, 1997; Chalot-Prat, Arnold, 1999; Сук, 2009). Установлено, что главными факторами, вызывающими в них несмесимость, являются критические содержания Ca, щелочей и высокое давление летучих (CO2, F, Cl, S), которые играют роль катализаторов расслоения. Из-за высокой активности щелочей летучие не могут отделиться от расплава в виде газа. Это приводит к изменению структуры алюмосиликатных расплавов и создает условия для силикатно-солевой несмесимости. Повышение давления и снижение температуры способствуют расширению области расслоения и проявлению многофазовой карбонатно-солевой несмесимости. Разделение карбонатно-солевых жидкостей на более простые фракции осуществляется исходя из равновесия обменных реакций, которые сдвинуты в сторону сочетания сильных кислотных анионов с наиболее сильными щелочными катионами (Когарко, 1978), т.е. щелочи, а затем и Ca последовательно устанавливают связи с Cl, SO4, PO4, а на завершающих стадиях с CO2, что обуславливает появление разных типов несмесимых карбонатных и солевых расплавов и приводит к формированию разных типов карбонатитов. Процесс сепарации карбонатно-солевых расплавов на отдельные несмесимые фракции в природе проявляется довольно широко, особенно в глубинных условиях при медленном охлаждении и длительной эволюции магмы. Подтверждением этому является обнаружение и выделение различных типов карбонатитов: щелочно-сульфатного в Западном Забайкалье (Рипп и др., 2000), на Мушугай-Худук в Монголии (Андреева и др., 1998), Маунтин-Пасс в Калифорнии (Castor, 2008), щелочно-фосфатного на Томторе (Энтин и др., 1990), щелочно-сульфатно-фосфатного в фергусит-порфирах Восточного Памира (Соловова и др., 1996) и широко развитого кальцитового.
Благодарности. Авторы искренне благодарны И.П. Солововой и другим рецензентам за обсуждение полученных результатов, сделанные замечания и советы.
Источники финансирования. Работа выполнена в рамках плана научно-исследовательских работ (проект № 330-2016-0005).
Список литературы
Андреева И.А., Наумов В.Б., Коваленко В.И., Кононкова Н.Н. Фторидно-сульфатные и хлоридно-сульфатные расплавы карбонатитсодержащего комплекса Мушугай-Худук, Южная Монголия // Петрология. 1998. Т. 6. № 3. С. 307–315.
Асавин А.М., Чесалова Е.И. Карбонатитовые провинции – вопросы пространственной однородности плюмового магматизма и его связь с LIP-провинциями // Тр. Ферсмановской научной сессии ГИ КНЦ РАН. 2018. № 15. С. 51–56. https://doi.org/10.31241/FNS.2018.15.012
Егоров Л.С. Мелилитовые породы Маймеча-Котуйской провинции. Л.: Недра, 1969. 247 с.
Егоров Л.С. Ийолит-карбонатитовый магматизм (на примере Маймеча-Котуйского комплекса Полярной Сибири). Л.: Недра, 1991. 260 с.
Когарко Л.Н. Принцип полярности химической связи и его петрологическое значение // Проблемы петрологии земной коры и верхней мантии. Новосибирск: Наука, 1978. С. 222–228.
Когарко Л.Н., Рябчиков И.Д., Кузьмин Д.В. Высокобариевая слюда в оливинитах Гулинского массива (Маймеча-Котуйская провинция, Сибирь) // Геология и геофизика. 2012. Т. 53. № 11. С. 1572–1579.
Кухаренко А.А., Орлова М.П., Булах А.Г. и др. Каледонский комплекс ультраосновных, щелочных пород и карбонатитов Кольского полуострова и Северной Карелии. М.: Недра, 1965. 772 с.
Михайлов М.Ю., Шацкий В.С. Силитовый нагреватель для высокотемпературной микротермокамеры // Минералогия эндогенных образований. Новосибирск: Наука, 1974. С. 109–110.
Орлова М.П., Кухаренко А.А. Мелилиты из щелочно-ультраосновных массивов Кольского полуострова // Учен. зап. Ленингр. ун-та. № 312. Серия геол. наук. 1962. Вып. 13. С. 173–179.
Панина Л.И., Исакова А.Т. Джерфишерит из монтичеллитовых пород Крестовской интрузии, Полярная Сибирь // Петрология. 2019. Т. 27. № 2. С. 182–199.
Панина Л.И., Моторина И.В. Жидкостная несмесимость глубинных магм и зарождение карбонатитовых расплавов // Геохимия. 2008. № 5. С. 487–504.
Панина Л.И. Моторина И.В. Меймечиты, щелочные пикритовые порфириты и меланефелиниты Сибири: условия кристаллизации, родоначальные магмы, источники // Геохимия. 2013. № 2. С. 122–144.
Панина Л.И., Усольцева Л.М. Пироксениты Крестовской щелочно-ультраосновной интрузии: состав родительских магм и их источники // Геохимия. 2009. № 4. С. 378–392.
Панина Л.И., Сазонов А.М., Усольцева Л.М. Мелилитовые и монтичеллитсодержащие породы Крестовской интрузии (Полярная Сибирь) и их генезис // Геология и геофизика. 2001. Т. 42. № 9. С. 1314–1332.
Панина Л.И., Рокосова Е.Ю., Исакова А.Т., Толстов А.В. Лампрофиры Томторского массива – результат смешения калиевых и натриевых щелочно-базитовых магм // Петрология. 2016. Т. 24. № 6. С. 654–672.
Панина Л.И., Исакова А.Т., Сазонов А.М. Оливиниты Крестовской интрузии – продукты кристаллизации ларнит-нормативной щелочно-ультрамафитовой магмы: данные изучения расплавных включений // Петрология. 2018. Т. 26. № 2. С. 163–177.
Расс И.Т., Плечов П.Ю. Включения расплавов в оливинах оливин-мелилитовой породы, массив Гули, северо-запад Сибирской платформы // Докл. АН. 2000. Т. 375. № 3. С. 389–392.
Рипп Г.С., Кобылкина О.В., Дорошкевич А.Г., Шаракшинов А.О. Позднемезозойские карбонатиты Западного Забайкалья. Улан-Удэ: Наука, Изд-во БНЦ, 2000. 230 с.
Рябчиков И.А., Когарко Л.Н. Глубокая дифференциация щелочно-ультраосновных магм: формирование карбонатитовых расплавов // Геохимия. 2016. № 9. С. 771–779.
Рябчиков И.Д., Когарко Л.Н., Соловова И.П. Физико-химические условия магмообразования в основании Сибирского плюма по данным исследования расплавных микровключений в меймечитах и щелочных пикритах Маймеча-Котуйской провинции // Петрология. 2009. Т. 17. № 3. С. 311–323.
Сазонов А.М., Звягина Е.А., Леонтьев С.И. и др. Платиноносные щелочно-ультраосновные интрузии Полярной Сибири. Томск: Изд-во ИНТИ, 2001. 510 с.
Соболев А.В., Слуцкий А.Б. Состав и условия кристаллизации исходного расплава сибирских меймечитов в связи с общей проблемой ультраосновных магм // Геология и геофизика. 1984. Т. 25. № 12. С. 97–110.
Соболев А.В., Соболев С.В., Кузьмин Д.В. и др. Механизм образования сибирских меймечитов и природа их связи с траппами и кимберлитами // Геология и геофизика. 2009. Т. 50. № 12. С. 1293–1334.
Соловова И.П., Гирнис А.В., Рябчиков И.Д. Включения карбонатных и силикатных расплавов в минералах щелочных базальтоидов Восточного Памира // Петрология. 1996. Т. 4. № 4. С. 339–363.
Сук Н.И. Экспериментальное изучение силикатно-карбонатных систем // Петрология. 2009. № 9. С. 547–558.
Энтин А. Р., Зайцев А. И., Ненашев Н. И. и др. О последовательности геологических событий, связанных с внедрением Томторского массива ультраосновных щелочных пород и карбонатитов // Геология и геофизика. 1990. Т. 31. № 12. С. 42–51.
Brooker R.A., Hamilton D.L. Three-liquid immiscibility and the origin of carbonatites // Nature. 1990. V. 346. P. 459–462.
Castor S.B. The Mountain Pass rare-earth carbonatite and associated ultrapotassic rocks, California // Canad. Mine-ral. 2008. V. 46. № 4. P. 779–806. https://doi.org/10.3749/canmin.46.4.779
Chalot-Prat F., Arnold M. Immiscibility between calciocarbonatitic and silicate melts and related wall rock reactions in the upper mantle: a natural case study from Romanian mantle xenoliths // Lithos. 1999. V. 46. № 4. P. 627–659. https://doi.org/10.1016/S0024-4937(98)00067-X
Dawson J.B., Smith J.V., Steele I.M. 1966 ash eruption of Oldoinyo Lengai: mineralogy of lapilli, and mixing of silicate and carbonate magmas // Mineral. Mag. 1992. V. 56. P. 1–16. https://doi.org/10.1180/minmag.1992.056.382.01
Dawson J.B., Smith J.V., Steele I.M. Petrology and mineral chemistry of plutonic igneous xenoliths from the carbona-tite volcano, Oldoinyo Lengai, Tanzania // Petrology. 1995. V. 36. P. 797–826. https://doi.org/10.1093/petrology/36.3.797
Kjarsgaard B.A., Hamilton D.L. Liquid immiscibility and the origin of alkali-poor carbonatites // Mineral. Mag. 1988. V. 52. P. 43–55. https://doi.org/10.1180/minmag.1988.052.364.04
Kogarko L.N., Plant D.A., Henderson C.M.B., Kjarsgaard B.A. Na-rich carbonate inclusions in perovskite and calzirtite from the Guli intrusive Ca-carbonatite, Polar Siberia // Contrib. Mineral. Petrol. 1991. V. 109. P.124–129. https://doi.org/10.1007/BF00687205
Lee W., Wyllie P.I. Liquid immiscibility in the join NaAlSiO4-NaAlSi3O8-CaCO3 at 1 GPa: implications for crystal carbonatites // J. Petrol. 1997. V. 38. № 9. P. 1113–1135. https://doi.org/10.1093/petroj/38.9.1113
Morimoto N., Fabries J., Ferguson A.K. et al. Nomenclature of pyroxenes // Amer. Mineral. 1988. V. 73. P. 1123–1133.
Nielsen T.F.D., Solovova I.P., Veksler I.V. Parental melts of melilitolite and origin of alkaline carbonatite: evidence from crystallized melt inclusions, Gardiner complex // Contrib. Mineral. Petrol. 1997. V. 126. P. 331–344. https://doi.org/10.1007/s004100050254
Panina L.I. Multiphase carbonate-salt immiscibility in carbonatite melts: data on melt inclusions from the Krestovskiy massif minerals (Polar Siberia) // Contrib. Mineral. Petrol. 2005. V. 150. P. 19–36. https://doi.org/10.1134/S0016702908050029
Panina L.I., Usoltseva L.M. Alkaline-ultrabasic mantle-derived magmas, their sources, and crystallization features: data from melt inclusion studies // Lithos. 2008. V. 103. P. 431–444. https://doi.org/10.1016/j.lithos.2007.10.009
Sobolev N.V., Kaminsky F.V., Griffin W.L. et al. Mineral inclusions in diamond from the Sputnik kimberlite pine, Yakutia // Lithos. 1997. V. 39. P. 135–157.
Veksler I.V., Nielsen T.F.D., Sokolov S.V. Mineralogy of crystallized melt inclusions from Gardiner and Kovdor ultramafic alkaline complexes: implications for carbonatite gene-sis // J. Petrol. 1998. V. 39. № 11–12. P. 2015–2031. https://doi.org/10.1093/petroj/39.11-12.2015
Дополнительные материалы отсутствуют.


