Известия РАН. Механика жидкости и газа, 2023, № 4, стр. 108-116
ИССЛЕДОВАНИЕ МЕХАНИЗМА ВЗАИМОДЕЙСТВИЯ УГЛЕВОДОРОДНОГО ПЛАМЕНИ С ЭЛЕКТРИЧЕСКИМ ПОЛЕМ
П. А. Власов a, И. Л. Панкратьева b, В. А. Полянский b, *
a Федеральный исследовательский центр химической физики им. Н.Н. Семенова РАН
Москва, Россия
b МГУ им. М.В. Ломоносова, Научно-исследовательский институт механики
Москва, Россия
* E-mail: ilpan@imec.msu.ru
Поступила в редакцию 21.02.2023
После доработки 28.02.2023
Принята к публикации 28.02.2023
- EDN: WLTKKG
- DOI: 10.31857/S1024708423600136
Аннотация
Рассматривается один из возможных механизмов взаимодействия ограниченной области горения (факела пламени) с приложенным электрическим полем. Исследование основано на применении методов электрогидродинамики (ЭГД) для описания химически реагирующих многокомпонентных неравновесных частично ионизованных газовых смесей. Показано, что в окрестности границ пламени при определенных условиях образуются зоны объемного электрического заряда, на которые можно воздействовать полем. Исследуется характер изменения этих зон под влиянием поля.
Горение различного типа газовых смесей является широко распространенным технологическим процессом, поэтому повышение его эффективности различными способами представляет актуальную задачу. Один из них связан с воздействием на пламя внешним, приложенным электрическим полем [1–5]. В экспериментах и теоретических расчетах с различными моделями химической кинетики, при разной конфигурации электродов и варьировании величины прикладываемого к ним напряжения наблюдались следующие эффекты. Немонотонное растяжение фронта пламени, увеличение скорости и температуры пламени, прижимание пламени к одному из электродов с расширением факела, гашение пламени в микрогорелках с ростом напряженности поля, изменение содержания NOx и сажи в продуктах горения и т.п. Однако гидродинамический механизм взаимодействия поля и квазинейтральной частично ионизованной среды, образующей пламя, до сих пор остается до конца не выясненным. Используемое в литературе понятие “ионного ветра”, как причины наблюдаемых эффектов в пламени при воздействии на него электрического поля, физически недостаточно обосновано. В [6] в рамках ЭГД проведено исследование электрической структуры пламени при отсутствии приложенных внешних электрических полей. В данной работе рассмотрено влияние постоянного приложенного электрического поля различной интенсивности на изменение формы и структуры пламени.
В углеводородно-воздушном пламени, типичном для технологических процессов, концентрация заряженных частиц относительно мала и в зависимости от конкретных условий составляет величину порядка 1010–1012 см–3. Для пламен различных углеводородов основной механизм появления ионов и свободных электронов связан с реакциями ассоциативной ионизации и ионно-молекулярной перезарядки: CH + O = CHO+ + e–, CH + C2H2 = C3${\text{H}}_{3}^{ + }$ + e–, CHO+ + H2O = = H3O+ + CO [7, 8]. Вклад термической ионизации примесей с низким потенциалом ионизации в суммарную концентрацию заряженных частиц незначителен. Исчезновение заряженных частиц происходит в реакциях диссоциативной рекомбинации: H3O+ + e– = H2O + H. В результате протекания быстрых реакций перезарядки, в зависимости от условий в реагирующей газовой смеси, часто наблюдается преобладающий сорт ионов. Эксперименты и кинетическое моделирование показывает, что в углеводородном пламени при давлениях порядка атмосферного и температурах в диапазоне 1200–3000 К присутствуют электроны и несколько сортов положительных ионов с концентрацией порядка 1010–1012 см–3 [8]. Поскольку реагирующая газовая смесь в целом квазинейтральна, а степень ионизации мала, то в отсутствие приложенных электрических и магнитных полей влиянием заряженных частиц на движение среды в целом можно пренебречь. При описании пламени с позиций ЭГД целесообразно для упрощения объединить все сорта ионов в одну заряженную компоненту газовой смеси, имеющую положительный заряд и свойства переноса, характерные для преобладающего сорта ионов. Следует заметить, что нет необходимости детального учета всей цепочки реакций хемоионизации, поскольку можно обоснованно считать, что константы скоростей химических процессов не зависят от величины реально применяемых напряженностей электрического поля. В соответствии с этим при численном моделировании задачи всю совокупность реакций заменим некоторым не зависящим от поля эффективным источником заряженных частиц, неравномерно распределенным по всему объему реагирующей смеси. Неоднородность источника связана, например, c неоднородностью распределения температуры, вызванной экзотермическими химическими реакциями при горении. В дальнейшем, как и в [6], используем модельную функцию объемного источника, зависящую от пространственной координаты. Эта зависимость приближенно соответствует реальным химическим процессам горения и позволяет выявить основные особенности взаимодействия пламени с полем.
1. ЭГД-МОДЕЛЬ И ПОСТАНОВКА ЗАДАЧИ
Рассматривается неизотермическое течение в плоском канале многокомпонентной химически реагирующей газовой смеси, содержащей заряженные частицы двух сортов: с положительным и отрицательным знаком заряда (однократно положительно заряженные доминирующие ионы и свободные электроны). Движение среды в целом описывается обычными уравнениями сохранения импульса и энергии для вязкой жидкости, в которые добавлена объемная кулоновская сила. В уравнениях для заряженных частиц учитываются диффузия и дрейф в электрическом поле, объемные реакции химической ионизации и диссоциативной рекомбинации, а также возможные поверхностные электрохимические процессы. Объемный источник заряженных частиц зависит от концентраций реагирующих компонент смеси и от констант скоростей реакций хемоионизации и диссоциативной рекомбинации, величина которых, в основном, определяется температурой и сортом доминирующих ионов. В окрестности границ пламени и в самом пламени, очевидно, имеются большие градиенты указанных выше параметров, следовательно, существует сильная неоднородность источника заряженных частиц. В данной работе, как и в [6], для анализа ЭГД характеристик среды пространственная неоднородность задается в виде некоторой модельной ступенчатой функции W(x). Эта функция W(x), зависит только от координаты x, поперечной к стенкам плоского канала. Везде далее координата x отнесена к ширине канала L, функция W(x) – к некоторой характерной величине эффективной скорости ионизации w0. По порядку величины в области максимальных значений использованная модельная функция соответствует наблюдаемым в экспериментах значениям.
Для качественной оценки электрогидродинамических свойств выбрана следующая упрощенная схема течения: область тепловыделения и ионизации за счет экзотермических реакций горения и реакций хемоионизации располагается между пристеночными холодными слоями, где величина ионизационного источника мала, хотя там и содержатся заряженные частицы из-за переноса их из горячей области. Заметим, что в используемом модельном представлении зона, где W(x) ≠ 0, включает в себя как фронт горения, так и область продуктов горения.
Система уравнений для параметров реагирующей среды, характеризующих ее электрические свойства при наличии внешнего приложенного электрического поля, а именно, для концентраций ионов и электронов, электрического потенциала и напряженности электрического поля, в стационарном приближении имеет вид [9]
(1.2)
${{n}_{i}}{{U}_{i}} = {\text{sign}}({{e}_{i}}){{b}_{i}}{{n}_{i}}E - {{D}_{i}}\frac{d}{{dx}}{{n}_{i}}$(1.3)
$\begin{gathered} E = - \frac{{d{\kern 1pt} F}}{{dx}},\quad \frac{d}{{dx}}\left( {\frac{{dF}}{{dx}}} \right) = - 4\pi q,\quad q = \sum\limits_i {{{e}_{i}}{{n}_{i}}} ,\quad {{e}_{1}} > 0,\quad {{e}_{2}} < 0 \\ {{J}_{s}} = \sum\limits_i {{{e}_{i}}{{n}_{i}}{{U}_{i}}} \\ \end{gathered} $Здесь величины ni, Ui, Di, bi – соответственно, концентрации ионов (i = 1) и электронов (i = 2), нормальные к стенкам компоненты диффузионной скорости этих частиц, коэффициенты диффузии и подвижности, F – электрический потенциал, E – поперечная компонента напряженности электрического поля, q – плотность объемного заряда, Js – плотность полного тока, ei – заряд частицы. Как уже говорилось, W(x) представляет собой модельную эффективную скорость объемной реакции ионизации, основанную на обработке экспериментальных измерений, a – задаваемая по литературным данным константа скорости объемной электрон-ионной диссоциативной рекомбинации.
При записи уравнений сделано предположение, что процесс стационарный, несущая среда движется по плоскому каналу с постоянной скоростью, вязкими эффектами вблизи стенок пренебрегается. В этих предположениях параметры среды зависят только от координаты x, перпендикулярной стенкам канала.
Рассматривается случай проводящих стенок, идеально каталитических для заряженных частиц. Детально исследована ситуация при различных отрицательных потенциалах одной из стенок. При этом потенциал другой стенки во всех случаях принимается нулевым. В соответствии с этим граничные условия для уравнений (1.1)–(1.3) запишем в виде (x = 0, 1 – координаты стенок канала)
(1.4)
$F\left( 0 \right) = Fw,\quad F\left( 1 \right) = 0,\quad {{n}_{i}}\left( 0 \right) = {{n}_{i}}\left( 1 \right) = 0,\quad i = 1,2$Задача (1.1)–(1.4) решается численно методом установления с явно-неявными разностными схемами с применением матричной прогонки (использовался разработанный авторами пакет CELL).
Уравнения и граничные условия записаны в безразмерном виде с характерными значениями входящих в задачу параметров: концентрации заряженных частиц отнесены к n0= (w0/a0)–0.5, где w0= 1015 см–3 с–1, a0= 6 × 10–7 см3с–1, скорость ионизации – к величине w0, объемный заряд – к en0, электрический потенциал к тепловому kT0/e, поле – к kT0/eL, T0= 1600 K.
2. ОБСУЖДЕНИЕ РЕЗУЛЬТАТОВ
В данном параграфе представлены результаты решения задачи и проведен анализ влияния приложенного электрического поля на ионизационное состояние факела углеводородного пламени. Во всех расчетах считается, что электроды проводящие. Рассмотрены два варианта задачи: высота ступеньки функции W(x), моделирующей широкий факел (0.4 < x < 0.6), равна W = 10 и, соответственно, узкий факел (0.47 < x < 0.53) равна W = 4. Вне указанных интервалов W(x) = 0. Во всех расчетах безразмерный коэффициент рекомбинации a = 1. В каждом варианте исследуется изменение картины течения с увеличением приложенной разности потенциалов электродов.
2.1. Расчеты для широкого факела (W = 10, 0.4 < x < 0.6)
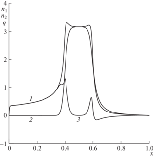
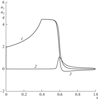
Рисунки 1, 2 показывают трансформацию ЭГД-параметров факела при наложении небольшого отрицательного потенциала (Fw = –100) к левому электроду (x = 0). Видно, что прилегающая к этому электроду область заряжается положительно за счет притяжения ионов из факела, электроны здесь практически отсутствуют. Биполярная структура, которая возникает на каждой границе факела при отсутствии приложенного поля [6], сохраняется только на правой границе и является причиной немонотонного изменения поля в этой области, где имеет место также противоположная направленность кулоновских сил. Большая часть поперечного сечения факела остается квазинейтральной, напряженность поля здесь близка к нулю. С увеличением приложенной к стенкам разности потенциалов (Fw = –1000) квазинейтральность факела постепенно исчезает и факел становится положительно заряженным практически во всем поперечном сечении. Небольшой отрицательный заряд образуется в правой от зоны горения области среды (рис. 3). Квазинейтральной части факела не существует. Кулоновские силы действуют в направлении левой отрицательно заряженной стенки канала, стремясь прижать область горения к левому, отрицательно заряженному электроду (рис. 4). Поперечная составляющая напряженности поля почти везде направлена к левому электроду. При этом поле в окрестности заряженного электрода и в реагирующей зоне достигает довольно больших значений. Ионизационное равновесие в области горения из-за действия сильного поля отсутствует, при этом концентрация ионов заметно превышает их равновесное значение вследствие уменьшения скорости рекомбинационного процесса, вызванного низкой концентрацией электронов.
Рис. 1.
Распределения концентраций ионов n1 (линия 1), электронов n2 – 2 и плотности объемного заряда q – 3 в поперечном сечении канала с проводящими стенками, F(0) = –100. W = 10, 0.4 < x < 0.6. Вне указанного интервала W = 0.

Рис. 2.
Распределения электрического потенциала F (линия 1), напряженности поперечного электрического поля E – 2, кулоновской силы FK – 3 в поперечном сечении канала с проводящими стенками. Приложенный электрический потенциал F(0) = –100. W = 10, 0.4 < x < 0.6. Вне указанного интервала W = 0.

Рис. 3.
Распределения концентраций ионов n1 (линия 1), электронов n2 – 2 и плотности объемного заряда q – 3 в поперечном сечении канала с проводящими стенками, F(0) = –1000. W = 10, 0.4 < x < 0.6. Вне указанного интервала W = 0.

Рис. 4.
Распределения потенциала F (линия 1), напряженности поперечного электрического поля E – 2, кулоновской силы FK – 3 в поперечном сечении канала с проводящими стенками. Приложенная к стенкам разность электрических потенциалов F(0) = –1000. W = 10, 0.4 < x < 0.6. Вне указанного интервала W = 0.

В используемой модели факела пламени область горения (зона, где источник заряженных частиц W > 0) считается неизменной при деформации профилей концентраций ионов и электронов под действием поля. Это соответствует представлениям, что процесс горения многокомпонентной газовой смеси является результатом большой цепочки экзотермических реакций между компонентами смеси. Энергетический вклад в этот процесс реакций ассоциативной ионизации незначителен и не оказывает заметного влияния на термодинамическое состояние среды [7], тем более, что под действием поля в области горения изменяются концентрации только продуктов реакций хемоионизации.
Дальнейшее увеличение прикладываемой к стенкам канала разности потенциалов не меняет качественную картину распределений ЭГД-параметров факела пламени под действием поля.
2.2. Расчеты для узкого факела (W = 4, 0.47 < x < 0.53)
Выше обсуждалась ситуация взаимодействия поля с пламенем в условиях, когда ширина факела была достаточной для реализации ионизационного равновесия в области горения. Представляет интерес другой случай, когда такого равновесия нет (узкий факел).
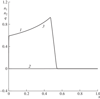
В [6] обнаружено, что ионизационная неравновесность приводит к положительной зарядке всего поперечного сечения факела даже в отсутствие приложенного внешнего поля. Результаты расчетов ЭГД-параметров для узкого факела горения при воздействии на него приложенной к стенкам разности потенциалов приведены на рис. 5–8.
Рис. 5.
Распределения концентраций ионов n1 (линия 1), электронов n2 – 2 и плотности объемного заряда q – 3 в поперечном сечении канала с проводящими стенками, F(0) = –100. W = 4, 0.47 < x < 0.53. Вне указанного интервала W = 0.

Рис. 6.
Распределения потенциала F (линия 1), напряженности поперечного электрического поля E – 2, кулоновской силы FK – 3 в поперечном сечении канала с проводящими стенками. Приложенная к стенкам разность электрических потенциалов F(0) = –100. W = 4, 0.47 < x < 0.53. Вне указанного интервала W = 0.

Рис. 7.
Распределения концентраций ионов n1 (линия 1), электронов n2 – 2 и плотности объемного заряда q – 3 в поперечном сечении канала с проводящими стенками, F(0) = –1000. W = 4, 0.47 < x < 0.53. Вне указанного интервала W = 0.

Рис. 8.
Распределения потенциала F (линия 1), напряженности поперечного электрического поля E – 2, кулоновской силы FK – 3 в поперечном сечении канала с проводящими стенками. Приложенная к стенкам разность электрических потенциалов F(0) = –1000. W = 4, 0.47 < x < 0.53. Вне указанного интервала W = 0.

Из рис. 5 видно, что почти вся зона горения имеет положительный заряд (линия 3), при этом концентрация ионов здесь превышает, а концентрация электронов, наоборот, меньше их равновесных значений. Под действием поля положительно заряжается также область вне зоны горения (там, где W = 0), прилегающая к левому, отрицательно заряженному электроду. На правой границе пламени образуется небольшой слой отрицательного заряда, что приводит к немонотонному изменению напряженности поля. Далее среда квазинейтральна, потенциал и поле меняются слабо и имеют близкие к нулю значения.
С увеличением приложенной разности потенциалов (F(0) = –1000) концентрация электронов в факеле под действием поля становится малой (рис. 7, 8). Также значительно ниже равновесного значения падает концентрация ионов в максимуме (порядка 1 вместо 2). При этом ионы в основном сосредоточены в зоне без реакций у левого отрицательного электрода, к которому также направлена кулоновская сила. Справа от факела среда нейтральна с малым количеством заряженных частиц. Поле в этой области постоянно, потенциал меняется линейно, нормальная к электродам кулоновская сила отсутствует.
Изменение профиля ионной концентрации в межэлектродном пространстве с увеличением разности потенциалов на стенках для случая узкой области горения показано на рис. 9. В сильных приложенных электрических полях объемный положительный заряд в области левого отрицательно заряженного электрода перестает влиять на величину напряженности суммарного поля в среде. Концентрация ионов здесь меняется с увеличением поля немонотонно, сначала растет выше равновесного значения в факеле, когда нет внешнего поля, затем становится существенно меньше его. Это объясняется тем, что при больших напряженностях источник ионов не успевает компенсировать поток ионов на стенку под действием поля.
ЗАКЛЮЧЕНИЕ
Образование областей объемного заряда в зонах больших градиентов источника заряженных частиц в пламенах создает благоприятные условия для гидродинамического воздействия на них внешним электрическим полем и может служить одним из объяснений наблюдаемых в экспериментах проявлений такого рода взаимодействия пламени с полем [1–5]. Следует отметить, что другой аспект влияния поля на пламя, связанный с изменением состава продуктов горения (типа содержания NOx, сажеобразования и т.п.) за счет перераспределения ионных компонент в смеси под действием поля, в данной работе не рассматривался.
Список литературы
Jianfeng Fang, Xiaomin Wu, Hao Duan, Chao Li, Zhongquan Gao. Effects of electrode configurations on the combustion characteristics of premixed methane-air flames // J. Thermal Science and Technology. 2015. V. 10 (1). https://doi.org/10.1299/jtst.2015jtst0020
Tao Xu, Qinglin Chen, Bingjian Zhang, Shushen Lu, Dongchuan Mo, Zhengguo Zhang, Xuenong Gao. Effects of electric field on micro-scale flame properties of biobutanol fuel // Nature. Scientific Reports. 2016. 16 September. https://doi.org/10.1038/srep32938
Park D.G., Chung S., Cha M. Visualization of ionic wind in laminar jet flames. Combust. Flame. 2017. V. 184 . P. 246–248. https://doi.org/10.1088/1361-6463/aa94bb
Ватажин А.Б., Лихтер В.А., Сепп В.А., Шульгин В.И. Влияние электрического поля на эмиссию окислов азота и структуру диффузионного ламинарного пропанового пламени // Изв. РАН. МЖГ. 1995. № 2. С. 13–23.
Karnani S., Dunn-Rankin D. Detailed characterization of DC electric field effects on small non-premixed flames. // Combust. Flame. 2015. V. 162 (7). P. 2865–2872.
Власов П.А., Панкратьева И.Л., Полянский В.А. Исследование ЭГД-структуры течения высокотемпературной газовой смеси с неоднородным источником заряженных частиц. // Изв. РАН. МЖГ. 2022. № 6. С. 97–110.
Calcote H.F. Mechanisms for the formation of ions in flames. // Combust. Flame. 1957. V. 1(3). P. 385–403.
Lawton J., Weinberg F.J. Electrical aspects of combustion. Clarendon Press. 1969. 355 p.
Гогосов В.В., Полянский В.А., Семенова И.П., Якубенко А.Е. Уравнения электродинамики и коэффициенты переноса в сильном электрическом поле. // Изв. АН СССР. МЖГ. 1969. № 2. С. 31–45.
Дополнительные материалы отсутствуют.
Инструменты
Известия РАН. Механика жидкости и газа



