Физика Земли, 2022, № 5, стр. 60-75
Геоэлектрическая модель глубинного строения Енисей-Хатангского регионального прогиба
Г. Е. Слинчук 1, 2, *, Д. В. Яковлев 2, А. Г. Яковлев 1, 2, Е. П. Широкова 2
1 Московский государственный университет имени М. В. Ломоносова
г. Москва, Россия
2 ООО “Северо-Запад”
г. Москва, Россия
* E-mail: slin4ukgr@yandex.ru
Поступила в редакцию 02.03.2022
После доработки 29.03.2022
Принята к публикации 15.04.2022
- EDN: YWIABD
- DOI: 10.31857/S000233372205026X
Аннотация
Статья посвящена исследованию глубинного строения Северного обрамления Сибирской платформы на основе 3D-инверсии региональных магнитотеллурических данных. Северное обрамление Сибирской платформы, в частности зону Енисей-Хатангского и Лено-Анабарского прогибов, можно отнести к высокоперспективным зонам на многие виды полезных ископаемых. В последние годы интерес к этой территории растет, объем геофизических работ с каждым годом увеличивается. Проводимые региональные работы направлены в основном на изучение верхней части разреза, доступной для бурения. Но полученные геофизические данные несут информацию и о глубинном строении региона. В настоящее время наиболее популярны две теории глубинного строения Таймырского региона и происхождения прогибов: “надрифтовая” и “эклогитовая” гипотеза. Основной задачей работы является изучение глубинного строения Таймырского региона на основе результатов трехмерной инверсии магнитотеллурических данных в программе ModEM. Построение трехмерной геоэлектрической модели Таймыра вместе с комплексной интерпретацией результатов других методов поможет уточнить строение прогиба и дать дополнительные доказательства для одной из теорий происхождения.
ВВЕДЕНИЕ
Эта работа посвящена исследованию глубинного строения Северного обрамления Сибирской платформы на основе 3D-инверсии региональных магнитотеллурических данных. Северное обрамление Сибирской платформы, в частности зону Енисей-Хатангского и Лено-Анабарского прогибов (рис. 1), можно отнести к высокоперспективным зонам на многие виды полезных ископаемых [Казаис, 2006]. Особый интерес представляют залежи нефти и газа. В последние годы интерес к этой территории, которую многие называют Таймырским регионом, растет, объем геофизических работ с каждым годом увеличивается.
Рис. 1.
Контуры и основные структуры тектонической схемы Таймырского полуострова [Корнеев и др., 2017]. Расшифровка сокращений на карте: ЗТ – Западно-Таймырская впадина; ВТ – Восточно-Таймырская впадина; ЯГВ – Янгодо-Горбитский выступ; ЮТМ – Южно-Таймырская моноклиза; ЦТЖ – Центрально-Таймырский желоб; ССМ – Северо-Сибирская моноклиза; АМ – Анабарская моноклиза; АХС – Анабаро-Хатангская седловина; ЛАВ – Лено-Анабарская впадина; РМ – Рассохинский мегавал; КМ – Кубалахский мегавал; БМ - Балахнинский мегавал; АгМ – агаповский мегапрогиб; НП – Носковский прогиб; ХВ – Харатумусская впадина; СЗП – Сопочная зона поднятий; УВ – Уджинский авлакоген.

В пределах Енисей-Хатангского регионального прогиба и Лено-Анабарского прогиба за последние 20 лет по сети профилей выполнено более 30 000 км региональной сейсморазведки и электроразведки. Имеется архивная гравиразведка и магниторазведка. Проводимые региональные работы направлены в основном на изучение верхней части разреза, доступной для бурения. Но полученные геофизические данные также несут информацию и о глубинном строении региона.
В настоящее время наиболее популярны две теории глубинного строения Таймырского региона и происхождения прогибов [Фомин, 2016]: “надрифтовая” и “эклогитовая” гипотеза. Построение трехмерной геоэлектрической модели Таймыра вместе с комплексной интерпретацией результатов других методов поможет уточнить строение прогиба и дать дополнительное обоснование для одной из теорий происхождения.
ТЕОРИИ ОБРАЗОВАНИЯ ЕНИСЕЙ-ХАТАНГСКОГО РЕГИОНАЛЬНОГО ПРОГИБА
Весь регион в целом и Енисей-Хатангский региональный прогиб (ЕХРП) в частности имеет весьма сложное геологическое строение, и, несмотря на многочисленные исследования, вопрос о природе и о возрасте фундамента ЕХРП остается дискуссионным. На сегодняшний день существует две основных гипотезы образования прогиба.
I гипотеза – надрифтовая гипотеза.
Долгое время традиционными являлись представления о прогибе как о надрифтовой структуре. Большинство специалистов рассматривает формирование Енисей-Хатангского регионального прогиба как следствие рифтовых процессов, проявлявшихся в опускании по системе разломов крупных тектонических блоков, что сопровождалось деструкцией земной коры и верхней мантии [Фомин, 2016]. Основную роль при его формировании играли вертикальные перемещения по разломам в раннетриасовое время и излияния больших объемов вулканогенных пород, аналогичных таковым в Западно-Сибирской геосинеклизе и трапповому комплексу Сибирской платформы.
Косвенным показателем рифтогенной природы Енисей-Хатангского прогиба считают интенсивные проявления траппового и щелочно-ультрамафитового магматизма на его периферии [Блюман, 1998], а также повышенный тепловой поток (66–74 мВт/м2), предполагаемая увеличенная температура на поверхности Мохо (670–1100°C) и превышающий средние значения геотермический градиент – 25–70°С/км [Моисеенко, Смыслов, 1986].
Отметим, что ключевой особенностью крупных рифтовых зон является их формирование вследствие горизонтального растяжения земной коры и наличие узких глубоких котловин с относительно крутыми склонами (рис. 2).
II гипотеза – эклогитовая гипотеза.
Вторая гипотеза состоит в том, что в пределах Енисей-Хатангского регионального прогиба в палеозое и мезозое существовал единый осадочный бассейн, который не подвергался процессам пермо-триасового рифтогенеза [Фомин, 2016]. Новая геофизическая информация об области сочленения Енисей-Хатангского прогиба, Сибирской платформы и Западно-Сибирской плиты фиксирует отсутствие характерных дизъюнктивных проявлений рифтогенеза.
Картина, которая наблюдается на сейсмических разрезах, не соответствует рифтовым структурам. Среднетриасово-кайнозойские отложения, залегающие согласно на породах нижнетриасового возраста, на сейсмических разрезах прослеживаются как серия параллельных отражений не на всем протяжении профиля, а только в отдельных частях. Причиной такого залегания является то, что разрез нижнего триаса (и верхней перми) представлен переслаиванием вулканогенных разностей и терригенного материала. Ниже прослеживаются устойчивые отражения, приуроченные к платформенным палеозойским образованиям [Кушнир, 2016]. Это позволяет говорить о том, что в палеозое и мезозое эта территория развивалась унаследованно и не была затронута процессами рифтогенеза на рубеже перми и триаса [Конторович, 2013].
Поэтому, основываясь на геофизических аномалиях, мезозойскую депрессию можно объяснить изменением вещественного состава литосферы (эклогитизации габбро в основании земной коры) и формированием массивных плотных тел в основании земной коры, что обусловило плавное опускание прогиба, направленное на достижение литостатического равновесия, с формированием обширных осадочных бассейнов. В свою очередь само плавное погружение можно объяснить различными процессами преобразования коры, которые приводят к увеличению плотности пород, утяжелению и относительно быстрому пригибанию земной коры. Такие метаморфозы могут быть связаны с поступление в кору мантийного вещества или с процессами фазовых преобразований вещества коры (рис. 3).
Рис. 3.
Быстрое образование глубокого осадочного бассейна в результате эклогитизации нижней части континентальной коры при поступлении в нее активного флюида из небольшого мантийного плюма [Артюшков, 2010].

Подводя итоги, можно сказать, что основной спорный вопрос в гипотезах образования Енисей-Хатангского регионального прогиба заключается в том, был ли рифтогенез на рубеже перми и триаса. К тому же история формирования региона имеет не только научное, но и практическое значение. Так, рифтогенез обычно сопровождается дроблением фундамента (в данном случае палеозойского), в результате которого образуется множество трещин и пустот, то есть благоприятных условий для появления ловушек для залежей углеводородов [Соколов, 1985].
ИСХОДНЫЕ ДАННЫЕ МАГНИТОТЕЛЛУРИЧЕСКОГО ЗОНДИРОВАНИЯ
В данном исследовании были использованы данные метода МТЗ, полученные в период с 2005 по 2019 гг., всего – более 21 000 точек МТЗ. Магнитотеллурические зондирования выполнялись с использованием измерителей MTU фирмы “Phoenix Geophysics” (Канада). Измерения четырех компонент электромагнитного поля велись в частотном диапазоне от 0.0001 до 300 Гц.
Трехмерная инверсия магнитотеллурических данных осуществлялась в программе ModEM [Kelbert, 2014], которая на сегодняшний день является одним из самых распространенных и популярных средств работы для трехмерной инверсии магнитотеллурических данных. Для создания глубинной трехмерной геоэлектрической модели Таймыра использовались более чем 21 000 кривых МТЗ на участке размером 1300 × 400 км2. Стоит отметить, что Таймыр покрыт нерегулярной сетью профилей. Большая часть точек наблюдения сосредоточена в западной части Таймыра. В восточной части Таймыра работы методом МТЗ проводились по редкой сети региональных профилей (рис. 4). Шаг между пунктами МТЗ на востоке составлял 1 км, в западной части шаг между пикетами составлял от 2 км на площадях 2005–2009 гг. и до 500 м на площадях 2014–2016 гг.
Рис. 4.
Все пикеты МТЗ, отработанные в районе Енисей-Хатангского и Лено-Анабарского прогибов с 2005 по 2019 гг.

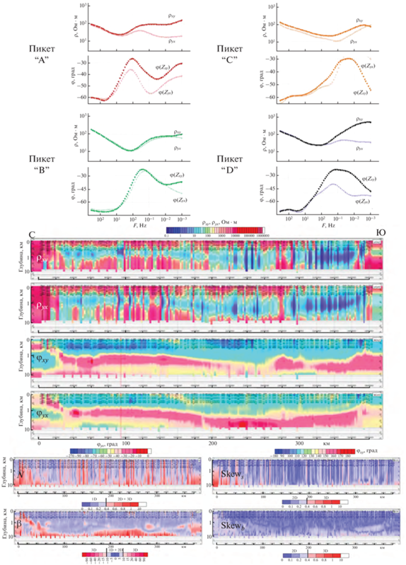
Для трехмерной инверсии магнитотеллурических данных использовались углубленные данные – сплайны, построенные в программе MT-Corrector (ООО “Северо-Запад”). На рис. 5 показаны типичные кривые МТЗ и разрезы сопротивления, фазы и параметров неоднородностей для профиля, пересекающего Енисей-Хатангский прогиб.
Рис. 5.
Типичные кривые МТЗ и разрезы сопротивления, фазы и параметров неоднородности для профиля, пересекающего Енисей-Хатангский прогиб.

На рисунке видно, что высокочастотная часть сплайнов как и по сопротивлению, так и по фазе, практически не расходятся. Из этого можно сделать вывод, что верхняя часть разрез Енисей-Хатангского регионального прогиба является одномерной. Глубинная же часть кривых говорит о неодномерном строении нижней части прогиба. На представленных примерах видно, что сплайны примерно с частоты 10 Гц и ниже начинают расходиться. Причем в центральной части прогиба это расхождение проявлено слабо, по сравнению с кривыми, отвечающим краям прогиба.
Выводы о двухмерности и трехмерности глубинной части Енисей-Хатангского прогиба подтверждают инварианты, полученные в результате анализа тензора импеданса.
В целом параметр N имеет низкие значения на высоких частотах. С уменьшением частоты параметр неоднородности увеличивается, что говорит о присутствии двумерных или трехмерных неоднородностей.
Параметр β, рассчитываемый по фазам, принимает высокие значения на низких частотах в центральной части разреза и практически на всем диапазоне частот на краях разреза.
Значения на разрезах амплитудных параметров Skews и Skewb также в центральной глубинной части прогиба и на его краях принимают значения от 0.5 до 0.8.
Совокупность данных параметров, подтверждают сложное трехмерное глубинное строение глубинной части Енисей-Хатангского регионального прогиба и его бортов на выбранном профиле. Другие разрезы и кривые МТЗ, имеющиеся на исследуемой территории, позволяют сделать аналогичные выводы для всей площади Енисей-Хатангского и Лено-Анабарского прогиба.
Основываясь на имеющейся информации, для трехмерной инверсии магнитотеллурических данных было решено использовать полный тензор импеданса. Причем ошибка для главных компонент тензора (Zxy, Zyx) составляла 5%, а для дополнительных (Zxx, Zyy) – 15%.
На всей территории исследования верхняя часть разреза неоднородна из-за повсеместно распространенной мерзлоты. Из-за этого в большинстве пунктов наблюдения МТЗ амплитудно-частотные кривые искажены. Существует несколько способов коррекции кривых, из которых была использована площадная пространственно-статистическая фильтрация [Berdichevsky, 1989].
Площадная коррекция статического сдвига производилась для всего набора данных в программе INVERSIO (ООО “Северо-Запад”) [Яковлев, 2021], параметры были следующими: Т = 1 с, размер окна осреднения равен 10 км, степень фильтра = 2 [Яковлев, 2021].
Весь полученный после коррекции статического сдвига объем данных в современных 3D-инверсиях, в том числе ModEM, невозможно использовать, так как для этого не хватит доступных вычислительных ресурсов, и даже если бы хватило, то расчет инверсии потребовал бы колоссальное время. Стандартным выходом из этой ситуации является прореживание пунктов МТЗ. Кроме прореживания сети наблюдений на этапе подготовки данных выполнялись следующие процедуры: выбор оптимальной сетки периодов, согласование частотной сетки (периодов) и пространственной, разбиение среды на ячейки выбранного размера, ввод рельефа, выбор стартовой модели и параметра пространственного сглаживания, выбор оптимальных параметров инверсии с точки зрения конфигурации компьютера: количество вычислительных узлов и требуемая память. Параметры выбирались на основе рекомендаций авторов программы инверсии [Kelbert, 2014]. Трехмерная инверсия выполнялась с использованием “облачных ресурсов” Yandex Compute Cloud11.
Для трехмерной инверсии рассматривались разные варианты набора данных, между которыми были главные различия в пространственной сетке модели и сети наблюдений (количестве пунктов МТЗ). Различное сочетание этих факторов существенно влияло на результаты расчетов. Всего было запущено больше 50 инверсий с различными параметрами для более 20 вариантов наборов данных. Были проведены эксперименты с разделением территории исследования на отдельные участки, для которых были рассчитаны независимые инверсии, объединенные потом в общую модель. Результаты расчетов по отдельным участкам и для единой модели при прочих равных параметрах близки. Поэтому для дальнейших расчетов в работе использовались только единые модели. Ниже представлена таблица примеров параметров нескольких расчетов.
Таблица 1.
Параметры набора данных для трехмерной инверсии
| Среднее расстояние между пунктами МТЗ, км | Размер ячейки сетки, км | Кол-во ячеек между пунктами МТЗ | Количество пикетов | Время расчета в часах | Кол-во итераций | Время на одну итерацию в часах | Невязка (rms), % |
|---|---|---|---|---|---|---|---|
| 20 | 5 × 5 | 4 | 867 | 269 | 27 | 10.0 | 2.57 |
| 25 | 7.5 × 7.5 | 3 | 641 | 175 | 25 | 7 | 3.91 |
| 40 | 10 × 10 | 4 | 287 | 96 | 31 | 3.1 | 2.45 |
| 50 | 15 × 15 | 3 | 207 | 25 | 19 | 1.3 | 4.09 |
Общее время, затраченное на расчет всех вариантов инверсий, составило больше 1050 ч или 45 сут.
Рассматривая полученные результаты инверсии, можно сказать, что положение ярких аномалий сопротивления совпадает во всех моделях, при этом они ярче (более контрастны по сопротивлению) проявлены в моделях “50 км” и “25 км”. Уровень сопротивлений этих объектов близок к результатам предшествующих исследований на данной территории [Афанасенков, Яковлев, 2018]. Выбирая же между двумя моделями, предпочтительнее вторая модель в силу большего количества пикетов, которые используются при расчетах. Эти результаты показали, что при аналогичных расчетах соотношение между размером ячеек и шагом между точками наблюдений 1 : 3 лучше, чем 1 : 4 (рис. 6).
В модели “25 км” используется 641 точка МТЗ, равномерно расположенные по всей площади исследования (рис. 7). Средний шаг между пикетами составлял около 25 км. Частотный диапазон кривых МТЗ – от 0.0001 до 300 Гц, В инверсии использовался полный тензор импеданса. Параметры стартовой модели для инверсии:
Рис. 7.
Набор пикетов, использованный для сетки разбиения 7.5 × 7.5 км, среднее расстояние между пикетами 25 км.

• начальное сопротивление – 100 Ом ⋅ м;
• количество ячеек – 1 661 088 (132 × 242 × 52);
• горизонтальные размеры ячейки – 7.5 × 7.5 км;
• вертикальное разбиение проводилось с геометрическим шагом 1.2, начиная с высоты ячейки в 25 м;
• коэффициенты сглаживания: по оси Х – 0.3, по оси Y – 0.3, по оси Z – 0.4.
Длительность расчета для одной итерации составила около 7 ч. Кривые подобраны достаточно хорошо по всей площади, как и в глубинной, так и приповерхностной части (рис. 8). В результате решения обратной задачи за 25 итераций невязка достигла значения 3.91%. На рис. 9 представлен срез полученной модели на глубине 25 км, с наложенной сеткой разбиения.
РЕЗУЛЬТАТЫ
Для анализа результатов трехмерной инверсии данных МТЗ использовалась тектоническая схема Таймырского полуострова, представленная в статье “О генезисе Рассохинско-Балахнинского мегавала Центрально-Таймырского желоба в Енисей-Хатангском региональном прогибе” (рис. 1) [Корнеев, 2017].
Также геоэлектрические карты сопоставлялись с картами магнитного и гравитационного полей и их производных из работы “Объемная реконструкция тектонических элементов Енисей-Хатангской рифтовой системы по результатам комплексной геолого-геофизической интерпретации” [Афанасенков и др., 2017].
По результатам трехмерной инверсии был получен куб сопротивлений для модели “25 км”. На его основе построены региональные карты удельного электрического сопротивления (УЭС) на глубинах 5, 10, 25, 50 и 100 км. Результаты, полученные для глубины 5 км, безусловно, нужно анализировать с осторожностью, так как глубина исследования намного меньше расстояния между пикетами. Поэтому для проверки результатов и последующей интерпретации использовались результаты прошлых работ 1D- и 2D-инверсии по данной территории.
На карте УЭС на глубине 5 км (рис. 10) ЕХРП проявляется областью низкого сопротивления (3–20 Ом ⋅ м), изгибающейся вдоль оси области исследования. Сопротивление повышается с запада на восток вместе с уменьшением мощности мезозойских отложений, слагающих прогиб. Из структур первого порядка в пределах ЕХРП наиболее ярко проявляется Рассохинский (5) мегавал. Он представлен вытянутыми в субширотном направлении аномалиями повышенного сопротивления (50–70 Ом ⋅ м). В то же время Балахнинский (6) вал проявился менее ярко (УЭС менее 50 Ом ⋅ м). По-видимому, это связано с различным строением валов и, возможно, с их различной природой. На востоке площади исследований, в пределах ЛАП УЭС в целом повышенное, т.к. на глубине 5 км залегают более высокоомные рифей-палеозойские отложения. Низким УЭС выделяется лишь Харатумусская впадина (12).
Рис. 10.
Карта сопротивлений по модели “25 км” на глубине 5 км. Структурно-тектонические элементы: 1 – Южно-Таймырская моноклиза; 2 – Анабарская моноклиза; 3 – Северо-Сибирская моноклиза; 4 – Янгодо-Горбитский выступ; 5 – Рассохинский мегавал; 6 – Балахнинский мегавал. Индексами А, В и С обозначены проводящие аномалии в переделах Таймырской складчатой системы.

С севера и юга проводящие мезозойские отложения ЕХРП обрамляют рифей-палеозойские породы повышенного сопротивления (70–2000 Ом ⋅ м), слагающие Южно-Таймырскую (1), Анабарскую (2) и Северо-Сибирскую (3) моноклизы и Янгодо-Горбитский (4) выступ. Эти структуры в геоэлектрической модели имеют неоднородное строение и представляют собой цепочки отдельных высокоомных тел (1000–2000 Ом ⋅ м) расположенных в фоновом разрезе средних и повышенных сопротивлений (70–500 Ом ⋅ м).
В северо-западной части территории выделяется крупная аномалия низкого сопротивления. Ее размеры составляют около 175 км в длину и примерно 90 км в ширину. Данная аномалия начинает проявляться уже с поверхности и уходит на большие глубины (до 10–15 км). На поверхность на этом участке выходят палеозойские графитизированные породы, с которыми, по-видимому, и связана данная проводящая аномалия.
Схожие аномалии, но меньших размеров выделяются восточнее, вдоль северного края района исследований. Это изометричные аномалии, достигающие в диаметре 40 км, имеют по результатам инверсии очень низкие сопротивления – меньше 1 Ом ⋅ м. Скорее всего природа данных аномалии также связана с графитизированными породами.
На карте УЭС на глубине 10 км (рис. 11) четко разделяются структуры ЕХРП и ЛАП. В осевой части ЕХРП пониженными сопротивлениями (1–10 Ом ⋅ м) выделяется Центрально-Таймырский (9) желоб – надпорядковая структура, в которой выделяются Агапский (7) и Носковский (8) прогибы. Повышенными сопротивлениями (50–100 Ом ⋅ м) выделяется Рассохинский (5) вал и отдельными телами повышенного сопротивления Балахнинский (6) вал.
Рис. 11.
Карта сопротивлений по модели “25 км” на глубине 10 км. Структурно-тектонические элементы: (1–6 см. рис. 10); 7 – Агапский прогиб; 8 – Носковский прогиб; 9 – Центрально-Таймырский желоб; 10 – Кубалахский мегавал; 11 – Анабаро-Хатангская седловина; 12 – Харатумусская впадина; 13 – Сопочная зона поднятия; 14 – Уджинский авлакоген. Индексами А, В и С обозначены проводящие аномалии в переделах Таймырской складчатой системы.

Южный и Северный борта ЕХРП в пределах Южно-Таймырской (1) моноклизы, Северо-Сибирской (3) моноклизы и Янгодо-Горбитского (4) выступа имеют в целом высокое сопротивление (до 2000 Ом ⋅ м).
Вся западная часть ЛАП относится к Анабаро-Хатангской (11) седловине, которая отделяет ЛАП от ЕХРП. Также в пределах ЛАП выделяется областью пониженных сопротивлений Харатумусская (12) впадина и Уджинский (14) авлакоген, повышением сопротивления – Сопочная зон поднятий (13).
В восточной половине ЛАП в пределах Анабарской (2) моноклизы наблюдается чередование проводящих (около 10 Ом ⋅ м) и высокоомных (до 3000 Ом ⋅ м) субмеридиональных структур.
Вдоль северной границы исследований в пределах Таймырской складчатой системы (ТСС) выделяется 3 области аномально низкого сопротивления (меньше 1 Ом ⋅ м). Эти аномалии, как сказано выше, связаны с графитизированными породами.
На глубине 25 км (рис. 12) в западной половине ЕХРП наблюдается согласованное с поверхностными структурами строение. Под Агапским прогибом (7) выделяется проводящая субширотная аномалия.
Восточная половина ЕХРП на глубине 25 км (рис. 12) представляет собой чередование зон повышенных и пониженных сопротивлений, вытянутых в северо-западном направлении. Аналогичное направление тектонических нарушений прослеживаются в архей-протерозойских отложениях, выходящих на поверхность к юго-востоку от площади исследования в пределах Анабарского щита, а также на глубинных моделях, построенных по гравитационному и магнитному полям (рис. 13).
Рис. 13.
Схема строения Енисей-Хатангской рифтовой системы на основе интерпретации потенциальных полей [Афанасенков и др., 2017].

Схожесть направления геоэлектрических структур в восточной половине ЕХРП, выделяемых на глубине 25 км, с направлением тектоники кристаллического фундамента Сибирской платформы, говорит о единстве их глубинного строения (рис. 14). По геоэлектрической модели нет оснований полагать наличие здесь рифтовых процессов.
Рис. 14.
Карта сопротивлений по модели “25 км” на глубине 25 км с тектоническими элементами в центральной части ЕХРП. Пунктиром показаны границы предполагаемой проводящей аномалии в неизученной части ТСС.

В то же время, глубинное строение западной половины ЕХРП, наличие проводящей субширотной, по-видимому, тектонической зоны, может свидетельствовать о проходивших здесь процессах рифтогенеза. Как говорилось выше, ключевой особенностью крупных рифтовых зон является их формирование вследствие горизонтального растяжения земной коры и наличие узких глубоких котловин с относительно крутыми склонами.
Анабаро-Хатангский (11) выступ, выделяемый по электроразведке в виде аномалий высокого сопротивления на глубинах 25 км, также разделяет зону ЕХРП и зону ЛАП. Сам Анабаро-Хатангский (11) выступ разделен на две половины зоной пониженных сопротивлений северо-западного простирания.
На северо-западной границе ЛАП и ТСС выделяется вытянутая в северо-западном направлении проводящая зона. Она схожа по своему геоэлектрическому облику с предположительно рифтовой зоной в западной части ЕХРП и возможно также в ней проходили рифтовые процессы. Скорее всего, эта зона протягивается вдоль южной границы ТСС до северной границы Янгодо-Горбитского (4) выступа и объединяется с локальной аномалией, расположенной северо-восточней Янгодо-Горбитского (4) выступа. Из-за отсутствия данных МТЗ между проводящими аномалиями можно только предполагать, что это единая область.
На рис. 15 и рис. 16 представлены карты УЭС на глубинах 50 и 100 км. Как и на глубине 25 км в западной половине ЕХРП доминируют субширотные направления, выделяющиеся по проводящим областям под осевой частью ЕХРП. В восточной половине ЕХРП доминирует северо-западное направление. Особенно ярко это проявляется на карте для глубины 100 км. В южной части ЛАП направления субмеридиональные, в северной – субширотные и северо-восточные. На севере прослеживается проводящая зона северо-восточного простирания, которая тянется вдоль южной границы Восточно-Таймырской впадины, от Янгодо-Горбитского (4) выступа на северо-восток до моря Лаптевых. На глубинах 100 км это зона явно уже не выделяется.
Ниже представлены разрезы через западную часть ЕХРП (рис. 17), восточную часть ЕХРП (рис. 18) и через ЛАП (рис. 19), полученные по результатам трехмерной инверсии. в сопоставлении с разрезами двухмерной инверсии.
Рис. 17.
Разрез по профилю, проходящий через западную часть ЕХРП. Верхний разрез – результаты трехмерной инверсии, нижний разрез – результат двумерной инверсии. Красной линией на карте показано положение профиля.

ЗАКЛЮЧЕНИЕ
По результатам инверсии была получена трехмерная модель УЭС глубинного строения Таймыского региона. Полученная геоэлектрическая модель позволила составить представление о глубинном строении Енисей-Хатангского и Лено-Анабарского прогибов.
В пределах западной половины ЕХРП отсутствуют высокоомные породы фундамента, наблюдается субширотная проводящая зона, что в целом может говорить о процессах рифтинга. Это свидетельствует в пользу “надрифтовой” теории происхождения ЕХРП. Восточная половина ЕХРП, а также южная часть ЛАП на глубинах более 10 км имеют строение сходное с Сибирской платформой и сходные северо-западного и субширотного направления структуры. Это говорит о том, что рифтовые процессы здесь не происходили. Происхождение прогибов здесь скорее объясняется “эклогитизацией” низов земной коры. В восточной половине Таймыра возможная зона рифтинга – это южная граница Таймырской складчатой системы, где по электроразведке наблюдается проводящая зона северо-восточного простирания.
Таким образом, полученная на основе трехмерной инверсии глубинная геоэлектрическая модель позволила расширить и дополнить современные представления о глубинном строении Таймырского региона.
Список литературы
Артюшков Е.В. Механизм образования сверхглубоких осадочных бассейнов. Растяжение литосферы или эклогитизация // Геология и геофизика. 2010. Т. 51. № 12. С. 1675–1886.
Афанасенков А.П., Лыгин И.В., Обухов А.Н., Соколова Т.Б., Кузнецов К.М. Объемная реконструкция тектонических элементов Енисей-Хатангской рифтовой системы по результатам комплексной геолого-геофизической интерпретации // Геофизика. 2017. № 2. С. 60–70.
Афанасенков А.П., Яковлев Д.В. Применение электроразведки при изучении нефтегазоносности Северного обрамления Сибирской платформы // Геология и геофизика. 2018. Т. 59. № 7. С. 1029–1049.
Блюман Б.А. Земная кора континентов и океанов. Л.: ВСЕГЕИ. 1998. 152 с.
Казаис В.И. Новая тектоническая модель северо-западной части Сибирской платформы по данным геофизического моделирования (технология СГММ) // Геология нефти и газа. 2006. № 5. С. 52–61.
Конторович А.Э. Геологическое строение и перспективы нефтегазоносных западных и центральных районов Енисей-Хатангского прогиба. Нефтегазогеологический прогноз и перспективы развития нефтегазового комплекса Востока России: сборник материалов научно-практичнской конференции. СПб.: ФГУП “ВНИГРИ”. 2013. С. 37–42.
Корнеев А.А., Афанасенков А.П., Любаев Р.Р., Обухов А.Н. О генезисе Рассохинско-Балахнинского мегавала Центрально-Таймырского желоба в Енисей-Хатангском региональном прогибе. Новые идеи в геологии нефти и газа – 2017 Сборник научных трудов (по материалам Международной научно-практической конференции). Москва, 25–26 мая 2017 г. / А.В. Ступакова (отв. ред.) М.: изд-во “Перо”. 2017. С. 147–152.
Кушнир Д.Г. Глубинное геологическое строение и перспективы нефтегазоносности Приенисейской полосы Таймыра и Гыдана // Нефтегазовая геология. Теория и практика. 2016. Т. 11. № 1. С. 8.
Моисеенко У.И., Смыслов А.А. Температура земных недр. Л.: Недра. 1986. 180 с. С. 176–179.
Соколов Б.А. Нефтегазоносность и рифтогенез. Закономерности формирования и скоплений нефти и газа в платформенных нефтегазоносных провинциях СССР. Л.: ВНИГРИ. 1985. С. 37–47.
Фомин М.А. Тектоническое строение мезозойско-кайнозойских отложений Енисей-Хатангского регионального прогиба // Геология, геофизика и разработка нефтяных и газовых месторождений. 2016. № 9. С. 4–18.
Яковлев Д.В., Яковлев А.Г., Валясина О.А. Статический сдвиг магнитотеллурических кривых в осадочных бассейнах. Материалы VIII Всероссийской школы-семинара по электромагнитным зондированиям Земли имени М.Н. Бердичевского и Л.Л. Ваньяна. Москва, 04–07 октября 2021 г. Москва: Институт физики Земли им. О.Ю. Шмидта РАН. 2021. С. 140–147.
Berdichevsky M.N., Vanyan L.L., Dmitriev V.I., Methods used in the U.S.S.R. to reduce near-surface inhomogeneity effects on deep magnetotelluric sounding // Phys. Earth Planet. Inter. 1989. V. 53. P. 194–206.
Kelbert A., Meqbel N., Egbert G.D., Tandon K. ModEM: A modular system for inversion of electromagnetic geophysical data // Computers & Geosciences. 2014. V. 66. P. 40–53. https://doi.org/10.1016/j.cageo.2014.01.010
Дополнительные материалы отсутствуют.











