Физика Земли, 2021, № 1, стр. 3-23
Динамика напряженного состояния Южной Калифорнии по данным геомеханического мониторинга перед землетрясением 06.07.2019 г. с M = 7.1
В. Г. Бондур 1, *, М. Б. Гохберг 1, 2, И. А. Гарагаш 1, 2, Д. А. Алексеев 1, 2, 3, 4
1 Научно-исследовательский институт аэрокосмического мониторинга “АЭРОКОСМОС”
г. Москва, Россия
2 Институт физики Земли им. О.Ю. Шмидта РАН
г. Москва, Россия
3 Московский физико-технический институт (государственный университет)
Московская обл., г. Долгопрудный, Россия
4 Институт океанологии им. П.П. Ширшова РАН
г. Москва, Россия
* E-mail: vgbondur@aerocosmos.info
Поступила в редакцию 17.04.2020
После доработки 31.08.2020
Принята к публикации 08.09.2020
Аннотация
Начиная с 2009 г. в Южной Калифорнии проводится мониторинг напряженно-деформированного состояния (НДС) земной коры, основанный на геомеханическом моделировании, учитывающем параметры текущей сейсмичности в данном регионе. По результатам расчета параметра, отражающего степень близости геологической среды к пределу прочности, установлены закономерности его пространственно-временного распределения в периоды, предшествующие сильным сейсмическим событиям (M > 7), произошедшим в Южной Калифорнии в 2010 и 2019 гг. Аномалии НДС выявляются на расстояниях 10–30 км от очага будущего землетрясения за первые месяцы до события.
ВВЕДЕНИЕ
Для решения проблем предупреждения и снижения последствий сильных землетрясений (магнитуды более 6) необходимо развивать методы мониторинга сейсмоопасных территорий, позволяющие анализировать все стадии подготовки и протекания этих опасных природных процессов [Акопян и др., 2017; Бондур, Зверев, 2005а; 2005б; Бондур, Смирнов, 2005; Bondur, Smirnov, 2005; Bondur, Kuznetsova, 2005]. Важную роль в решении этих проблем играют различные предвестники значительных сейсмических событий [Моги, 1988; Соболев, Пономарев, 2003; Пулинец и др., 2010; Molchan, Keilis-Borok, 2008]. Эти предвестники связаны с регистрацией аномалий различных геофизических полей, связанных, в том числе, с особенностями динамики систем линеаментов [Бондур, Зверев, 2005а; 2005б; 2007; Bondur, Kuznetsova, 2005], вариациями параметров ионосферы [Бондур, Смирнов, 2005; Бондур и др., 2007; Пулинец и др., 2010; Bondur, Smirnov, 2005], изменениями тепловых полей [Бондур, Воронова, 2012] перед землетрясениями. Наиболее эффективным подходом для прогноза значительных сейсмических событий является комплексный анализ предвестников различной физической природы, регистрируемых наземно-космическими средствами [Бондур и др., 2018; Bondur et al., 2018].
Основой прогноза землетрясений является анализ напряженно-деформационного состояния земной коры сейсмоопасных районов и разработка для этого геомеханических моделей [Бондур и др., 2007; 2010; 2016а]. При построении таких моделей необходимо обладать достоверной сейсмологической информацией, которая в наиболее полном виде имеется для территории Южной Калифорнии.
Южная часть Тихоокеанского побережья США, в частности, территория штата Калифорния, а также примыкающие к нему с юга районы Мексики, характеризуются значительным уровнем сейсмической активности, обусловленной взаимодействием Тихоокеанской и Североамериканской литосферных плит, граница между которыми проходит по разлому Сан-Андреас [Wallace, 1990]. С учетом густонаселенности этой территории и существующего риска сильных и катастрофических сейсмических событий проблеме сейсмического мониторинга в регионе и попыткам прогноза землетрясений уже на протяжении многих десятилетий уделяется значительное внимание [Hutton et al., 2010]. В Южной Калифорнии развернута детальная сеть сейсмологического мониторинга [Clayton et al., 2015], обеспечивающая получение потока данных, обрабатываемых, каталогизируемых и публикуемых рядом специализированных сейсмологических центров и Геологической службой США (US Geological Survey – USGS) в режиме, близком к реальному времени (https://earthquake.usgs.gov/data/comcat/).
Основные усилия исследователей, направленные на краткосрочный и среднесрочный прогноз землетрясений, связаны со статистическим анализом массива сейсмологических данных и построения вероятностных моделей сейсмического риска [Field et al., 2009; 2015; Ross et al., 2019]. Необходимо отметить, что хотя используемые в таких работах модели могут включать информацию о разломно-блоковом строении среды в регионе, они не дают детального представления о процессах накопления и перераспределения упругой энергии в недрах земной коры.
Другим направлением, разрабатываемым в рамках оценки сейсмического риска, являются локальные модели подвижки грунта в эпицентральной области, использующие информацию о смещениях в очаге уже произошедшего землетрясения [Brandenberg et al., 2020].
В то же время, очевидно, что физической основой оценки сейсмического риска на региональном масштабе должны являться геомеханические модели, учитывающие строение среды, степень ее неоднородности (нарушенности) и действующие тектонические напряжения [Turcotte, 1994]. Отдельные элементы такого подхода применительно к Южной Калифорнии отражены в работах [Williams, Richardson, 1991; Gomberg, 1991; Toda, Stein., 2019]. Для выявления сейсмически опасных зон важную роль играет совместный анализ прочности, напряженного состояния и энергонасыщенности земной коры [Гарагаш, 1991; Бондур и др., 2007].
Для изучения динамики напряженно-деформированного состояния (НДС) в связи с сильными землетрясениями в Южной Калифорнии, начиная с 2009 г., ведется мониторинг в рамках детальной геомеханической модели, учитывающей текущую сейсмичность в соответствии с данными USGS [Бондур и др., 2010; 2016а; 2016б; 2020; Bondur et al., 2014; 2017]. При этом каждое произошедшее землетрясение рассматривается как новый дефект земной коры, имеющий соответствующие размеры и приводящий к перераспределению напряженного состояния. Путем расчета различных параметров НДС упомянутая модель дает возможность проследить процессы разрушения и залечивания земной коры, наблюдать пространственно-временную картину аккумуляции и релаксации упругой энергии, выявить паттерны миграции зон аномальных напряжений в преддверии сильных сейсмических событий (M > 7), происходящих на данной территории.
В работе [Бондур и др., 2016а] подробно описано построение геомеханической модели, состоящей из пяти слоев земной коры, находящихся под действием собственного веса и внешних тектонических сил, и описываемой упругопластическим поведением с предельным условием Кулона–Мора. При задании значений геомеханических параметров различных структурных элементов модели учитывалась “стационарная поврежденность”, отражающая разломно-блоковое строение и нарушенность земной коры. В процессе мониторинга оценивалась динамика напряженно-деформированного состояния модели в процессе последовательного введения “динамической поврежденности”, обусловленной постоянным наличием сейсмической активности в регионе. В этой работе было показано, что перед одним из сильнейших событий на южной оконечности разлома Сан-Андреас с М = 7.2 в 2010 г. максимумы значений параметра D, отражающего степень приближения среды к пределу прочности, располагаются в непосредственной близости от эпицентра, проявляясь в этой зоне за 1–2 мес. до землетрясения. Также было установлено, что после разрушения главного очага аномалия начинает появляться последовательно перед событиями М = 5.4, 5.7 к северо-западу вдоль разлома. В работе впервые демонстрируется, что полученные результаты могут явиться первым шагом к решению задачи краткосрочного сейсмического прогноза в Южной Калифорнии.
В работах [Бондур и др., 2016б; Bondur et al., 2017] выявлено взаимодействие северной и южной тектонических провинций Южной Калифорнии, граница между которыми проходит приблизительно вдоль параллели 34° с.ш. В то время как северная провинция обладает сложной мозаичной тектоникой, связанной с крупными разломами субширотного простирания, южная характеризуется сравнительно простой линейной структурой разлома Сан-Андреас. Взаимодействие провинций заключается в том, что когда в модельных данных для северной провинции обнаруживаются существенные вариации касательных смещений на разных глубинах в земной коре, в южной провинции напряжения практически не накапливаются. Наоборот, в период отсутствия смещений в северной части области моделирования (“дверь как бы закрыта”) напряжения в южной провинции резко возрастают. При этом переход между этими состояниями осуществляется как минимум в течение времени порядка недели. Такая быстрая смена характера напряженного состояния связывается с реологическими свойствами среды и требует дальнейшего изучения.
В настоящей работе с использованием вышеописанной геомеханической модели и параметров текущей сейсмичности за период с 01.01.2018 по 15.08.2019 гг. проведен анализ изменений напряженно-деформированного состояния земной коры Южной Калифорнии. Установлены пространственно-временные закономерности перемещения зоны максимального приближения геологической среды к пределу прочности, предшествовавшего землетрясению Риджкрест 06.07.2019 г. с М = 7.1. Выявлена устойчивая локализация максимума напряженного состояния среды в течение достаточно длительного времени (с 01.04.2019 по 15.06.2019 гг.) вблизи эпицентра произошедшего события, что может рассматриваться как индикатор подготовки землетрясения.
Отдельно проводился более детальный анализ напряженного состояния в районе эпицентральной зоны событий Риджкрест, более подробно учитывающий разломно-блоковое строение участка; выявлены зоны концентрации и динамики поврежденности вдоль разлома Оуэн; на модельных данных обнаружена чувствительность к аномалиям атмосферного давления, локализующимся на существенном удалении от места проявления отклика.
Перечисленные результаты указывают на эффективность изучения динамики напряженно-деформированного состояния различных сейсмоопасных регионов с использованием региональных геомеханических моделей и подтверждают возможность выполнения краткосрочного прогноза сильных сейсмических событий за время от недели до месяца на основе предложенной технологии.
1. МЕТОДИКА ГЕОМЕХАНИЧЕСКОГО МОНИТОРИНГА
Результаты геомеханического мониторинга Южной Калифорнии, представленные в настоящей работе, опираются на технологию, подробно описанную в статьях [Бондур и др., 2010; 2016а; 2016б; Bondur et al., 2014; 2017], и позволившую проследить эволюцию напряженно-деформированного состояния (НДС) региона в период с 2009 по 2019 гг., с выделением предвестниковых закономерностей в паттернах НДС для события M = 7.2 2010 г. Основой этой технологии является трехмерная (3D) геомеханическая модель, охватывающая территорию в интервале 31–36° с.ш. по широте и 114–121.2° з.д. по долготе. В плане область моделирования имеет размер 645 × 560 км и дискретизируется прямоугольной сеткой с элементами (ячейками) 5 × 5 км. Модель включает в себя пять слоев земной коры и литосферы, покрывая интервал глубин от дневной поверхности (с учетом рельефа) до 35 км; разбиение в вертикальном направлении увязано с геометрией границ слоев, задаваемых на основе имеющихся геологических данных. Деформирование описывается упругопластической моделью Кулона–Мора. Разломно-блоковая тектоника региона задается с использованием данных линеаментного анализа путем введения функции поврежденности, мультипликативно корректирующей (в сторону снижения прочности) значения тех или иных механических свойств в соответствующих ячейках сетки. На первом этапе выполняется расчет “стационарного” (начального) напряженного состояния модели, отражающего ее начальную поврежденность, связанную с разломно-блоковой тектоникой, учитывающего собственный вес и действие региональных тектонических сил. Вычисления проводятся в квазистатическом приближении с использованием программного пакета FLAC3D [Itasca…, 2006], реализующего явную конечно-разностную схему решения задач механики сплошной среды.
Следующий (основной) этап вычислений предполагает итерационную процедуру пересчета текущего состояния модели путем последовательной коррекции значений геомеханических свойств (модулей объемного сжатия, сдвига, сцепления и угла внутреннего трения) тех элементов (ячеек) модели, которые оказались затронуты сейсмическими событиями в трехмесячный временной интервал. При этом массив координат гипоцентров событий проецируется на сетку модели, а по их магнитудам определяются значения энергии. Результирующая энергия каждой ячейки определяется суммой энергий всех попадающих в нее событий; затем полученные распределения сглаживаются и, с учетом НДС, полученного на предыдущей итерации, пересчитываются в новую (динамическую) поврежденность, используемую на текущем шаге процесса для коррекции геомеханических параметров среды. Далее производится расчет нового напряженно-деформированного состояния и оценивается параметр близости среды к пределу прочности, вычисляемый по приращениям главных напряжений:
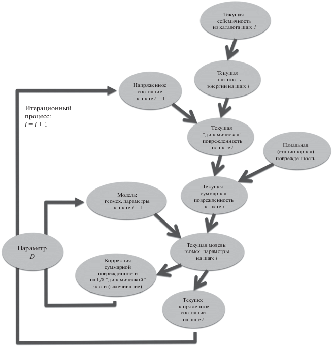
Здесь: ${{\sigma }_{1}},{{\sigma }_{3}}$ – главные напряжения, $\varphi $ – угол трения. Области с отрицательными значениями данного параметра исключаются из последующего анализа (на данной итерации) как неинформативные (напряженное состояние среды изменилось в сторону удаления от предела прочности), а с положительными – визуализируются и оцениваются в терминах абсолютных и относительных (нормированных на максимальные в некоторой подобласти или слое модели) значений. Затем описанный цикл повторяется для нового трехмесячного интервала, сдвинутого на 0.5 мес. относительно предыдущего (рис. 1).
Рис. 1.
Схема итерационной процедуры вычисления напряженно-деформированного состояния модели, обновляемого при сдвиге интервала учета текущей сейсмичности.

Основная идея проводимого мониторинга состоит в отслеживании пространственной миграции зон аномально высоких значений D и выявлении в ней корреляций с проявлениями достаточно сильной (M > 5.2) сейсмичности, в также анализе временных рядов максимальных значений D по отдельным слоям и/или участкам области моделирования.
С целью продолжения мониторинга в период 2018–2019 гг. был использован массив данных из каталога USGS ComCat, включающий все события, попадающие в область моделирования с магнитудами M > 1 за период 01.01.2018–15.07.2019 гг. (U.S. Geological Survey, ANSS Comprehensive Earthquake Catalog (ComCat), https://earthquake. usgs.gov/data/comcat/).
Средний объем трехмесячных выборок, предшествующий землетрясениям Риджкрест, составляет около 4 тыс. событий. На основе данных по магнитудам сейсмических событий за каждый трехмесячный период, попадающих в область моделирования, оценивается выделившаяся энергия индивидуальных землетрясений [Ризниченко, 1985]:
а затем и накопленная (суммарная) энергия в пределах соответствующих ячеек модельной сетки. Эти оценки в дальнейшем используются для нахождения “динамической” поврежденности среды, учитываемой при последовательном перерасчете напряженно-деформированного состояния с временным шагом ½ мес.Полученные в рамках описанного подхода результаты приводятся в разделе 2.
2. РЕЗУЛЬТАТЫ
В Южной Калифорнии в районе г. Риджкрест 06.07.2019 г. в 03:20 UTС произошло одно из крупнейших за последнее время землетрясение с М = 7.1 на глубине h = 8 км и координатами 35.766° с.ш., 117.605° з.д. По данным USGS очаг имел размеры порядка 40 км и простирание СЗ–ЮВ (рис. 2).
Рис. 2.
Карта интенсивности сейсмических толчков для землетрясения 06.07.2019 г. с M = 7.1 по данным USGS. Область внутри пунктирного овала соответствует территории с балльностью 6–8. Звездочкой показан эпицентр землетрясения, черной линией – примерные размеры и ориентация поверхности вспарывания.

Землетрясению предшествовал ряд форшоков, самый значительный из которых (М = 6.4) произошел 04.07.2019 г. [Бондур и др., 2020]. Активизация же сейсмичности, наблюдаемая в данном районе после периода затишья, длившегося с конца 2010 г., началась серией землетрясений, из которых наиболее сильное произошло в апреле 2018 г. в акватории Тихого океана у берегов Калифорнии рядом с островом Санта-Круз (М = 5.3). На рис. 3 приведены все землетрясения с М > 5.2 с 2009 г., когда был начат мониторинг напряженного состояния Южной Калифорнии по описанной выше технологии [Бондур и др., 2010; 2016а; 2016б, 2020; Bondur et al., 2017].
Рис. 3.
Хронология сильных землетрясений (M > 5.2), произошедших в Южной Калифорнии в период с конца 2009 по начало 2020 гг. в пределах области геомеханического мониторинга (31–36° с.ш.; 115–120° з.д.).

В рамках последующего анализа мы остановимся на двух параметрах напряженного состояния, представляющихся наиболее информативными с точки зрения выделения предвестников сильных землетрясений: параметре D, характеризующем степень приближения среды к пределу прочности, а также максимальной деформации сдвига.
2.1. Анализ аномалий пространственно-временного распределения параметра близости геосреды к пределу прочности (параметр D)
Параметр D был выбран нами в качестве основного мониторингового индикатора из ряда возможных параметров напряженно-деформированного состояния среды, поскольку, на наш взгляд, он наиболее информативно отражает процесс и степень приближения пород земной коры к пределу прочности. Идея использования этого параметра состоит в последовательном определении положительных приращений главных напряжений для серии состояний модели, отвечающих различным моментам времени. Величина D на графике strain-stress иллюстрируется на рис. 4. В рассматриваемой геомеханической модели наибольшие положительные значения этого параметра отмечаются во втором слое земной коры, располагающемся в интервале глубин 3–7 км, на котором мы и сконцентрируем дальнейшее внимание в рамках данного раздела.
Рис. 4.
Схематичное изображение, иллюстрирующее смысл параметра D как приращение на кривой деформация-напряжение в направлении предела прочности.

За период 2009–2010 гг. все землетрясения с М = 5.4–7.2 предварялись аномалиями параметра D, существенно превышающими фоновые значения (рис. 5).
Рис. 5.
Результаты геомеханического мониторинга в Южной Калифорнии в период 2009–2012 гг.: (а) – график вариаций максимального значения параметра D; (б) – график пространственной миграции максимума параметра D по широте; (в) – хронология и магнитуды наиболее сильных сейсмических событий, произошедших на рассматриваемой территории.

Как это описано в работах [Бондур и др., 2010; 2016а; 2016б; Bondur et al., 2017], аномалии повышенных значений параметра D находились в непосредственной близости от эпицентров будущих событий. Иными словами, наиболее сильные землетрясения происходили только там, где породы земной коры находились в условиях, близких к пределу прочности. При этом, в отличие от фоновой миграции максимумов параметра D, носящей хаотический характер, аномалии-предвестники находились в эпицентральной зоне в радиусе порядка 20 км сравнительно долго – от первых недель до первых месяцев (для М = 7.2).
После серии землетрясений 2009–2010 гг. максимальные значения параметра D на всей территории Южной Калифорнии, как видно из рис. 5, снижаются и находятся в пределах фоновых. Такая ситуация сохраняется на весь период затишья вплоть до 2018 г., что указывает на отсутствие “ложных тревог” при расчетах в рамках используемой геомеханической модели.
Начало последующей активизации связано с землетрясением М = 5.3, произошедшем в апреле 2018 г. у западного побережья Южной Калифорнии. Для анализа динамики напряженно-деформированного состояния модели за период 2018–2019 гг. расчеты параметра D были проведены начиная с января 2018 г. Как и в предыдущих исследованиях, вся текущая сейсмичность, начиная со слабых событий по каталогу USGS, вводилась в трехмесячном окне (при фоновом уровне сейсмичности в регионе это соответствует нескольким тысячам событий с M > 1). При этом каждое землетрясение рассматривалось как новый дефект земной коры, имеющий соответствующие размеры, определяющиеся его магнитудой, и приводящий к перераспределению напряженного состояния. Приращение параметра D рассчитывалось итерационно при каждом сдвиге временного окна на 0.5 мес. во всех ячейках модели.
На рис. 6 приведены максимальные значения параметра D во втором слое верхней коры на глубинах 3–7 км, где в основном концентрируется текущая сейсмичность. Видно, что, начиная с марта 2018 г., т.е. за месяц до события М = 5.3, максимальные значения начинают превышать фоновые, достигая максимума в апреле непосредственно перед землетрясением. Эта ситуация аналогична событиям в июне-июле 2010 г. с М = 5.4, 5.5, описанным в работах [Бондур и др., 2010; 2016а; 2016б]. Пространственная миграция аномалии максимума параметра D в пределах Южной Калифорнии, начиная с января 2019 г., показана на рис. 7а, рис.7б.
Рис. 6.
График вариаций максимального значения параметра D по результатам геомеханического мониторинга в Южной Калифорнии за 2018 г.

Рис. 7.
Хронология миграции максимума приращения напряженного состояния (по параметру D) в период с января по июль 2019 г.: (а) – по всей территории модели; (б) – в интервале долгот 114–119° з.д. Черными кружками и звездочкой показаны эпицентры основных шоков, произошедших в июле 2019 г. в районе г. Риджкрест.

На рис. 7а видно, что в январе–феврале 2019 г. зона максимальных значений удаляется на юг, а начиная с марта, то есть за 4 мес. до землетрясения 06.07.2019 г. с М = 7.1, максимумы локализуются в северной провинции, где и происходит подготовка сильного сейсмического события. В мае, за 2 мес. до данного землетрясения, область максимальных значений находится в непосредственной близости от будущей эпицентральной зоны. Наличие максимумов на западе связано, по-видимому, с последствиями предшествовавшего события М = 5.3. С целью исключения этого влияния было отдельно проанализировано напряженно-деформированное состояние в пределах части модели, ограниченной на западе меридианом 119° з.д. (рис. 7б). При таком подходе более отчетливо проявилась тенденция последовательного приближения областей максимальных значений параметра D к эпицентральной зоне.
Для более детального анализа динамики напряженного состояния была выбрана территория, ограниченная координатами 35–36° c.ш. по широте и 117–118° з.д. по долготе. На рис. 8 приведено пространственное распределение областей максимума параметра D во втором слое верхней коры на глубине 3–7 км, находящемся непосредственно над гипоцентром землетрясения Риджкрест с М = 7.1 [Бондур и др., 2020]. Видно, что с января 2019 г. область максимальных значений начинает мигрировать в сторону будущей эпицентральной зоны и в апреле-мае концентрируется непосредственно вблизи северо-западного крыла очага землетрясения. В июне, за месяц до события, область максимальных значений покидает очаговую зону и продолжает хаотическую фоновую миграцию.
Рис. 8.
Миграция максимума (красные кружки) напряженного состояния (по параметру D) в окрестности эпицентров землетрясений Риджкрест 04.07.2019 г. с М = 6.4 и 05.07.2019 г. с М = 7.1 (показаны пятиконечными звездами) в период 01.01–15.08.2019 г. Широкая серая полоса приблизительно соответствует зоне вспарывания. Пунктирная окружность показывает зону аномалии-предвестника, проявившейся в период с 01.04.2019 по 15.06.2019 гг. Черными тонкими звездочками показаны эпицентры основных афтершоков магнитудой 5.0 и выше, произошедших в период с 06.07.2019 по 22.08.2019 гг. Светло-серыми областями изображены зоны повышенной поврежденности земной коры, темно-серыми кривыми – основные разломы.

На рис. 9 показан график вариаций нормированных значений параметра D, рассчитанный в пределах области детального анализа. Существенное превышение фоновых значений начинается с апреля 2019 г., т.е. именно тогда, когда аномалия находится в очаговой зоне, и возвращается к фоновым значениям, когда она ее покидает в июне. Величины абсолютных значений параметра D приведены в табл. 1. Максимальное значение на 15 июля непосредственно после события связывается с развитием афтершоковой активности, а через месяц после события в августе возвращается к фоновым. Несмотря на то, что данное землетрясение произошло в северной провинции, отличающейся довольно мозаичным характером разломной тектоники, в отличие от провинции, располагающейся южнее параллели 34° c.ш. и характеризующейся линейной структурой разлома Сан-Андреас, паттерн пространственно-временного распределения параметра D оказывается аналогичным землетрясению 2010 г. с М = 7.2.
Рис. 9.
Вверху: положение эпицентральной области относительно всей области моделирования (показана прямоугольником в северной части); внизу: временной ряд максимальных нормированных значений параметра D, рассчитанных по эпицентральной области в период 01.01.2019–01.07.2019 гг.

Таблица 1.
Оценки максимальных значений параметра D за период 01.01–15.08.2019 г.
| Дата (2019 г.) | Макс. значение D, Па | № слоя модели |
|---|---|---|
| 01/01 | 1.0561 × 105 | 2 |
| 15/01 | 5.9859 × 104 | 2 |
| 01/02 | 8.5649 × 104 | 2 |
| 15/02 | 7.3085 × 104 | 2 |
| 01/03 | 4.6335 × 104 | 2 |
| 15/03 | 2.3531 × 102 | 2 |
| 01/04 | 3.5788 × 102 | 2 |
| 15/04 | 3.3749 × 105 | 2 |
| 01/05 | 1.1633 × 106 | 2 |
| 15/05 | 6.9915 × 105 | 2 |
| 01/06 | 4.5523 × 105 | 2 |
| 15/06 | 2.2012 × 102 | 2 |
| 01/07 | 1.6001 × 104 | 2 |
| 15/07 | ~107 | 2 |
| 01/08 | ~105 | 2 |
| 15/08 | ~5 × 104 | 2 |
На рис. 10 для сравнения показано пространственное распределение максимумов параметра D для события 2010 г. на разломе Сан-Андреас, а в табл. 2 приводятся значения этого параметра.
Рис. 10.
Миграция зоны максимума (кружки) напряженного состояния (по параметру D) в окрестности эпицентра землетрясения 04.04.2010 г. с М = 7.2 (звездочка) в период 01.01–01.05.2010 гг. Серыми линиями показаны зоны повышенной поврежденности земной коры, проходящие вдоль основных разрывных нарушений.

Таблица 2.
Оценки максимальных нормированных значений параметра D за период 01.01–01.05.2010 г.
| Дата (2010 г.) | Макс. нормированное значение D | № слоя модели |
|---|---|---|
| 01/01 | 0.65 | 3 |
| 15/01 | 0.7 | 3 |
| 15/01 | 0.8 | 3 |
| 01/02 | 1 | 3 |
| 15/02 | 0.65 | 2 |
| 01/03 | 0.55 | 2 |
| 15/03 | 0.5 | 3 |
| 01/04 | 0.9 | 3 |
| 15/04 | 1 | 1 |
| 01/05 | 0.9 | 3 |
Проведенные расчеты динамики напряженного состояния в рамках используемой геомеханической модели с учетом текущей сейсмичности указывают на то, что для Южной Калифорнии выявлен краткосрочный предвестник достаточно сильной сейсмичности, заключающийся в аномальном приближении пород земной коры к пределу прочности в местах образования будущих эпицентральных зон на горизонте первых недель-месяцев.
2.2. Анализ аномалий деформации сдвига в слоях верхней и средней коры
Как известно, накопление деформации может рассматриваться в качестве предвестника сейсмического события, и данному вопросу посвящено значительное количество исследований. На земной поверхности деформации могут измеряться инструментально, в том числе с использованием систем космической геодезии, включая GPS; отдельные наблюдения проводятся в штольнях и шахтах [Savage et al., 1981; Lyons, Sandwell, 2003; Fialko, 2006; Mazzotti et al., 2011]. На территории Южной Калифорнии глубинные деформационные измерения проводятся в скважине на территории полигона Паркфилд [Johnston et al., 2006]. В то же время такие наблюдения не дают сведений о пространственном распределении деформаций на различных глубинах земной коры, что необходимо для мониторинга динамики напряженно-деформированного состояния в связи с процессами подготовки сильных землетрясений.
Расчеты на геомеханической модели в той или иной степени позволяют получить эту информацию, показывая, как деформируются породы на разных глубинах во всем объеме моделируемой среды. При этом имеется возможность выделять и использовать для анализа те сдвиговые деформации, которые не связаны с региональными тектоническими или иными воздействиями, а определяются только текущим сейсмическим процессом – процессом разрушения и залечивания земной коры.
В настоящем разделе приводятся результаты расчета максимальных сдвиговых деформаций в трех слоях верхней и средней земной коры до глубин порядка 15 км. Расчеты проводились в соответствии с выражением:
На рис. 11 приведены графики максимальных значений сдвиговых деформаций в трех верхних слоях земной коры в период с 01.01.2019 по 15.07.2019 гг. Максимум локальной аномалии деформации сдвига приходится на май, за два месяца до события, что аналогично аномалии, выделенной по параметру D. Важно отметить, что деформации во втором слое (глубины 3–7 км) превышают деформации в слое 3 (средняя кора, глубина в интервале 6–15 км). В то же время в верхнем слое модели деформации практически отсутствуют, т.е. на земной поверхности процесс подготовки землетрясения не отражается. Следует сказать, что приведенные на графиках значения отражают относительную динамику изменений НДС и могут не учитывать некоторую стационарную часть деформации. В то же время при последующем анализе возможна “калибровка” модели и корректировка полученных значений деформации на основе имеющихся оценок косейсмических деформаций в очаге произошедшего землетрясения.
2.3. Некоторые особенности напряженного состояния в Южной Калифорнии
Для области, ограниченной координатами 35.64–36.3° c.ш. и 117.41–118.01° з.д., что соответствует квадрату со сторонами 68 × 68 км, построена более подробная геомеханическая модель с ячейками размером 250 × 250 м. Для данного участка земной коры более детально учтена поврежденность, связанная с системой мелких разломов, представленных на рис. 12. В рамках этой модели было рассчитано стационарное распределение меридиональных и широтных касательных смещений и мест максимального приближения пород слоев верхней земной коры к пределу прочности.
Рис. 12.
Детальная карта разломов в районе эпицентральной области землетрясений Риджкрест 2019 г. – основа для геомеханической модели с ячейками 250 × 250 м.

Имитировалось напряженно-деформированное состояние модели под действием горизонтальных тектонических сил, ориентированных в направлении 14° относительно географического меридиана (см. рис. 13–рис. 14), что соответствует ориентации скоростей современных движений земной поверхности в этом районе.
Рис. 13.
Распределение нормированных меридиональных смещений по результатам моделирования напряженно-деформированного состояния, формирующегося при обжатии эпицентральной зоны будущего события М = 7.1 тектоническими силами с азимутом 14°.

Рис. 14.
Пространственное распределение мест максимальной близости пород к пределу прочности (зоны скопления серых точек вдоль разломных структур) при обжатии области моделирования тектоническими силами с азимутом 14°.

На рис. 13 приведено распределение меридиональных смещений, где обнаружен резкий градиент на разломе Оуэн – очаговой зоне будущего землетрясения М = 7.1. На распределении широтных смещений аналогичного градиента не просматривается.
На рис. 14 представлена картина распределения мест максимальной близости пород к пределу прочности при обжатии модели тектоническими силами с азимутом 14°. Видно, что весь разлом Оуэн характеризуется аномальной концентрацией таких мест. Именно этот разлом и стал юго-восточным крылом очаговой зоны, развившись на северо-запад до полного размера очага, показанного на рис. 1.
Расчеты в рамках данной модели позволили выявить еще одну особенность, связанную с реакцией горных пород на внешнее механическое воздействие.
Внешнее воздействие задавалось в виде локальной вертикальной нагрузки, имитирующей приращение атмосферного давления (рис. 15). Воздействие было приложено к различным участкам модели. Реакцией горных пород земной коры явилось их приближение к пределу прочности, представленное в форме параметра D на различных глубинах. Как видно из рис. 16, реакция среды на такое воздействие проявляется в местах, существенно отдаленных от области воздействия, и по-разному на различных глубинах. Такая ситуация связана со сложным мозаичным характером среды, и возможно служит некоторым объяснением проявления особо “чувствительных” участков земной коры в динамике напряженно-деформированного состояния.
Рис. 15.
Возмущение модели синтетической деформацией, имитирующей аномалию атмосферного давления и задаваемой в виде функции Гаусса в пределах области размерами 18' × 18'.

Рис. 16.
Локализация мест максимальной близости пород к пределу прочности (основные зоны показаны черными стрелками) в интервалах глубин 3200–4800 м (слева) и 4800–6400 м (справа).

В Южной Калифорнии таким участком оказался, по всей видимости, район очага землетрясения 05.07.2019 г. с М = 7.1, что демонстрируется на рис. 17.
Рис. 17.
Вверху: положение эпицентральной области относительно всей области моделирования (показана прямоугольником в северной части); внизу: временной ряд максимальных нормированных значений параметра D, рассчитанных по эпицентральной области.

Для локального района будущего очага (квадрат в северной части всей области моделирования) в нижней части рис. 17 приводятся значения параметра D начиная с января 2018 г. Оказалось, что аномальные вариации параметра начались перед землетрясением М = 5.3, произошедшим в апреле 2018 г. у западного побережья Южной Калифорнии на достаточно большом удалении от области моделирования. Резкие осцилляции значений от максимальных до фоновых подобны представленным на рис. 2 для серии землетрясений 2009–2010 гг. Такая ситуация выявленной удаленной “чувствительности” требует специального изучения при расчетах на геомеханических моделях и выходит за рамки настоящей работы.
3. ОБСУЖДЕНИЕ
Серия результатов по динамике напряженно-деформированного состояния земной коры перед сильными землетрясениями в Южной Калифорнии, начиная с 2009 г. демонстрирует эффективность использования методики, связанной с расчетами в рамках детальной геомеханической модели, учитывающей текущую сейсмичность в регионе. Именно сейсмологические данные, отражающие распределение очагов землетрясений, начиная с самой слабой сейсмичности (M > 1), характеризуют процесс разрушения земной коры.
Основой всех расчетов в модели является единственная функция поврежденности, которая складывается из стационарной части, определяемой разломно-блоковой тектоникой, и динамической части, связанной с сейсмическим процессом. Динамика поврежденности определяется всеми землетрясениями, вводимыми в модель, каждое из которых, как уже говорилось, рассматривается как новый дефект с размерами, определяемыми по формуле Касахары [Касахара, 1985], и позволяет рассчитать, где накапливается и диссипирует упругая энергия, а также места максимального приближения пород к пределу прочности (параметр D).
Пространственно-временные распределения максимальных значений параметра D, приведенные на рис. 7, указывают на то, что изменения напряженного состояния происходят достаточно быстро. Миграция аномалий с максимальными значениями параметра D за время 0.5 мес. характеризуется расстояниями 10–100 км, что, скорее всего, связано с тектоническими особенностями Южной Калифорнии, а возможно и с реологическими свойствами среды.
Вместе с тем в периоды, предшествующие сильным сейсмическим событиям, отмечается тенденция приближения мигрирующей области к эпицентральной зоне будущего землетрясения. В отличие от хаотического характера фоновой миграции по всей территории Южной Калифорнии, начиная с марта 2019 г. зона миграции концентрируется только в северной провинции, где и произошло землетрясение. Особенно отчетливо эта тенденция видна на рис. 7б.
Сама траектория миграции аномалии напряженного состояния по всей территории Южной Калифорнии не может служить предвестником события, однако совместно с анализом динамики напряженного состояния, проведенным на локальном участке модели и представленном на рис. 7, может явится примером возможного краткосрочного прогнозирования в числе событий, описанных ранее с использованием данной методики.
Действительно, выявленная аномалия мест с породами, максимально приближенными к пределу прочности, устойчиво локализуется на северо-западном крыле будущего очага. Длительность нахождения аномалии в этом районе составляет порядка двух месяцев, что соответствует четырем циклам (итерациям) моделирования, а ее наибольшая проявленность (максимум абс. значений D) приходится на май 2019 г., т.е. за два месяца до события M = 7.1. Кроме того, породы второго слоя верхней коры находятся в состоянии, близком к пределу прочности на глубинах 3–7 км, а землетрясение произошло на глубине h = 8 км. Следует заметить, что по свойствам в модели второй слой является наиболее поврежденным, поскольку в нем сосредоточена большая часть землетрясений, и по сравнению с другими слоями на протяжении всего периода мониторинга наиболее приближен к пределу прочности. Эта особенность позволяет сфокусировать мониторинг именно на втором слое земной коры как наиболее информативном элементе геомеханической модели.
В отличие от инструментальных деформационных наблюдений, проводимых в основном на земной поверхности, расчеты на модели позволяют проследить динамику деформационного процесса на разных глубинах земной коры. Полученные в процессе мониторинга результаты показывают, что слои верхней и средней коры по-разному реагируют на процесс подготовки землетрясения. Максимум аномальных значений сдвиговых деформаций хотя и проявляется во втором и третьем слоях модели синхронно за два месяца до события, его амплитуда во втором слое оказывается примерно в два раза больше, чем в третьем, что также подтверждает наибольшую информативность данного слоя как основного объекта мониторинга. Вместе с тем оказалось, что поверхностные участки земной коры в отличие от более глубокого интервала (второй слой модели) не испытывают существенных деформаций и фактически не включены в динамику процесса перераспределения напряженно-деформированного состояния перед рассматриваемым событием. Вообще говоря, этот факт указывает на то, что в подобных геомеханических ситуациях необходимо предъявлять повышенные требования к регистрационным возможностям (точность, пространственная детальность) сети инструментальных деформационных наблюдений на земной поверхности, а к выводам, получаемым по редкой сети ГНСС измерений, надо относиться с осторожностью.
Отдельно следует упомянуть так называемую “чувствительность”, выявленную при ретроспективном анализе напряженного состояния на локальном участке модели, связанного с зоной очага. Оказалось, что породы в этой области начинают быть приближенными к пределу прочности задолго до события. Максимальные значения параметра D испытывают сильные осцилляции с марта 2018 г., за время порядка 1.3 года до землетрясения Риджкрест.
Надо отметить, что в это же время после периода затишья усилилась сейсмическая активность, представленная землетрясением M = 5.3 в апреле 2018 г., произошедшим у западного побережья Южной Калифорнии. Вопрос остается открытым: либо напряженное состояние начинает меняться за столь длительный срок до события, либо имеет место некая “чувствительность” к сравнительно удаленному событию. Если последнее предположение верно, то такая задача по выявлению чувствительных мест могла бы решаться на модели при воздействии на локальные участки модели усилиями различного механического характера. Опыт такого анализа уже имеется и показан на рис. 14. Как можно видеть, породы реагируют на вертикальное воздействие, имитирующее локальное изменение атмосферного давления на достаточном удалении, причем эта реакция оказывается различной на разных глубинах. Наличие подобной чувствительности обусловлено сложной разломной тектоникой данного района.
Следует сказать, что вся северная провинция Южной Калифорнии в рассматриваемой модели обладает достаточно сложной “мозаичной” разломно-блоковой структурой, чем отличается от южной провинции с простым строением линейного характера. Несмотря на это, результаты, описанные в данной работе, аналогичны, по сути, результатам, полученным с использованием настоящей методики для землетрясений в южной провинции.
Список литературы
Акопян С.Ц., Бондур В.Г., Рогожин Е.А. Технология мониторинга и прогнозирования сильных землетрясений на территории России с использованием метода сейсмической энтропии // Физика Земли. 2017. № 1. С. 34–53. https://doi.org/10.7868/S0002333717010021
Akopian S.Ts., Bondur V.G., Rogozhin E.A. Technology for monitoring and forecasting strong earthquakes in Russia with the use of the seismic entropy method // Izvestiya, Physics of the Solid Earth. 2017. V. 53. № 1. P. 32–51. https://doi.org/10.1134/S1069351317010025
Бондур В.Г., Воронова О.С. Вариации уходящего длинноволнового излучения при подготовке и протекании сильных землетрясений на территории России в 2008 и 2009 г. // Изв. ВУЗов. Геодезия и Аэрофотосъемка. 2012. № 1. С. 79–85.
Бондур В.Г., Гарагаш И.А., Гохберг М.Б., Лапшин В.М., Нечаев Ю.В., Стеблов Г.М., Шалимов С.Л. Геомеханические модели и ионосферные вариации для крупнейших землетрясений при слабом воздействии градиентов атмосферного давления // Докл. РАН. 2007. Т. 414. № 4. С. 540–543.
Bondur V.G., Garagash I.A., Gokhberg M.B., Lapshin V.M., Nechaev Yu.V., Steblov G.M., Shalimov S.L. Geomechanical models and ionospheric variations related to strongest earthquakes and weak influence of atmospheric pressure gradients // Doklady Earth Sciences. 2007. V. 414. № 4. P. 666–669. https://doi.org/10.1134/S1028334X07040381
Бондур В.Г., Гарагаш И.А., Гохберг М.Б., Лапшин В.М., Нечаев Ю.В. Связь между вариациями напряженно-деформированного состояния земной коры и сейсмической активностью на примере Южной Калифорнии // Докл. РАН. 2010. Т. 430. № 3. С. 400–404.
Bondur V.G., Garagash I.A., Gokhberg M.B., Lapshin V.M., Nechaev Yu.V. Connection between variations of the stress-strain state of the Earth’s crust and seismic activity: the example of Southern California // Doklady Earth Sciences. 2010. V. 430. Part 1. P. 147–150. https://doi.org/10.1134/S1028334X10010320
Бондур В.Г., Гарагаш И.А, Гохберг М.Б., Родкин М.В. Эволюция напряженного состояния Южной Калифорнии на основе геомеханической модели и текущей сейсмичности // Физика Земли. 2016а. № 1. С. 120–132. https://doi.org/10.7868/S000233371601004X
Bondur V.G., Garagash I.A., Gokhberg M.B., Rodkin M.V. The Evolution of the Stress State in Southern California Based on the Geomechanical Model and Current Seismicity // Izvestiya, Physics of the Solid Earth. 2016a. V. 52. № 1. P. 117–128. https://doi.org/10.1134/S1069351316010043
Бондур В.Г., Гарагаш И.А., Гохберг М.Б. Крупномасштабное взаимодействие сейсмоактивных тектонических провинций. На примере Южной Калифорнии // Докл. РАН. 2016б. Т. 466. № 5. С. 598–601. https://doi.org/10.7868/S0869565216050170
Bondur V.G., Garagash I.A., Gokhberg M.B. Large scale interaction of seismically active tectonic provinces: the example of Southern California // Doklady Earth Sciences. 2016b. V. 466. № 2. P. 183–186. https://doi.org/10.1134/S1028334X16020100
Бондур В.Г., Гохберг М.Б., Гарагаш И.А., Алексеев Д.А. Локальная аномалия напряженного состояния земной коры перед сильным землетрясением (М = 7.1) 05.07.2019 г. в районе г. Риджкрест (Южная Калифорния) // Докл. РАН. 2020. Т. 490. № 1. https://doi.org/10.7868/S2686739720010016
Бондур В.Г., Зверев А.Т. Метод прогнозирования землетрясений на основе линеаментного анализа космических изображений // Докл. РАН. 2005а. Т. 402. № 1. С. 98–105.
Bondur V.G., Zverev A.T. A method of earthquake forecast based on the lineament analysis of satellite images // Doklady Earth Sciences, 2005a. V. 402. № 4. P. 561–567.
Бондур В.Г., Зверев А.Т. Космический метод прогноза землетрясений на основе анализа динамики систем линеаментов // Исследование Земли из космоса. 2005б. № 3. С. 37–52.
Bondur V.G., Zverev A.T. Kosmicheskiy metod prognoza zemletryaseniy na osnove analiza dinamiki sistem lineamentov (A method of earthquake forecast based on the lineament dynamic analysis using satellite imagery) // Issledovanie Zemli iz kosmosa. 2005b. № 3. P. 37–52 (In Russian).
Бондур В.Г., Зверев А.Т. Механизмы формирования линеаментов, регистрируемых на космических изображениях при мониторинге сейсмоопасных территорий // Исследование Земли из космоса. 2007. № 1. С. 47–56.
Bondur V.G., Zverev A.T. Mekhanizmy formirovaniya lineamentov, registriruemyh na kosmicheskih izobrazheniyah pri monitoringe seysmoopasnyh territoriy (Lineament system formation mechanisms registered in space images during the monitoring of seismic danger areas) // Issledovanie Zemli iz kosmosa. 2007. № 1. P. 47–56 (In Russian).
Бондур В.Г., Смирнов В.М. Метод мониторинга сейсмоопасных территорий по ионосферным вариациям, регистрируемым спутниковыми навигационными системами // Докл. РАН. 2005. Т. 402. № 5. С. 675–679.
Bondur V.G., Smirnov V.M. Method for monitoring seismically hazardous territories by ionospheric variations recorded by satellite navigation systems // Doklady Earth Sciences. 2005. V. 403. № 5. P. 736–740.
Бондур В.Г., Цидилина М.Н., Гапонова Е.В., Воронова О.С. Систематизация ионосферных, геодинамических и тепловых предвестников сильных землетрясений (М ≥ 6), регистрируемых из космоса // Исследование Земли из космоса. 2018. № 4. С. 3–19. https://doi.org/10.31857/S020596140002352-8
Bondur V.G., Tsidilina M.N., Gaponova E.V., Voronova O.S. Systematization of Ionospheric, Geodynamic, and Thermal Precursors of Strong (M ≥ 6) Earthquakes Detected from Space // Izvestiya, Atmospheric and Oceanic Physics. 2018. V. 54. № 9. P. 1172–1185. https://doi.org/10.1134/S0001433818090475
Гарагаш И.А. Поиск мест возникновения сильных землетрясений // Докл. АН СССР. 1991. Т. 318. № 4. С. 862–867.
Касахара К. Механика землетрясений. М.: Мир. 1985. 264 с.
Моги К. Предсказание землетрясений. М.: Мир. 1988. 382 с.
Пулинец С.А., Бондур В.Г., Цидилина М.Н., Гапонова М.В. Проверка концепции сейсмо-ионосферных связей в спокойных гелиогеомагнитных условиях на примере Венчуаньского землетрясения в Китае 12 мая 2008 г. // Геомагнетизм и аэрономия. 2010. Т. 50. № 2. С. 240–252.
Pulinets S.A., Bondur V.G., Tsidilina M.N., Gaponova M.V. Verification of the concept of seismoionospheric coupling under quiet heliogeomagnetic conditions, using the Wenchuan (China) earthquake of May 12, 2008, as an example // Geomagnetism and Aeronomy. 2010. V. 50. № 2. P. 231–242. https://doi.org/10.1134/S0016793210020118
Ризниченко Ю.В. Проблемы сейсмологии. Избранные труды. М.: Наука. 1985. 408 с.
Соболев Г.А., Пономарев А.В. Физика землетрясений и предвестники. М.: Наука. 2003. 270 с.
Bondur V., Garagash I., Gokhberg M., Steblov G. Monitoring of the Stress State Variations of the Southern California for the Purpose of Earthquake Prediction. San-Francisco: Amer. Geophys. Union (AGU). 2014.
Bondur V.G., Garagash I.A., Gokhberg M.B. The dynamics of the stress state in Southern California based on the geomechanical model and current seismicity: Short term Earthquake prediction // Russian Journal of Earth Sciences. 2017. V. 17. ES105. https://doi.org/10.2205/2017ES000596
Bondur V., Kuznetsova L. Satellite Monitoring of Seismic Hazard Area Geodynamics Using the Method of Lineament Analysis. Proceedings of the 31st International Symposium on Remote Sensing of Environment. ISRSE. 2005. P. 376–379.
Bondur V., Smirnov V. Monitoring of Ionosphere Variations During the Preparation and Realization of Earthquakes Using Satellite Navigation System Data. Proceedings of the 31st International Symposium on Remote Sensing of Environment. ISRSE. 2005. P. 372–375.
Bondur V.G., Tsidilina M.N., Feoktistova N.V., Voronova O.S., Timoshina G.A. Developing a single system for comprehensive monitoring of catastrophic phenomena based on satellite and ground data. Proceedings of the International Multidisciplinary Scientific GeoConference SGEM. 2018. V. 18. № 2.2. P. 141–156.
Brandenberg S.J., Stewart J.P., Wang P., Nweke C.C., Hudson K., Goulet C.A. et al. Ground Deformation Data from GEER Investigations of Ridgecrest Earthquake Sequence // Seismological Research Letters. 2020. https://doi.org/10.1785/0220190291
Clayton R.W., Heaton T., Kohler M., Chandy M., Guy R., Bunn J. Community Seismic Network: a dense array to sense earthquake strong motions // Seismological Research Letters. 2015. V. 86. P. 1354–1363.https://doi.org/10.1785/0220150094
Field E.H., Dawson T.E., Felzer K.R. Working Group on California Earthquake Probabilities. Uniform California earthquake rupture forecast, Version 2 (UCERF 2) // Bulletin of the Seismological Society of America. 2009. V. 99. P. 2053–2107. https://doi.org/10.1785/0120080049
Fialko Y. Interseismic strain accumulation and the earthquake potential on the southern San Andreas fault system // Nature. 2006. V. 441. P. 968–971. https://doi.org/10.1038/nature04797
Field E.H., Biasi G.P., Bird P. Working Group on California Earthquake Probabilities, Long-term, time-dependent probabilities for the third uniform California earthquake rupture forecast (UCERF3). Bulletin of the Seismological Society of America. 2015.
Field E.H. 2014 Working Group on California Earthquake Probabilities. UCERF3: A new earthquake forecast for California’s complex fault system. U.S. Geological Survey. 2015. № 2015–3009. 6 p. https://doi.org/10.3133/fs20153009
Gomberg J. Seismicity and shear strain in the southern great basin of Nevada and California // Journal of Geophysical Research. 1991. V. 96. № B10. P. 16383–16399.
Hutton L.K., Woessner J., Hauksson E. Seventy-Seven Years (1932–2009) of Earthquake Monitoring in Southern California // Bull. Seismol. Soc. Am. V. 100. № 2. P. 423–446.https://doi.org/10.1785/0120090130
Itasca Consulting Group, Inc. FLAC3D – Fast Lagrangian Analysis of Continua in 3 Dimensions, Ver. 3.1, User’s Manual. 2006. Minneapolis: Itasca.
Johnston M.J.S., Borcherdt R.D., Linde A.T., Gladwin M.T. Continuous Borehole Strain and Pore Pressure in the Near Field of the 28 September 2004 M 6.0 Parkfield, California, Earthquake: Implications for Nucleation, Fault Response, Earthquake Prediction, and Tremor // Bulletin of the Seismological Society of America. 2006. V. 96 (4B). P. S56–S72. https://doi.org/10.1785/0120050822
Lyons S., Sandwell D. Fault creep along the southern San Andreas from interferometric synthetic aperture radar, permanent scatterers, and stacking // J. Geophys. Res. 2003. V. 108. 10:1029/2002JB001831
Mazzotti S., Lucinda L., Cassidy J., Rogers G., Halchuk S. Seismic hazard in western Canada from GPS strain rates versus earthquake catalog // Journal of Geophysical Research (Solid Earth). 2011. V. 116. P.12310. https://doi.org/10.1029/2011JB008213
Molchan G., Keilis-Borok V. Seismology Earthquake prediction: probabilistic aspect // Geophys. J. Int. 2008. V. 173. P. 1012–1017.
Ross Z.E., Trugman D.T., Hauksson E., Shearer P.M. Searching for hidden earthquakes in Southern California // Science. 2019. V. 364. № 6442. P. 767–771.
Rundle J.B., Luginbuhl M., Giguere A., Turcotte D.L. Natural Time, Nowcasting and the Physics of Earthquakes: Estimation of Seismic Risk to Global Megacities // Pure Appl. Geophys. 2017. https://doi.org/10.1007/s00024-017-1720-x
Savage J.C., Prescott W.H., Lisowski M., King N.E. Strain accumulation in southern California, 1973–1980 // J. Geophysical Research. 1981. V. 86. № B8. P. 6991–7001. https://doi.org/10.1029/JB086iB08p06991
Shelly D.R. A High-Resolution Seismic Catalog for the Initial 2019 Ridgecrest Earthquake Sequence: Foreshocks, Aftershocks, and Faulting Complexity // Seismological Research Letters. 2020. https://doi.org/10.1785/0220190309
Shinji T., Stein R. Ridgecrest earthquake shut down cross-fault aftershocks. 2019. Temblor. https://doi.org/10.32858/temblor.043
Turcotte D.L. Crustal deformation and fractals, a review. Fractals and dynamic systems in geosciences / ed. Kruhl J.H. 1994. P. 7–23.
Williams C.A., Richardson R.M. A rheological layered 3D model of the San Andreas fault in Central and Southern California // J. Geophysical Research. 1991. V. 96. № B10.
Дополнительные материалы отсутствуют.
Инструменты
Физика Земли



