Биологические мембраны: Журнал мембранной и клеточной биологии, 2019, T. 36, № 5, стр. 342-357
Комплексный протекторный эффект агонистов α2-адренергических рецепторов в модели церебральной ишемии-реоксигенации in vitro
С. Г. Гайдин a, М. В. Туровская a, В. Н. Мальцева a, В. П. Зинченко a, Е. В. Блинова b, c, Е. А. Туровский a, *
a Институт биофизики клетки РАН – обособленное подразделение Федерального государственного бюджетного учреждения науки “Федеральный исследовательский центр “Пущинский научный центр биологических исследований Российской академии наук”
142290 Московской обл., Пущино, ул. Институтская, 3, Россия
b Первый Московский государственный медицинский университет им. И.М. Сеченова Министерства здравоохранения Российской Федерации (Сеченовский университет)
119991 Москва, ул. Трубецкая, 8, Россия
c Национальный исследовательский Мордовский государственный университет им. Н.П. Огарёва
430005 Саранск, ул. Большевистская, 68, Россия
* E-mail: turovsky.84@mail.ru
Поступила в редакцию 02.04.2019
После доработки 20.05.2019
Принята к публикации 23.05.2019
Аннотация
В работе исследован механизм защитного действия агонистов α2-адренергических рецепторов в модели ишемии-реоксигенации in vitro (OGD). C помощью методов флуоресцентной микроскопии, иммуноцитохимии, ингибиторного анализа и ПЦР показано, что OGD вызывает двухфазное повышение [Ca2+]i во всех клетках: Са2+ импульс в астроцитах и возбуждение нейронов сменяются более медленным глобальным повышением [Ca2+]i в клетках. Во время 40-минутного OGD происходит накопление провоспалительных факторов (цитокина IL-1b и TNFα). Реоксигенация сопровождается симптомами гипервозбуждения нейронов, дополнительной гибелью клеток и активацией каспазы-3. 24-часовая обработка клеточных культур гиппокампа агонистами α2-адренергических рецепторов гуанфацином и UK-14,304 ингибирует глобальное повышение [Ca2+]i в астроцитах и нейронах, но не ингибирует первую фазу OGD-индуцированного Са2+-импульса в астроцитах, уменьшает число погибающих клеток. Гуанфацин подавляет апоптоз и активацию каспазы-3, усиливает экспрессию антиапоптотических генов Stat3 и Bcl-2 и снижает экспрессию проапоптотических Socs-3, p53, fas и Ikk. Добавление гуанфацина активирует астроциты и вызывает импульсное увеличение концентрации ионов Са2+ в цитозоле и Са2+-зависимую секрецию ATP, что приводит к подавлению гипервозбуждения нейронов. Таким образом, механизм защитного действия агонистов α2-адренергических рецепторов во многом определяется активацией астроцитов и Са2+-зависимой секрецией ATP.
ВВЕДЕНИЕ
При инсульте происходит повреждение и гибель нейронов вследствие быстрой секреции возбуждающих аминокислот, в первую очередь глутамата, и его накопления во внеклеточном пространстве, нарушения трансмембранных градиентов и связанного с этим ацидоза [1]. Эксайтотоксические концентрации глутамата вызывают увеличение концентрации ионов Са2+ в цитозоле нейронов [2], приводящее к усилению продукции свободных радикалов, активации липидных пероксидаз, протеаз, фосфолипаз, развитию окислительного стресса и накоплению свободных жирных кислот в цитозоле [3, 4]. Все эти процессы приводят к деструкции мембранных структур клетки и ее гибели. Деполяризация нейронов и вход Са2+ в цитозоль через потенциал-зависимые Са2+-каналы ведет к высвобождению и других нейротрансмиттеров, в частности норадреналина. Имеются данные, что наблюдаемый при ишемии выброс норадреналина может способствовать постишемическому повреждению мозга [5, 6]. Однако норадреналин, активируя α2-адренергические рецепторы, может играть защитную роль при ишемии через ингибирование аденилатциклазы и подавление секреции возбуждающих нейромедиаторов нейронами [7].
Адренергические рецепторы широко представлены в тканях млекопитающих и относятся к рецепторам, сопряженным с G-белками. Они подразделяются на несколько типов – α1, α2, β1, β2, β3, отличающихся аффинностью к агонистам и представленных несколькими подтипами. Наибольший интерес представляют α2-адренорецепторы, экспрессирующиеся в астроцитах, глутаматергических и ГАМКергических нейронах, которые отвечают увеличением [Ca2+]i на аппликацию селективного агониста – гуанфацина [8–10]. Однако в экспериментах, выполненных на культуре гиппокампа крысы, агонисты α2-адренорецепторов в концентрациях, оказывающих нейропротекторное действие, увеличивали [Ca2+]i только в астроцитах, что, по-видимому, связано с повышенным уровнем экспрессии этих рецепторов именно в глиальных клетках [11].
Все подтипы α2-адренорецепторов активируют Gi-белки, которые, с одной стороны, ингибируют активность аденилатциклазы и протеинкиназы А (PKA) через α-субъединицу Gi [12]. PKA регулирует активность киназы фосфорилазы, МАР-2, АМРА-рецепторов и Са2+-каналов L-типа [13, 14]. С другой стороны, βγ-субъединица Gi может участвовать в мобилизации кальция из внутриклеточных депо посредством активации фосфолипазы С [15], в том числе в глиальных клетках [16].
Уже достаточно давно изучается возможность использования α2-агонистов для лечения различных патологий нервной системы [17], включая последствия церебральной ишемии [7]. Более того, некоторые из агонистов довольно успешно применяются в клинической практике [18]. Однако существуют значительные ограничения, обусловленные недостаточностью знаний о внутриклеточных механизмах действия агонистов α2-адренорецепторов на клетки мозга, и побочными эффектами (гипотензия и брадикардия), возникающими при использовании активаторов α2-адренорецепторов в профилактических целях. Молекулярные и клеточные механизмы, активируемые α2-адренергическими рецепторами с целью защиты мозга от ишемического повреждения, нуждаются в детальном изучении. В данной работе исследована связь нейропротекторного действия селективных агонистов α2-адренорецепторов гуанфацина и UK-14,304 с изменениями концентрации цитозольного кальция, процессами секреции глиотрансмиттеров, экспрессией защитных генов, подавлением апоптоза и воспаления, происходящими во время ишемии и реоксигенации.
МАТЕРИАЛЫ И МЕТОДЫ
Культура клеток гиппокампа. Смешанную нейроглиальную культуру клеток гиппокампа получали из новорожденных (P1–3) линейных крыс породы Spraque Dawley. После декапитации гиппокамп извлекали и переносили в холодный раствор Хенкса. Ткань измельчали ножницами, помещали в раствор Версена с добавлением 0.2% трипсина и инкубировали в течение 10 мин при 37°C на термошейкере при 600 об/мин. Обработанные ферментом кусочки ткани трижды отмывали нейробазальной средой, затем осторожно пипетировали и центрифугировали (2 мин при 300 g). Далее супернатант удаляли, клетки ресуспендировали в нейробазальной среде с добавлением глутамина (0.5 мМ), Supplement B27 (2%) и гентамицина (15 мкг/мл). Суспензию вносили в стеклянные цилиндры со шлифованными торцами с внутренним диаметром 6 мм, стоящие на круглых покровных стеклах диаметром 25 мм (VWR International), покрытых полиэтиленимином, и помещали в 35 мм чашки Петри (Greiner). В каждый цилиндр вносили 100 мкл суспензии клеток и оставляли на 2 ч для прикрепления в СО2-инкубаторе при 37°C. После этого цилиндры извлекали, а объем культуральной среды доводили до 1.8 мл. Каждые 3 дня заменяли 2/3 объема культуральной среды на свежую. Эксперименты проводили на культурах в возрасте 10 дней in vitro (10 DIV).
Окрашивание клеток. Концентрацию ионов кальция в цитоплазме ([Ca2+]i) оценивали c помощью двухволнового зонда Fura-2 в соответствии с известной методикой [19]. Для окраски клеток гиппокампа использовали эфир Fura-2 AM в конечной концентрации 4 мкМ в растворе Хенкса, содержащем (в мМ): 156 NaCl, 3 KCl, 1 MgSO4, 1.25 КН2РО4, 2 CaCl2, 10 глюкозы и 10 HEPES, рН 7.4. На каждое стекло с культурой клеток добавляли 200 мкл свежеприготовленного раствора красителя и инкубировали в термостате в течение 40 мин при 37°C. После этого культуру промывали раствором Хенкса и инкубировали в течение 10–15 мин для завершения деэтерификации красителя.
Измерения флуоресценции. Для регистрации изменений уровня кальция в цитоплазме клеток использовали систему анализа изображений Cell Observer (Carl Zeiss, Германия) на базе инвертированного микроскопа Axiovert 200M, оснащенного монохромной CCD-камерой AxioCam HSm и системой высокоскоростной смены возбуждающих светофильтров Ludl МАC5000. Использовали объектив Plan-Neofluar 10×/0.3. В качестве источника возбуждения флуоресценции использовали осветитель с ртутной лампой HBO 103W/2. Для возбуждения и регистрации флуоресценции Fura-2 использовали набор светофильтров Filter set 21HE (Carl Zeiss, Германия) с фильтрами возбуждения BP340/30 и BP387/15, светоделителем FT409 и фильтром эмиссии BP510/90. Для измерения флуоресценции круглое покровное стекло с культурой клеток монтировали в специальную измерительную камеру. Объем среды в камере составлял 0.5 мл. Добавление реагентов и отмывку производили путем замены среды в десятикратном объеме с помощью системы, обеспечивающей перфузию со скоростью 15 мл/мин. Измерения проводили при 28°C. Серии изображений получали с интервалом 1 кадр в 3 с. Для выявления нейронов в эксперименте была предусмотрена кратковременная (30 с) тестовая добавка 35 мМ KCl, вызывающая деполяризацию и увеличение концентрации цитозольного кальция в возбудимых клетках (в данном случае нейронах). Са2+-ответ в нейронах в ответ на аппликацию высоких концентраций K+ характеризуется быстрым подъемом и медленным спадом [20]. Подобный ответ отсутствует в глиальных клетках [21]. Для идентификации глиальных клеток, в частности астроцитов, использовали кратковременную добавку ATP. Астроциты реагируют на добавку ATP быстрым бифазным ответом с медленным спадом [22]. В нейронах гиппокампа подобный ответ на ATP отсутствует [20].
Полученные временные серии двухканальных изображений (при длинах волн возбуждающего света 340 и 380 нм) обрабатывали в программе ImageJ с программным модулем Time series analyzer. Измеряли амплитуду кальциевых ответов одиночных клеток, выраженную как отношение сигналов флуоресценции Fura-2 при возбуждении 340 и 380 нм. Для построения графиков и статистической обработки использовали Origin 8.5. Результаты представлены в виде сигналов одиночных клеток, характерных в целом для нейронов и астроцитов, или в виде среднего сигнала клеток в поле зрения ± стандартная ошибка (SE).
Анализ выживаемости клеток. Количество мертвых клеток в одной и той же области культуры до и после кислородно-глюкозной депривации определяли путем окрашивания культур иодидом пропидия (1 мкМ). Так как иодид пропидия способен окрашивать как нейроны, так и глиальные клетки, идентификацию нейронов осуществляли путем аппликации 35 мМ хлорида калия перед кислородно-глюкозной депривацией. Нейроны характеризуются быстрым транзиентным кальциевым сигналом в ответ на добавление хлорида калия. Кроме того, в качестве дополнительного параметра для оценки жизнеспособности клеток мы использовали форму кальциевого сигнала в условиях кислородно-глюкозной депривации (наличие или отсутствие глобального увеличения [Ca2+]i в течение OGD).
Для изучения эффектов агонистов α2-адренорецепторов на OGD-индуцированную инициацию процессов апоптоза и некроза использовали двойное окрашивание иодидом пропидия и флуоресцентным субстратом каспазы-3, NucView488. Для этого перед экспериментами культуры в течение 1 ч загружали NucView488 (конечная концентрация 2 мкМ). Затем культуры подвергали 40-минутной кислородно-глюкозной депривации, после которой клетки окрашивали иодидом пропидия (1 мкМ). Флуоресценцию красителей регистрировали при помощи системы анализа изображений на базе инвертированного флуоресцентного микроскопа Axiovert 200M, оснащенного высокоскоростной монохромной CCD-камерой Hamamatsu ORCA-Flash 2.8. Использовали осветитель Lambda DG-4 Plus (Sutter Instruments, США) с ртутной лампой высокого давления. Для возбуждения и регистрации эмиссии красителей использовали следующие наборы светофильтров: Filter Set 10 с фильтром возбуждения BP 450-490, светоделителем FT510, фильтром эмиссии BP 515-565, а также Filter Set 20 с фильтром возбуждения BP 546/12, светоделителем FT560, фильтром эмиссии BP 575-640. Проанализировано по пять независимых областей каждого стекла с культурой клеток. Каждая экспериментальная серия состояла не менее чем из трех повторов. Все результаты представлены как среднее ± стандартная ошибка.
Пакеты программ ImageJ и Origin 8.5 использовали для обработки данных и построения графиков. Статистический анализ выполнен с использованием пакета программ GraphPad Prism 5 (GraphPad Software, La Jolla, США). Статистическую значимость различий между экспериментальными группами проверяли путем дисперсионного анализа (ANOVA) с использованием теста Туки–Краммера. Значимыми считали различия с p <0 .001.
Иммуноцитохимическое окрашивание клеток гиппокампа. TNFα в клетках обнаруживали с использованием метода иммуноцитохимического окрашивания. Клетки в течение 20 мин фиксировали 4% раствором параформальдегида в PBS с добавлением 0.25% глутарового альдегида. После этого следовала трехкратная пятиминутная отмывка клеток ледяным раствором PBS. Глутаровый альдегид добавляли в фиксирующий раствор с целью предотвращения избыточного вымывания TNFα из клеток в период пермеабилизации. Для пермеабилизации клетки инкубировали в течение 15 мин в 0.1% растворе Triton X-100. Блокирование неспецифического связывания антител производили при помощи 10% раствора сыворотки осла в PBS. Клетки инкубировали в блокирующем растворе в течение 30 мин при комнатной температуре. Загрузку первичных антител производили в течение 12 ч при температуре 4°C. В качестве первичных антител использовали поликлональные антитела козы против TNFα (Santa Cruz Biotechnology, США), растворенные в 1% сыворотке осла в соотношении 1 : 500. После инкубации с первичными антителами клетки трехкратно отмывали раствором PBS с интервалом 5 мин. Затем клетки загружали вторичными антителами, в качестве которых использовали поликлональные ослиные антитела к антителам козы, конъюгированные с флуоресцентным красителем Alexa Fluor 488 (Abcam, Великобритания). Инкубацию с вторичными антителами производили при комнатной температуре в темноте в течение 90 мин. Вторичные антитела были растворены в PBS в соотношении 1 : 200. Флуоресценцию антител визуализировали с помощью ивертированного лазерного сканирующего конфокального микроскопа Leica TCS SP5 (Leica, Германия). Для возбуждения флуоресценции применяли аргоновый лазер с полосой 488 нм. Эмиссию регистрировали в диапазоне 505–565 нм.
Моделирование ишемия-подобных условий in vitro. Для создания кислородно-глюкозной депривации (OGD) в среде Хенкса глюкозу заменяли на эквивалентное количество сахарозы и вытесняли растворенный кислород путем продувки аргоном в специальной герметичной системе. Уровень кислорода в ишемической среде, измеряемый с помощью электрода Кларка, составлял 30–40 мм.рт.ст. Ишемическую среду подавали в экспериментальную ячейку с клетками на 40 мин с помощью перфузионной системы с постоянным поддувом инертного газа, что позволяло избегать контакта с кислородом воздуха. Действие кислородно-глюкозной депривации на клетки оценивали по амплитуде и характеру Са2+-сигналов.
Окраска клеток с помощью хинакрина. Для визуализации ATP-содержащих везикул астроциты окрашивали, инкубируя клеточную культуру с 5 мкМ хинакрина в среде Хенкса с добавлением 10 мМ HEPES при 37°С в течение 15 мин. Хинакрин, производное акридина, является слабым основанием, которое с высокой аффинностью связывает ATP [23, 24]. Далее клеточную культуру отмывали 5 раз средой Хенкса и использовали для визуализации везикул с помощью TIRF-микроскопии.
TIRF-микроскопия. Для визуализации и исследования динамики секреции ATP-содержащих везикул в астроцитах, окрашенных хинакрином, применяли метод TIRF-микроскопии. Для этого использовали инвертированный TIRF-микроскоп (IX71, Olympus, Япония), оснащенный иммерсионным масляным объективом с высокой числовой апертурой (60×/1.65 NA) и высокочувствительной охлаждаемой камерой высокого разрешения (Hamamatsu, Япония). Серии изображений получали и анализировали с помощью пакета программ Olympus Cell^tool software (Olympus). Флуоресценцию хинакрина возбуждали с помощью аргонового лазера при длине волны 488 нм, регистрацию производили в диапазоне 500–530 нм. Для оценки изменений интенсивности флуоресценции выбирали область интереса (ROI), в которой отмечались флуоресцирующие гранулы, содержащие ATP. Снижение интенсивности флуоресценции в области интереса свидетельствовало о секреции везикул во внеклеточное пространство. Эксперименты проводили при 37°С.
Выделение суммарной РНК. Суммарную РНК выделяли из первичной культуры нейронов с использованием набора реагентов Mag Jet RNA (Thermo Scientific, США) в соответствии с инструкциями производителя. Качество РНК оценивали с помощью электрофореза в 2% агарозном геле в TBE-буфере в присутствии бромида этидия (1 мкг/мл). Концентрацию РНК измеряли с помощью спектрофотометра NanoDrop 1000c (Thermo Scientific, США).
кДНК синтезировали с помощью набора RevertAid H Minus First Strand по протоколу, указанному производителем (Thermo Scientific). Препараты одноцепочечной кДНК использовали в качестве матрицы для ПЦР-анализа в реальном времени.
Полимеразная цепная реакция в реальном времени (ПЦР-РВ). ПЦР-РВ проводили в 25 мкл смеси, содержащей: 5 мкл qPCRmix-HS SYBR (Evrogen, Россия), 1 мкл (0.2 мкмоль) каждого праймера, 17 мкл воды, 1 мкл кДНК. Амплификацию проводили в 48-луночном амплификаторе Dtlite5 (ДНК-Технология, Россия). В начале проводили денатурацию в течение 5 мин при 95°С, затем 40 циклов амплификации: денатурация при 95°С – 30 с, отжиг при специфической для праймера температуре (60‒62°С) – 20 с и элонгация при 72°С – 30 с. Репортерную флуоресценцию считывали на этапе элонгации при температуре 62°С.
Данные ПЦР-РВ анализировали с помощью программного обеспечения Dtlite (ДНК-Технология, Россия). Проводили по три независимых эксперимента ПЦР-РВ (три независимых клеточных культуры гиппокампа). Во всех экспериментах каждый образец кДНК амплифицировали в трех повторах и находили средние значения.
Праймеры, специфичные для изучаемых генов, были подобраны с помощью программ FAST PCR 5.4 и системы NCBI Primer-BLAST и синтезированы Evrogen (Россия) (табл. 1).
Таблица 1.
Гены и праймеры к ним
| Gapdh | Forward 5'-ccacggcaagttcaacggcac-3' Reverse 5'-gatgatgacccttttggccccacc-3' |
| IKK2 | Forward 5'-gtctgggaggtgcccgagc-3' Reverse 5'-ggtccctgtggattatgtcagccgag-3' |
| Il1b | Forward 5'-gaagcagctatggcaactgtccctga-3' Reverse 5'-caggtcgtcatcatcccacgagtcac-3' |
| Tnfa | Forward 5'-ccgagatgtggaactggcagaggag-3' Reverse 5'-ttggccaggagggcgttgg-3' |
| Stat3 | Forward 5'-cagctggacacgcgctacctg-3' Reverse 5'-ctgcttctccgtcactacggcag-3' |
| Socs3 | Forward 5'-cgtgcgccatggtcaccca-3' Reverse 5'-gctgcccccctcgcact-3' |
| p53 | Forward 5'-gcagagttgttagaaggcccagagg-3' Reverse 5'-gccgtcaccatcagagcaacg-3 |
| Fas | Forward 5'-gtttggagttgaagaggagcgttcgt-3' Reverse 5'-cattggcacactttcaggacttggg-3' |
| Bcl2 | Forward 5'-tggagatgaagactccgcgcccctga-3' Reverse 5'-cgtggcaaagcgtcccctcgcggt-3 |
| Il6 | Forward 5'-tgggactgatgttgttgacagccactg-3' Reverse 5'-ccaggtagaaacggaactccagaagacc-3' |
Экспрессию генов нормировали по контрольному гену GAPDH, кодирующему глицеральдегид-3-фосфатдегидрогеназу. Результаты рассчитывали в соответствии со стандартным методом [25].
РЕЗУЛЬТАТЫ
Агонисты α2-адренергических рецепторов ингибируют OGD-индуцированное глобальное повышение [Ca2+]i в астроцитах и защищают клетки от повреждения. Ранее нами было показано, что активаторы α2-адренорецепторов гуанфацин и UK-14,304 в зависимости от времени воздействия (от 15 до 40 мин), способны ингибировать глобальное повышение [Ca2+]i при OGD в клетках гиппокампа in vitro [11]. OGD вызывает схожие по форме и амплитуде Са2+-сигналы в нейронах (рис. 1а) и астроцитах (рис. 1б) гиппокампа, имеющие первую, транзиентную фазу и вторую фазу – глобального роста [Ca2+]i. Глобальное повышение [Ca2+]i происходит в нейронах (65 ± 25% нейронов в поле зрения микроскопа) и астроцитах (57 ± 32%) несинхронно и может варьировать от культуры к культуре. Инкубирование клеточных культур с 3 мкМ гуанфацина (GF) в течение 24 ч существенно подавляет амплитуду глобального повышения [Ca2+]i в 90 ± 8% нейронов (рис. 1в). В 10 ± 2% нейронов (рис. 1в) эффект гуанфацина менее выражен, и в них регистрируется глобальный рост [Ca2+]i, который начинается спустя 37–40 мин после начала OGD, т.е. наблюдается 20-минутный лаг-период. В астроцитах 24-часовое инкубирование с гуанфацином вызывает 65 ± 14% ингибирование первичного OGD-индуцированного Са2+-сигнала и практически полное подавление глобального роста [Ca2+]i (рис. 1г) во всех клетках.
Рис. 1.
Нейропротекторное действие 24-часовой инкубации клеток гиппокампа с 3 мкМ агониста α2-адренергических рецепторов гуанфацина (GF). Ca2+-сигналы нейронов и астроцитов во время 40-минутной OGD в контроле (а, б) и после 24-часовой инкубации с 3 мкМ агониста α2-адренергических рецепторов гуанфацина (в, г). Представлены Са2+-сигналы клеток в одиночных экспериментах, полученные с использованием одной и той же клеточной культуры. д – Изображения клеточной культуры гиппокампа в проходящем свете (BF), канале регистрации флуоресценции иодида пропидия (PI) до начала эксперимента и после 40 мин OGD (PI+OGD). Белые точки представляют собой окрашенные PI ядра исключительно некротических клеток. е – Усредненное количество окрашенных PI клеток, погибших вследствие OGD-индуцированного некроза в нейронах и астроцитах гиппокампа в отсутствие гуанфацина (OGD) и после 24-часовой инкубации с 3 мкМ гуанфацина (GF+OGD) (% ± SE). * – Различия статистически значимы, р = 0.009; *** – различия статистически значимы, р ≤ 0.001. Кратковременные аппликации 35 мМ KCl и 10 мкМ ATP применяли для выявления нейронов и астроцитов соответственно.

При окрашивании клеток иодидом пропидия до начала экспериментов (рис. 1д, панель PI) видно, что неселективная проницаемость мембраны, как признак некротической гибели, регистрируется в одиночных клетках, количество которых не превышало 11 ± 5%, тогда как во время OGD наблюдается массовая гибель клеток гиппокампа в сети (рис. 1д, панель PI+ OGD). После OGD из общего числа поврежденных клеток (более 80% в поле зрения микроскопа) погибает в среднем 65 ± 23% нейронов и 82 ± 11% астроцитов (рис. 1е, черные столбцы). Инкубация клеточной культуры в течение 24 ч с 3 мкМ гуанфацина уменьшает число погибающих во время OGD клеток гиппокампа (рис. 1д, линия GF, PI+OGD), при этом число гибнущих нейронов снижается до 27 ± 12%, а астроцитов – до 11 ± 6% (рис. 1е, серые столбцы).
Таким образом, глобальное повышение [Ca2+]i в клетках мозга приводит к их быстрой гибели вследствие некроза [26], а подавление роста концентрации ионов Са2+ гуанфацином коррелирует с уменьшением процента погибающих клеток, в первую очередь астроцитов. Эти данные указывают на существование связанного с астроцитами Са2+-зависимого механизма нейропротекторного действия гуанфацина при OGD.
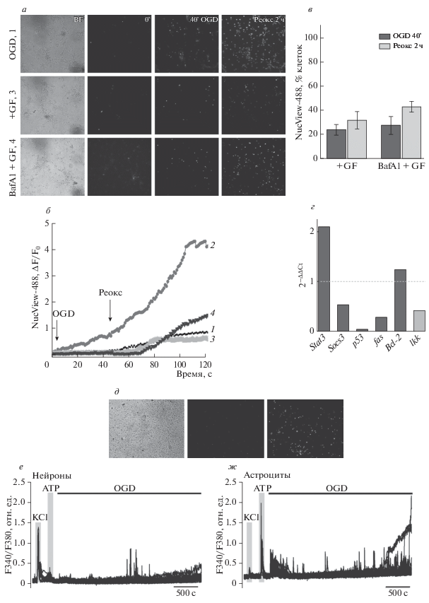
Агонисты α2-адренергических рецепторов оказывают антиапоптотическое действие во время OGD и реоксигенации. Помимо недостатка кислорода и отсутствия глюкозы дополнительным повреждающим фактором при OGD является реоксигенация – восстановление нормального парциального давления кислорода в среде. Обычно реоксигенация сопровождается симптомами гипервозбуждения нейронов [27, 28], селективной гибелью отдельных популяций ГАМКергических нейронов [26], окислительным стрессом, усилением процессов некроза и апоптоза [4, 29]. Для выявления противоапоптотического действия гуанфацина в условиях OGD и острой (1 ч после OGD) реоксигенации, были проведены эксперименты, результаты которых представлены на рис. 2. Клеточные культуры предварительно в течение 1 ч загружали флуорогенным субстратом каспазы-3, NucView-488. До действия OGD флуоресценция NucView-488 (рис. 2а, столбец 0'), которая указывает на протекание апоптотических процессов, сопряженных с активностью каспазы-3, наблюдалась лишь в одиночных клетках. Далее в течение 40 мин клеточной культуре создавали OGD (рис. 2, обозначения OGD 40'), сменяющуюся 2-часовой реоксигенацией (обозначения 2 ч. Реокс.), достигаемой с помощью замены OGD-среды на среду, насыщенную кислородом. В течение всего эксперимента регистрировали флуоресценцию NucView-488 c интервалом 1 кадр в 30 с (рис. 2б). В контрольном эксперименте, где клетки не подвергали воздействию OGD и реоксигенации, через 1–1.5 ч съемок наблюдалось незначительное появление флуоресценции NucView-488 (рис. 2б, обозначение 1), что может быть связано с фотодеструктивным воздействием возбуждающего излучения на клетки. Во время OGD флуоресценция NucView 488 в клетках вследствие активации каспазы-3 была заметна уже через 10–20 мин, в течение последующих 40 мин наблюдался экспоненциальный рост интенсивности (рис. 2б, обозначение 2). Во время реоксигенации наблюдалось увеличение активности каспазы-3 в 4–5 раз относительно уровня при OGD. При этом число клеток, в которых появлялась флуоресценция NucView-488, достигало 80–95% от общего числа клеток в поле зрения микроскопа и было принято нами в дальнейшем за 100% (рис. 2в). Клеточные культуры, которые инкубировали в течение 24 ч с микромолярными концентрациями гуанфацина, характеризовались более слабой активацией каспазы-3 во время OGD и реоксигенации (рис. 2а), о чем также свидетельствует усредненная кривая изменения интенсивности флуоресценции во времени (рис. 2б, обозначение 3), значения которой не превышали контрольные (кривая 1). Во время OGD происходила активация каспазы-3 в 20 ± 4% клеток, инкубированных с гуанфацином, а во время реоксигенации число флуоресцирующих клеток увеличивалось до 22 ± 3% (рис. 2в), против 80–95% в экспериментах без гуанфацина. Антиапоптотический эффект частично отменялся в присутствии 1 мкМ бафиломицина A1 (BafA1), ингибитора V-ATP-азы, добавленного во время OGD (рис. 2а, BafA1+GF). На фоне BafA1 активация каспазы-3 происходила преимущественно во время реоксигенации (рис. 2б, обозначение 4), хотя уровень флуоресценции NucView-488 был на 50% выше контроля (обозначение 1), но число клеток, в которых активировался апоптоз, достигало 40–43% в период реоксигенации (рис. 2в). Следовательно, BafA1 отменял протекторный эффект гуанфацина, увеличивая процент клеток с индуцированным апоптозом, развивающимся в результате реоксигенации.
Рис. 2.
Антиапоптотическое действие 24-часовой инкубации клеток гиппокампа с активатором α2-адренергических рецепторов, гуанфацином. Роль пула кислых секреторных везикул и IKK. а – Изображения клеточных культур гиппокампа, загруженных флуорогенным субстратом каспазы-3 – NucView-488, и инкубированных в течение 24 ч с 3 мкМ гуанфацина (+ GF) и в присутствии 1 мкМ бафиломицина A1 (BafA1) и гуанфацина (BafA1+GF). Бафиломицин A1 добавляли к клеткам во время OGD и реоксигенации. Представлены изображения до начала экспериментов (0'), после 40 мин OGD (40' OGD) и 2 ч реоксигенации (2 ч Реокс). Обозначения 1–4 соответствуют кривым, представленным на панели (б). б – Гидролиз флуорогенного субстрата каспазы-3 (NucView-488) во время OGD (40 мин) и реоксигенации (Реокс, 2 ч), свидетельствующий об индукции апоптоза в клетках гиппокампа. Обозначения: 1 – контроль (клеточная культура не подвергалась воздействию OGD и реоксигенации); 2 – клеткам создавали условия OGD (40 мин) и период реоксигенации (2 ч); 3 – клеткам, которые инкубировали в течение 24 ч с 3 мкМ гуанфацина, создавали OGD и реоксигенацию; 4 – клеткам, которые инкубировали в течение 24 ч с 3 мкМ гуанфацина, во время OGD и реоксигенации добавляли 1 мкМ бафиломицина A1. в – Число клеток, в которых регистрировали флуоресценцию NucView-488 (%). За 100% принято число клеток с индуцированным апоптозом в группе без добавления гуанфацина. г – Эффект 24-часовой инкубации клеток гиппокампа с 3 мкМ гуанфацина на экспрессию генов-регуляторов апоптоза. д – Изображения клеточных культур гиппокампа, инкубированных в течение 24 ч с ингибитором IKK (BMS 345541, 5 мкМ) в проходящем свете (BF), канале флуоресценции PI до начала экспериментов (PI) и после 40 мин OGD (PI+OGD). е, ж – Са2+-ответы нейронов (е) и астроцитов (ж) гиппокампа на OGD (40 мин) после 24-часовой инкубации с 5 мкМ ингибитора IKK, BMS 345541. Представлены Са2+-сигналы клеток в одиночных экспериментах, полученные с использованием одной и той же клеточной культуры. Кратковременные аппликации 35 мМ KCl и 10 мкМ ATP производили для выявления нейронов и астроцитов соответственно.

Антиапоптотическое действие гуанфацина во время OGD и реоксигенации коррелирует с изменением базового уровня экспрессии генов-регуляторов апоптоза (рис. 2г). После 24-часовой инкубации клеточных культур с 3 мкМ гуанфацина усиливается экспрессия антиапоптотических генов Stat3 и Bcl-2 на 120% и на 19%, соответственно, при этом уровень проапоптотических генов существенно снижается: Socs-3 на 50%, p53 на 96% и fas на 72%. Кроме этого, после 24-часовой инкубации клеток с 3 мкМ гуанфацина на 58% снижается экспрессия Ikk (киназа IκB, рис. 2г), вовлеченной в регуляцию апоптоза и воспаления [30]. Ингибитор Ikk (BMS 345541, 5 мкМ), добавленный за 24 ч до экспериментов, приводил к схожему с гуанфацином нейропротекторному эффекту (рис. 2д), уменьшению числа погибших клеток при OGD. При этом в нейронах наблюдается полное подавление OGD-индуцированного увеличения [Ca2+]i (рис. 2е). В большинстве астроцитов BMS 345541, как и гуанфацин, не влияет на генерацию OGD-индуцированного Са2+-сигнала во время первой фазы, но подавляет глобальный рост [Ca2+]i в подавляющем числе клеток (рис. 2ж).
Таким образом, активатор α2-адренергических рецепторов, гуанфацин, оказывает антиапоптотическое действие на клетки гиппокампа во время OGD и реоксигенации, подавляя активацию каспазы-3 и регулируя уровень экспрессии анти- и проапоптотических генов.
Агонисты α2-адренергических рецепторов подавляют OGD-индуцированный процесс накопления провоспалительных цитокинов в нейроглиальной культуре. Активация апоптоза в мозге во время ишемии-реоксигенации тесно связана с провоспалительными сигнальными каскадами [31]. Клетки гиппокампа, инкубированные в течение 24 ч с 3 мкМ гуанфацина (рис. 3а, +GF), а затем окрашенные антителами против TNFα (рис. 3а), характеризуются наличием флуоресценции вторичных антител только в одиночных клетках. После 40 мин OGD клетки возвращали в CO2-инкубатор на 24 ч и далее окрашивали антителами против TNFα (рис. 3а, OGD), флуоресценция которых регистрировалась в 80% клеток в поле зрения микроскопа, что свидетельствует о развитии клеточного воспалительного ответа. Однако для клеточных культур, которые предварительно инкубировали в течение 24 ч с агонистами α2-адренергических рецепторов, гуанфацином (3 мкМ) или UK-14,304 (1 мкМ), характерно меньшее число клеток, окрашенных антителами против TNFα (рис. 3а, GF+OGD, UK+OGD), что указывает на подавление воспаления этими агонистами. Уровень флуоресценции вторичных антител отражает количество внутриклеточного белка. Из рис. 3б видно, что после 24-часовой инкубации клеток с агонистами α2-адренергических рецепторов, происходит уменьшение количества белка TNFα по сравнению с OGD без агонистов.
Рис. 3.
Противовоспалительное действие 24-часовой инкубации клеток с агонистами α2-адренергических рецепторов. а – Окрашивание клеточных культур антителами против TNFα. б – Уровень флуоресценции (в условных единицах) вторичных антител к первичным антителам против TNFα в клетках при инкубации с агонистами α2-адренергических рецепторов. в – Эффект 24-часовой инкубации клеток гиппокампа с 3 мкМ гуанфацина на экспрессию провоспалительных генов. Обозначения: BF – изображения клеточных культур в проходящем свете; TNFα – флуоресценция вторичных антител к первичным антителам против TNFα; +GF – клетки инкубировали в течение 24 ч с 3 мкМ гуанфацина; OGD – клетки после 40 мин OGD и реоксигенации в течение 24 ч; GF+OGD и UK+OGD – изображения культур после 40 мин OGD и 24-часовой реперфузии, инкубированных предварительно в течение 24 ч в присутствии 3 мкМ гуанфацина и 1 мкМ UK 14,304 соответственно. ** – различия статистически значимы, р = 0.005; *** – различия статистически значимы, р ≤ 0.001.

Данные ПЦР-анализа показывают, что инкубация клеток с 3 мкМ гуанфацина в течение 24 ч приводит к уменьшению экспрессии гена, кодирующего TNFα, на 46% (рис. 3в), что хорошо согласуется с данными иммуноцитохимического окрашивания (рис. 3а, 3б). Уровень экспрессии гена, кодирующего провоспалительный цитокин IL-6, при этом не изменяется после инкубации с гуанфацином, а экспрессия гена, кодирующего провоспалительный цитокин IL-1b, увеличивается на 130% (рис. 3в) и может оказывать прекондиционирующее действие на нейроглиальные культуры.
Таким образом, агонисты α2-адренергических рецепторов, гуанфацин и UK-14,304, оказывают нейропротекторное действие при OGD и реоксигенации за счет подавления воспалительного процесса и ингибирования экспрессии гена и белка TNFα.
Агонисты α2-адренергических рецепторов вызывают секрецию ATP астроцитами и подавляют гипервозбуждение нейрональных сетей. Адренергические рецепторы широко распространены в мозге, но экспрессия α2-адренорецепторов в астроцитах в 2–3 раза больше, чем в нейронах [32]. Добавление к клеточным культурам гиппокампа крысы агонистов α2-адренергических рецепторов, гуанфацина (3 мкМ, GF) и UK-14,304 (1 мкМ, UK), вызывало Са2+-овтет в астроцитах, но не в нейронах (рис. 4а, обозначен 1). Са2+-сигналы астроцитов в большинстве случаев имели вид импульсного увеличения [Ca2+]i или представляли собой нерегулярные осцилляции. Базальный уровень [Ca2+]i после аппликации и отмывки агонистов α2-адренергических рецепторов в подавляющем большинстве экспериментов, поддерживался на немного повышенном уровне. Одними из основных ионотропных возбуждающих рецепторов, участвующих в повреждающем действии OGD на нейрональные сети, являются NMDA-рецепторы. Увеличение концентрации ионов Са2+ в цитозоле нейронов и астроцитов во время ишемии, вызывает высвобождение глутамата и глиотрансмиттеров, в первую очередь ATP [33].
Рис. 4.
Механизм нейропротекторного действия активаторов α2-адренергических рецепторов во время эпилептиформной активности. а – Добавление селективных агонистов α2-адренергических рецепторов гуанфацина (3 мкМ GF) и UK-14,304 (1 мкМ, UK) к клеточным культурам гиппокампа. Светлая кривая – усредненный Са2+-сигнал нескольких десятков нейронов. Черная кривая – усредненный Са2+-сигнал нескольких десятков астроцитов. б – Аппликация 5 мкМ ATP на фоне эпилептиформной активности нейронов (черная и серая кривые) гиппокампа, вызванной заменой среды на безмагниевую (Mg2+-free), приводит к подавлению гипервозбуждения этих сетевых нейронов и увеличению Са2+ в цитозоле астроцитов (серая кривая). в – Изображения примембранной локализации ATP-содержащих везикул, окрашенных хинакрином, полученные с помощью TIRF-микроскопии до и после аппликации 10 мкМ дексмедетомидина (+ Декс). Представлен одиночный астроцит. г – Динамика секреции ATP-содержащих везикул во времени, полученная с помощью TIRF-микроскопии, отражающая усиление секреции (падение флуоресценции хинакрина) при аппликации 10 мкМ дексмедетомидина (Декс). Секреция одиночных ATP-содержащих везикул до воздействия дексмедетомидина – нормальное проявление спонтанной секреторной активности астроцитов. д – Аппликация гуанфацина (3 мкМ, GF) приводит к генерации Са2+-сигналов в астроцитах и подавлению эпилептиформных Са2+-осцилляций в нейронах в безмагниевой среде. Эффект подавления гипервозбуждения нейронов гуанфацином отменяется на фоне апиразы (apyrase, 35 ед.акт/мл), гидролизующей ATP. е – Подавление гипервозбуждения нейронов в безмагниевой среде гуанфацином частично отменяется в присутствии ингибитора V-ATP-азы бафиломицина А1 (BafA1, 1 мкМ). ж – Са2+-осцилляции нейронов в безмагниевой среде не подавляются при добавлении 3 мкМ гуанфацина (GF) после 60-минутной преинкубации клеточной культуры с 1 мкМ бафиломицина А1. Кратковременные аппликации 10 мкМ ATP и 35 мМ KCl в конце экспериментов производили для выявления астроцитов и нейронов в культуре соответственно. Представлены Са2+-сигналы одиночных клеток, характерные для большинства нейронов и астроцитов в сети.

Удаление ионов магния из среды (Mg2+-free) вызывает в культивируемых нейронах гиппокампа появление синхронных Са2+-осцилляций высокой частоты (рис. 4б), признака гипервозбуждения. Добавление 5 мкМ ATP подавляло эти колебания и вызывало транзиентный Са2+-ответ астроцитов (рис. 4б, серая кривая). С помощью TIRF-микроскопии и окраски ATP-содержащих везикул астроцитов витальным зондом хинакрином (рис. 4в) нам удалось показать, что добавление агониста α2-адренергических рецепторов, дексмедетомидина в концентрации 1–10 мкМ (рис. 4в, +Декс) вызывает секрецию ATP, регистрируемую как быстрое и значительное снижение интенсивности флуоресценции хинакрина в теле астроцита (рис. 4г).
Аппликация 3 мкМ гуанфацина на фоне индуцированных безмагниевой средой Са2+-осцилляций в нейронах вызывает Са2+-сигнал в астроцитах и приводит к быстрому подавлению этих осцилляций в нейронах (рис. 4д, серая кривая). Таким образом, селективные агонисты α2-адренергических рецепторов вызывают транзиентный Са2+-сигнал в астроцитах гиппокампа и Са2+-зависимую секрецию ATP, что приводит к подавлению индуцированного безмагниевой средой гипервозбуждения нейрональной сети. Апираза (apyrase, 35 ед.акт./мл), фермент, гидролизующий ATP, добавленная до начала Са2+-осцилляций, вызываемых безмагниевой средой в нейронах, не влияет на их генерацию, но уменьшает частоту колебаний (рис. 4д). При этом аппликация 3 мкМ гуанфацина на фоне апиразы по-прежнему вызывает генерацию Са2+-сигнала в астроцитах, но не приводит к подавлению кальциевых колебаний, что говорит об участии гуанфацин-зависимой секреции ATP в подавлении гипервозбудимости в нейронах.
Бафиломицин А1 (BafA1, 1 мкМ), ингибирующий V-ATP-азу в кислых компартментах, в том числе в ATP-содержащих везикулах [34], частично отменяет эффект гуанфацина (рис. 4е), подавляя Са2+-осцилляции в нейронах через 3–5 мин, тогда как при первой добавке гуанфацина подавление колебаний происходит одновременно с генерацией Са2+-сигналов астроцитами. Увеличение времени инкубации с бафиломицином А1 до 1 ч снимало ингибирующий эффект гуанфацина (рис. 4ж), подтверждая гипотезу о ведущей роли ATP в везикулах астроцитов в ингибировании гипервозбуждения нейрональных сетей агонистами α2-адренергических рецепторов.
Таким образом, проведенные исследования нейропротекторных свойств агонистов α2-адренергических рецепторов показали их противовоспалительное и антиапоптотическое действие во время ишемии и реоксигенации, реализуемое за счет изменения базового уровня экспрессии генов-регуляторов этих процессов и постишемического уровня кодируемых ими белков. На уровне Са2+-сигнализации, эффект агонистов α2-адренергических рецепторов приводит к ингибированию глобального повышения [Ca2+]i в клетках гиппокампа во время OGD in vitro и к уменьшению числа клеток, погибающих по пути некроза. В механизм защитного действия агонистов α2-адренергических рецепторов вовлечена Са2+-зависимая секреция ATP астроцитами.
ОБСУЖДЕНИЕ
В настоящей работе показан комплексный протекторный эффект агонистов α2-адренергических рецепторов на выживаемость нейронов и астроцитов гиппокампа в условиях кислородно-глюкозной депривации in vitro.
Одним из эффектов активации α2-адренергических рецепторов в смешанной нейроглиальной культуре гиппокампа является секреция астроцитами ATP. Данный процесс является фундаментальным механизмом коммуникации глиальных клеток между собой и с другими типами клеток в мозге [35]. Известно, что в везикулах ATP может быть упакован одновременно с другими нейротрансмиттерами – ацетилхолином, адреналином и др. [36], что может говорить о секреции сразу нескольких активных веществ при активации α2‑адренорецепторов. Известно, что астроциты способны секретировать глутамат в виде везикул через Са2+-зависимый механизм [37], однако глутамат хранится в везикулах, отличных от ATP-содержащих [38]. При аппликации гуанфацина не происходит усиления Са2+-осцилляций в нейронах, так же как и эксайтотоксических явлений; наоборот, наблюдается полное подавление гипервозбуждения, что свидетельствует о секреции пула именно ATP-содержащих везикул при активации α2-адренорецепторов. Это предположение подтверждено результатами TIRF-микроскопии.
ATP оказывает на нейроглиальные сети достаточно разностороннее действие [35], но в контексте настоящей работы наиболее значимо и интересно подавление нейрональной активности, показанное другими авторами [39]. Установлено, что секретируемый астроцитами ATP подавляет активность нейронных сетей. Подобный эффект показан и нами в экспериментах, где выявлено подавление гуанфацином кальциевых осцилляций в нейронах, индуцированных добавлением безмагниевой среды. Этот эффект отменялся в присутствии ингибитора везикулярной ATP-азы, бафиломицина A1 или ATP-деградирующего фермента апиразы, что указывает на участие везикулярной трансмиссии в этом процессе. Подобный феномен описан в научной литературе [40]. В качестве одного из предполагаемых механизмов подавления нейрональной активности секретируемым астроцитами ATP можно рассматривать активацию аденозиновых рецепторов аденозином, образующимся в результате внеклеточной деградации ATP [33]. Секретируемый астроцитами ATP может также влиять и на глиальные клетки, активируя рецепторы P2Y1 и P2X7. Активация этих рецепторов приводит к повышению концентрации цитозольного кальция за счет мобилизации из внутренних депо (P2Y1-опосредованное действие) либо притока извне (через P2Y7-рецепторы) и дальнейшему распространению кальциевой волны с последующим высвобождением глиотрансмиттеров. Физиологическая роль этих феноменов до сих пор остается предметом дискуссий [33], что затрудняет выдвижение гипотез о возможном вкладе астроцитарной секреции ATP в протекторное действие α2-агонистов в условиях ишемии.
Следует также учитывать возможность участия α2-адренорецепторов в регуляции секреции глутамата. Преимущественная пресинаптическая локализация [41], а также участие в регуляции активности калиевых и потенциал-зависимых кальциевых каналов [42], позволяют α2-адренорецепторам изменять интенсивность секреции нейротрансмиттеров [43], в частности возбуждающих [44]. Данный факт может быть одним из возможных объяснений подавления Са2+-сигналов при OGD после 24-часовой инкубации с агонистами α2-адренорецепторов, а также подавления индуцированных безмагниевой средой высокочастотных осцилляций в нейронах. Это предположение подкреплено результатами ряда работ, в которых агонисты α2-адренорецепторов подавляют секрецию возбуждающих аминокислот, таких как глутамат и аспартат [45, 46].
В то же время эффекты длительной инкубации затруднительно объяснить секрецией ATP, лактата (или сниженным выбросом глутамата), так как выброс трансмиттеров как из нейронов, так и из глиальных клеток является квантованным процессом [47]. Кроме того, следует учитывать процессы десенситизации, направленные на снижение избыточной активации рецепторов [48], а также ограниченность пула нейротрансмиттеров, истощение которого может происходить достаточно быстро, даже несмотря на рециркуляцию, реализуемую через механизмы обратного захвата [49]. Следовательно, напрашивается вывод о том, что указанные выше эффекты гуанфацина и других агонистов α2-адренергических рецепторов, сопряженные с регуляцией везикулярной секреции глиотрансмиттеров, могут быть рассмотрены как быстрые эффекты (минуты). Наличием быстрых эффектов может объясняться терапевтический потенциал использования α2-агонистов при заболеваниях, связанных с гипервозбуждением нейрональных сетей, например при эпилепсии [50], а также при использовании этих соединений в качестве анестезирующих средств [18]. Однако следует принимать во внимание и длительные эффекты, развитие которых может наблюдаться при длительной инкубации и наступать через 1 ч после добавления агонистов. Логично предположить, что длительная инкубация с агонистами α2‑адренорецепторов приводит к активации сигнальных каскадов, вовлеченных в регуляцию транскрипции генов, регулирующих апоптоз и воспалительный ответ клеток. Активация этих каскадов может вносить существенный вклад в реализацию нейропротекторного действия α2-агонистов.
Известно, что сАМР регулирует активность кальциевых каналов, проводимость которых уменьшается при снижении концентрации сАМР [51], ослабляя таким образом общий приток ионов кальция. Активность же кальций-активируемых калиевых каналов малой проводимости, наоборот, возрастает при понижении концентрации сАМР, усиливая отток ионов калия [52]. Таким образом, снижение концентрации сАМР в цитозоле нейронов способствует гиперполяризации и предотвращению кальциевой перегрузки. Кроме того, через фосфорилирование субъединиц GluA1 AMPA-рецептора по остатку Ser845, протеинкиназа А регулирует трафик субъединиц и их встраивание в мембрану [53]. Сниженная активность протеинкиназы А, обусловленная низким уровнем сАМР в цитозоле (и, как результат, сниженная интенсивность фосфорилирования CREB), может приводить к тому, что количество функционально активных AMPA-рецепторов на мембране может снижаться [54]. Поскольку первичная деполяризация, необходимая для снятия магниевого блока NMDA-рецепторов, обусловлена также и притоком катионов через AMPA-рецепторы [55], то вклад NMDA-рецепторов в общую деполяризацию и приток ионов кальция из внешней среды также может быть снижен. Суммируя эти факты, можно предположить, что сниженная амплитуда и скорость глобального увеличения [Ca2+]i в период второй фазы Ca2+-ответа нейронов на OGD могут объясняться понижением концентрации сАМР в цитозоле клеток, вызванным активацией α2-адренорецепторов.
В своих экспериментах мы показали, что количество мертвых клеток после моделирования ишемии-реперфузии в культурах, предварительно инкубированных в течение 24 ч в присутствии гуанфацина, было значительно меньше, чем в культурах без гуанфацина. Из этих данных сделан вывод о том, что агонисты α2-адренорецепторов обладают мощным антиапоптотическим действием. Возможным объяснением столь высокой выживаемости клеток может быть активация NF-kB. Этот транскрипционный фактор находится на “пересечении” множества внутриклеточных сигнальных каскадов, среди которых следует отметить следующие: каскады с участием сАМР, TNFα, IL-1, сигнальный путь PI3K-Akt [56–58]. Что касается сАМР-сопряженного пути активации NF-kB, то в результате ингибирования аденилатциклазы Giα-субъединицей α2-адренорецепторов количество сАМР и активность протеинкиназы A должны быть значительно снижены, что позволяет исключить данный сигнальный каскад.
Следует отметить, что агонисты α-адренергических рецепторов способны изменять баланс продукции про- и противовоспалительных цитокинов [59]. Количество мРНК IL-1β существенно увеличилось после 24-часовой инкубации с гуанфацином, тогда как изменение количества мРНК IL-6 в наших экспериментах не обнаружено. Значительное усиление экспрессии могло привести к повышенной секреции IL-1, сопровождающейся активацией соответствующих рецепторов (IL-1R). Сигнальный каскад данного рецептора сопряжен с активацией JAK и STAT [60]. Нами показано, что экспрессия Stat3 усилилась после инкубации культур с гуанфацином, что может свидетельствовать о существенном вкладе данного пути.
Снижение экспрессии TNFα (в том числе снижение и количества белка), показанное в наших экспериментах, согласуется с данными, полученными на иммунных клетках [59]. Подобное снижение может быть связано с активацией астроцитов. Так, установлено, что активация астроцитов выполняет защитную роль во время нейродегенеративных процессов, возникающих вследствие воспалительных процессов в гиппокампе во время ишемии, снижая уровень TNFα [61]. Общим для сигнальных путей TNFα и PI3K-Akt является то, что активация NF-kB происходит через киназу IKK [62], но экспрессия IKK-киназы была в наших экспериментах снижена. Следовательно, скорее всего, вклад TNFα в активацию NF-kB при активации α2-адренорецепторов минимален, тогда как PI3K-Akt-каскад может быть частично вовлечен в этот процесс. Известно, что активация PI3-киназы может также происходить напрямую через Gi-βγ-субъединицу α2-адренергического рецептора [63]. Ранее нами было показано, что активация PI3-киназы способствует выживанию клеток нейроглиальной культуры в условиях кислородно-глюкозной депривации [11]. В пользу участия PI3K-Akt-каскада в реализацию антиапоптотического действия α2-адренорецепторов свидетельствует тот факт, что экспрессия генов p53 и fas в наших экспериментах была снижена, возможно, вследствие активации указанного сигнального каскада. Известно, что Akt-индуцированное снижение экспрессии p53 способствует выживанию нейронов гиппокампа при гипоксии [64]. Следует обратить внимание, что экспрессия антиапоптотического фактора Bcl-2 усиливалась после длительной инкубации с гуанфацином. Как известно, Bcl-2 может играть важную роль в подавлении апоптоза в нейрональных клетках после эксайтотоксического повреждения или ишемии [65]. Активация этого фактора может происходить как в рамках PI3K-Akt [66], так и в рамках JAK-STAT-каскада (при участии STAT-3) [67]. Исходя из вышесказанного, можно сделать вывод, что антиапоптотическое действие агонистов α2-адренорецепторов может быть обусловлено одновременно PI3K-Akt- и JAK-STAT-каскадами и включать активацию факторов NF-kB и Bcl-2, а IL-1 в данном случае может рассматриваться в качестве протекторного соединения.
Большое внимание уделяется действию агонистов α2-адренорецепторов на нейроны. Однако, рассматривая такую сложную систему, как нейроглиальные сети, нельзя не принимать во внимание глиальные клетки. В данной работе нами показано комплексное действие агонистов α2-адренорецепторов как на нейроны, так и на астроциты. Установлено, что помимо длительных эффектов, сопряженных с изменением экспрессии генов и подавлением апоптоза и воспалительного ответа, гуанфацин и другие α2-агонисты способны проявлять и быстрое защитное действие, заключающееся в стимуляции астроцитами везикулярной секреции ATP, которая подавляет гипервозбуждение в нейронах.
Работа выполнена при финансовой поддержке грантов Президента РФ (МК-626.2018.4 и МК‑677.2019.4).
Список литературы
Xing C., Arai K., Lo E.H., Hommel M. 2012. Pathophysiologic cascades in ischemic stroke. Int. J. Stroke. 7 (5), 378–385.
Bano D., Ankarcrona M. 2018. Beyond the critical point. Neurosci. Lett. 663, 79–85.
Berliocchi L., Bano D., Nicotera P. 2005. Ca2+ signals and death programmes in neurons. Philos. Trans. R. Soc. Lond., B, Biol. Sci. 360 (1464), 2255–2258.
Turovskaya M.V., Gaidin S.G., Mal’tseva V.N., Zinchenko V.P., Turovsky E.A. 2019. Taxifolin protects neurons against ischemic injury in vitro via the activation of antioxidant systems and signal transduction pathways of GABAergic neurons. Mol. Cell Neurosci. 96, 10–24.
Gustafson I., Miyauchi Y., Wieloch T.W. 1989. Postischemic administration of idazoxan, an alpha-2 adrenergic receptor antagonist, decreases neuronal damage in the rat brain. J. Cereb. Blood Flow Metab. 9 (2), 171–174.
Ozog M.A., Wilson J.X., Dixon S.J., Cechetto D.F. 1998. Rilmenidine elevates cytosolic free calcium concentration in suspended cerebral astrocytes. J. Neurochem. 71 (4), 1429–1435.
Zhang Y., Kimelberg H.K. 2005. Neuroprotection by Alpha 2-Adrenergic Agonists in Cerebral Ischemia. Curr. Neuropharmacol. 3 (4), 317–323.
Hertz L., Lovatt D., Goldman S.A., Nedergaard M. 2010. Adrenoceptors in brain. Neurochem. Int. 57 (4), 411–420.
Modirrousta M., Mainville L., Jones B.E. 2004. Gabaergic neurons with alpha2-adrenergic receptors in basal forebrain and preoptic area express c-Fos during sleep. Neuroscience. 129 (3), 803–810.
Wang L., Li C.-C., Wang G.-W., Cai J.-X. 2009. The effects of centrally administered fluorocitrate via inhibiting glial cells on working memory in rats. Sci. China C Life Sci. 52 (8), 701–709.
Turovsky E.A., Turovskaya M.V., Gaidin S.G., Zinchenko V.P. 2017. Cytokine IL-10, activators of PI3‑kinase, agonists of alpha-2 adrenoreceptor and antioxidants prevent ischemia-induced cell death in rat hippocampal cultures. Arch. Biochem. Biophys. 615, 35–43.
Yeo J.H., Yoon S.Y., Kim S.J., Oh S.B., Lee J.H., Beitz A.J., Roh D.H. 2016. Clonidine, an alpha-2 adrnoceptor agonist relieves mechanical allodynia in oxaliplatin-induced neuropathic mice; potentiation by spinal p38 MAPK inhibition without motor dysfunction and hypotension. Int. J. Cancer. 138 (10), 2466–2476.
Goldstein D.S. 1998. Catecholamine Receptors and Signal Transduction. Goldstein D.S., Eisenhofer G., McCarty R. Elsevier, 379–390.
Summers R.J., McMartin L.R. 1993. Adrenoceptors and their second messenger systems. J. Neurochemistry. 60 (1), 10–23.
Turovsky E.A., Turovskaya M.V., Berezhnov AV., Tolmacheva A.V., Kaimachnikov N.P., Dolgacheva L.P., Zinchenko V.P., Maevskii E.I., Dynnik V.V. 2012. Convergence of Ca2+ signaling pathways in adipocytes. The role of L-arginine and protein kinase G in generation of transient and periodic Ca2+ signals. Biochemistry (Moscow) Suppl. Ser. A: Membrane and Cell Biology. 6 (1), 35–44.
Enkvist M.O.K., Hämäläinen H., Jansson C.C., Kukkonen J.P., Hautala R., Courtney M.J., Åkerman K.E.O. 1996. Coupling of astroglial α2-adrenoreceptors to second messenger pathways. J. Neurochem. 66 (6), 2394–2401.
Ma D., Rajakumaraswamy N., Maze M. 2005. α2-Adrenoceptor agonists. Br. Med. Bull. 71 (1), 77–92.
Giovannitti J.A., Thoms S.M., Crawford J.J. 2015. Alpha-2 adrenergic receptor agonists. Anesth. Prog. 62 (1), 31–38.
Grynkiewicz G., Poenie M., Tsien R.Y. 1985. A new generation of Ca2+ indicators with greatly improved fluorescence properties. J. Biol. Chem. 260 (6), 3440–3450.
Díaz-Hernandez M., del Puerto A., Díaz-Hernandez J.I., Diez-Zaera M., Lucas J.J., Garrido J.J., Miras-Portugal M.T. 2008. Inhibition of the ATP-gated P2X7 receptor promotes axonal growth and branching in cultured hippocampal neurons. J. Cell Sci. 121 (Pt 22), 3717–3728.
Robertson G., Bushell T.J., Zagnoni M. 2014. Chemically induced synaptic activity between mixed primary hippocampal co-cultures in a microfluidic system. Integr. Biol. (Camb.). 6 (6), 636–644.
Hashioka S., Wang Y.F., Little J.P., Choi H.B., Klegeris A., McGeer P.L., McLarnon J.G. 2014. Purinergic responses of calcium-dependent signaling pathways in cultured adult human astrocytes. BMC Neurosci. 15, 18.
Bodin P., Burnstock G. 2001. Evidence that release of adenosine triphosphate from endothelial cells during increased shear stress is vesicular. J. Cardiovasc. Pharmacol. 38 (6), 900–908.
Akopova I., Tatur S., Grygorczyk M., Luchowski R., Gryczynski I., Gryczynski Z., Borejdo J., Grygorczyk R. 2012. Imaging exocytosis of ATP-containing vesicles with TIRF microscopy in lung epithelial A549 cells. Purinergic Signal. 8 (1), 59–70.
Livak K.J., Schmittgen T.D. 2001. Analysis of relative gene expression data using real-time quantitative PCR and the 2(–Delta Delta C(T)) method. Methods. 25 (4), 402–408.
Turovsky E.A., Turovskaya M.V., Kononov A.V., Zinchenko V.P. 2013. Short-term episodes of hypoxia induce posthypoxic hyperexcitability and selective death of GABAergic hippocampal neurons. Exp. Neurol. 250, 1–7.
Yang Y.-S., Son S.J., Choi J.H., Rah J.-C. 2018. Synaptic transmission and excitability during hypoxia with inflammation and reoxygenation in hippocampal CA1 neurons. Neuropharmacology. 138, 20–31.
Turovskaya M.V., Turovsky E.A., Zinchenko V.P., Levin S.G., Godukhin O.V. 2012. Interleukin-10 modulates ${\text{Ca}}_{{\text{i}}}^{{{\text{2 + }}}}$ response induced by repeated NMDA receptor activation with brief hypoxia through inhibition of InsP(3)-sensitive internal stores in hippocampal neurons. Neurosci. Lett. 516 (1), 151–155.
Coimbra-Costa D., Alva N., Duran M., Carbonell T., Rama R. 2017. Oxidative stress and apoptosis after acute respiratory hypoxia and reoxygenation in rat brain. Redox Biol. 12, 216–225.
Yan J., Xiang J., Lin Y., Ma J., Zhang J., Zhang H., Sun J., Danial N.N., Liu J., Lin A. 2013. Inactivation of BAD by IKK inhibits TNFalpha-induced apoptosis independently of NF-kappaB activation. Cell. 152 (1–2), 304–315.
Kawabori M., Yenari M.A. 2015. Inflammatory responses in brain ischemia. Curr. Med. Chem. 22 (10), 1258–1277.
Cahoy J.D., Emery B., Kaushal A., Foo L.C., Zama-nian J.L., Christopherson K.S., Xing Y., Lubischer J.L., Krieg P.A., Krupenko S.A., Thompson W.J., Barres B.A. 2008. A transcriptome database for astrocytes, neurons, and oligodendrocytes. J. Neurosci. 28 (1), 264–278.
Bazargani N., Attwell D. 2016. Astrocyte calcium signaling. Nat. Neurosci. 19 (2), 182–189.
Kasymov V., Larina O., Castaldo C., Marina N., Patrushev M., Kasparov S., Gourine A.V. 2013. Differential sensitivity of brainstem versus cortical astrocytes to changes in pH reveals functional regional specialization of astroglia. J. Neurosci. 33 (2), 435–441.
Butt A.M. 2011. ATP. Semin. Cell Dev. Biol. 22 (2), 205–213.
Zimmermann H. 1994. Signalling via ATP in the nervous system. Trends Neurosci. 17 (10), 420–426.
Araque A., Li N., Doyle R.T., Haydon P.G. 2000. SNARE protein-dependent glutamate release from astrocytes. J. Neurosci. 20 (2), 666–673.
Coco S., Calegari F., Pravettoni E., Pozzi D., Taverna E., Rosa P., Matteoli M., Verderio C. 2003. Storage and release of ATP from astrocytes in culture. J. Biol. Chem. 278 (2), 1354–1362.
Guzman S.J., Gerevich Z. 2016. P2Y Receptors in Synaptic Transmission and Plasticity. Neural. Plast. 2016, 1 207 393. https://doi.org/10.1155/2016/1207393
Boué-Grabot E., Pankratov Y. 2017. Modulation of Central Synapses by Astrocyte-Released ATP and Postsynaptic P2X Receptors. Neural. Plast. 2017, 9 454 275.
Milner T.A., Lee A., Aicher S.A., Rosin D.L. 1998. Hippocampal α2A-adrenergic receptors are located predominantly presynaptically but are also found postsynaptically and in selective astrocytes. J. Comparative Neurol. 395 (3), 310–327.
Westfall T.C. 2009. Sympathomimetic Drugs and Adrenergic Receptor Antagonists. Squire L.R. Oxford: Acad. Press, 685–695.
Bucheler M.M., Hadamek K., Hein L. 2002. Two alpha(2)-adrenergic receptor subtypes, alpha(2A) and alpha(2C), inhibit transmitter release in the brain of gene-targeted mice. Neuroscience. 109 (4), 819–826.
Bickler P.E., Hansen B.M. 1996. Alpha 2-adrenergic agonists reduce glutamate release and glutamate receptor-mediated calcium changes in hippocampal slices during hypoxia. Neuropharmacology. 35 (6), 679–687.
Koyuncuŏglu H., Ariciŏglu F., Uresin Y., Dizdar Y., Esin Y. 1992. Effects of tizanidine on morphine physical dependence. Pharmacol. Biochem. Behav. 42 (4), 693–698.
Talke P., Bickler P.E. 1996. Effects of dexmedetomidine on hypoxia-evoked glutamate release and glutamate receptor activity in hippocampal slices. Anesthes. 85 (3), 551–557.
Sahlender D.A., Savtchouk I., Volterra A. 2014. What do we know about gliotransmitter release from astrocytes? Philos Trans. R Soc. Lond., B, Biol. Sci. 369 (1654), 20 130 592.
Heck D.A., Bylund D.B. 1998. Differential down-regulation of alpha-2 adrenergic receptor subtypes. Life Sci. 62 (17–18), 1467–1472.
Alabi A.A., Tsien R.W. 2012. Synaptic vesicle pools and dynamics. Cold Spring Harb. Perspect Biol. 4 (8), a013680.
Szot P., Lester M., Laughlin M.L., Palmiter R.D., Liles L.C., Weinshenker D. 2004. The anticonvulsant and proconvulsant effects of alpha2-adrenoreceptor agonists are mediated by distinct populations of alpha2A-adrenoreceptors. Neuroscience. 126 (3), 795–803.
Gray P.C., Scott J.D., Catterall W.A. 1998. Regulation of ion channels by cAMP-dependent protein kinase and A-kinase anchoring proteins. Curr. Opin. Neurobiol. 8 (3), 330–334.
Lancaster B., Hu H., Gibb B., Storm J.F. 2006. Kinetics of ion channel modulation by cAMP in rat hippocampal neurones. J. Physiol. (Lond.). 576 (Pt 2), 403–417.
Diering G.H., Heo S., Hussain N.K., Liu B., Huganir R.L. 2016. Extensive phosphorylation of AMPA receptors in neurons. Proc. Natl. Acad. Sci. USA. 113 (33), E4920-4927.
Fan N., Yang H., Zhang J., Chen C. 2010. Reduced expression of glutamate receptors and phosphorylation of CREB are responsible for in vivo Delta9-THC exposure-impaired hippocampal synaptic plasticity. J. Neurochem. 112 (3), 691–702.
Chahal H., D’Souza S.W., Barson A.J., Slater P. 1998. Modulation by magnesium of N-methyl-D-aspartate receptors in developing human brain. Arch. Disease Childhood – Fetal Neonatal Ed. 78 (2), F116–F120.
Lawrence T. 2009. The nuclear factor NF-kappaB pathway in inflammation. Cold Spring Harb. Perspect. Biol. 1 (6), a001651.
Lilienbaum A., Israel A. 2003. From Calcium to NF- B Signaling Pathways in Neurons. Mol. Cell. Biol. 23 (8), 2680–2698.
Gerlo S., Kooijman R., Beck I.M., Kolmus K., Spooren A., Haegeman G. 2011. Cyclic AMP. Cell. Mol. Life Sci. 68 (23), 3823–3841.
Chavez-Valdez R., Kovell L., Ahlawat R., McLemore G.L., Wills-Karp M., Gauda E.B. 2013. Opioids and clonidine modulate cytokine production and opioid receptor expression in neonatal immune cells. J. Perinatol. 33 (5), 374–382.
Liu K.D., Gaffen S.L., Goldsmith M.A. 1998. JAK/STAT signaling by cytokine receptors. Curr. Opin. Immunol. 10 (3), 271–278.
Ouyang Y.-B., Xu L., Yue S., Liu S., Giffard R.G. 2014. Neuroprotection by astrocytes in brain ischemia. Neurosci. Lett. 565, 53–58.
Sánchez-Alegría K., Flores-León M., Avila-Muñoz E., Rodríguez-Corona N., Arias C. 2018. PI3K Signaling in Neurons. Int. J. Mol. Sci. 19 (12).
Turovsky E.A., Turovskaya M.V., Dolgacheva L.P., Zinchenko V.P., Dynnik V.V. 2013. Acetylcholine promotes Ca2+ and NO-oscillations in adipocytes implicating Ca2+ → NO → cGMP → cADP-ribose → Ca2+ positive feedback loop – Modulatory effects of norepinephrine and atrial natriuretic peptide. PLoS One. 8 (5), e63483.
Yamaguchi A., Tamatani M., Matsuzaki H., Namikawa K., Kiyama H., Vitek M.P., Mitsuda N., Tohyama M. 2001. Akt activation protects hippocampal neurons from apoptosis by inhibiting transcriptional activity of p53. J. Biol. Chem. 276 (7), 5256–5264.
Ay I., Sugimori H., Finklestein S.P. 2001. Intravenous basic fibroblast growth factor (bFGF) decreases DNA fragmentation and prevents downregulation of Bcl-2 expression in the ischemic brain following middle cerebral artery occlusion in rats. Brain Res. Mol. Brain Res. 87 (1), 71–80.
Hein A.L., Ouellette M.M., Yan Y. 2014. Radiation-induced signaling pathways that promote cancer cell survival (review). Int. J. Oncol. 45 (5), 1813–1819.
Stephanou A., Brar B.K., Knight R.A., Latchman D.S. 2000. Opposing actions of STAT-1 and STAT-3 on the Bcl-2 and Bcl-x promoters. Cell Death Differ. 7 (3), 329–330.
Дополнительные материалы отсутствуют.
Инструменты
Биологические мембраны: Журнал мембранной и клеточной биологии


